smallcai - 小菜一碟
不知道现在学历倒挂吗?还博士稀缺,老黄历了,世道早变了。的确如此,其实二十年前就很明显了
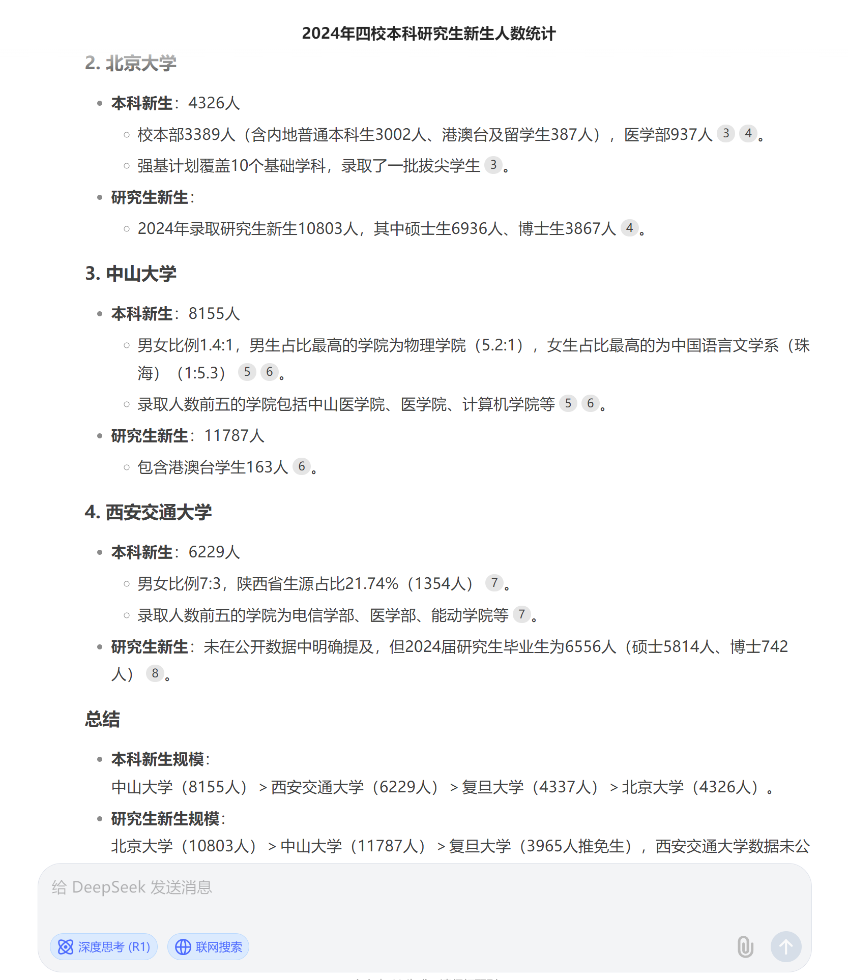
据统计,目前我国至少有53所双一流大学研究生新生人数超过了本科生新生人数。
以复旦大学为例,2024年招收本科新生4337名,研究生新生人数12321名。研究生新生人数将近本科新生人数的3倍。
北京大学2024级本科新生人数4326名,研究生新生人数10803名。西安交通大学本科新生6100多名,研究生新生人数11129名。
中山大学本科新...
我2001本科开学典礼,听到本科入学3000人,研究生1000多
2005研究生开学典礼,听到本科还是3000人,研究生3000多
2007年博士开学,听到本科还是3000人,研究生5000多。。。。
赞同来自: numberscis 、投资旗舰 、一骑绝尘1993 、neverfailor 、何处相思 、 、 、 、 、 、 、 、 、 、 、更多 »
后一个数据不知,应该是几年累积数字,但前一个数字肯定不对,我记得毕业的已经超过150万了。我们大家庭有两位博士,一位80年代中的TOP4大学理工科博士,当时全国几千人,一位00年代中的TOP2大学理工科博士,当时全国10多万人首次听说top4
小白律师 - 跨境证券律师
赞同来自: caifeng2018
本分所有一百多位律师,其中法学博士只有两人,客户都称呼人家为某博,还是很有面的,现在都是律协不同分会的主任,名利兼收。
虽然不太了解化工行业的特点,但相比也不是博士满地走吧?
pppppp
- +---++--+-+++++++++++
赞同来自: 杨阿盼盼达 、caifeng2018 、numberscis 、琼恩雪诺 、XIAOHULI92 、 、 、 、 、 、 、 、 、 、 、 、 、 、 、 、 、 、 、 、 、 、 、 、 、 、 、 、 、 、 、 、 、 、 、 、 、 、 、 、 、 、 、 、 、 、 、更多 »
迫于压力,原来的老家伙,被迫读博;
再过几年,除了鄙人不是博士,其他都是;
最讨厌写垃圾论文,真得5句话搞成十万字;
哎;
博士真得是满大街,太tm残忍了;
说到就业,
其实最靠谱的是父母家族关系;
其次,是给力的导师;
最后 ,还是愿意伸把手的老同学;
赞同来自: happysam2018 、风清扬9527
不熟悉的就不要乱建议了。你知道正规基金公司和证券公司的行业研究员门槛有多高吗?还降维打击。清北的都要去拼,华五的要往上够,有时还要有相关行业的工作经验。现在基金公司行研极少招应届,一般是从相关行业招人,或者同业跳过来的
不知道现在学历倒挂吗?还博士稀缺,老黄历了,世道早变了。据统计,目前我国至少有53所双一流大学研究生新生人数超过了本科生新生人数。以复旦大学为例,2024年招收本科新生4337名,研究生新生人数12321名。研究生新生人数将近本科新生人数的3倍。北京大学2024级本科新生人数4326名,研究生新生人数10803名。西安交通大学本科新生6100多名,研究生新生人数11129名。中山大学本科新生80...博士本来就不像本硕非得赶秋招春招,毕业了再找都行,而且研究生数量大头是硕士,博士没那么夸张
赞同来自: happysam2018 、mosaka0517
不知道现在学历倒挂吗?还博士稀缺,老黄历了,世道早变了。据统计,目前我国至少有53所双一流大学研究生新生人数超过了本科生新生人数。以复旦大学为例,2024年招收本科新生4337名,研究生新生人数12321名。研究生新生人数将近本科新生人数的3倍。北京大学2024级本科新生人数4326名,研究生新生人数10803名。西安交通大学本科新生6100多名,研究生新生人数11129名。中山大学本科新生80...就业率要看8月底的上报给教育厅的数据,前面的3,4月份的数据肯定不会高,有拿了一堆offer还没有签,有还在找工作的,也有升学还没有确认的。
胆子真不大
- 股债平衡
不知道现在学历倒挂吗?还博士稀缺,老黄历了,世道早变了。据统计,目前我国至少有53所双一流大学研究生新生人数超过了本科生新生人数。以复旦大学为例,2024年招收本科新生4337名,研究生新生人数12321名。研究生新生人数将近本科新生人数的3倍。北京大学2024级本科新生人数4326名,研究生新生人数10803名。西安交通大学本科新生6100多名,研究生新生人数11129名。中山大学本科新生80...现在国内博士进站约 20%,再加上贵校提供的直接就业率 15%,难道有 2/3 的博士毕业就进入 GAP 时间?按理不会啊,博士完全可以向下兼容硕士的岗位,毕竟恰饭是第一位的~~~无论如何还是被这数据尬到了。 @打新交朋友 @luckzpz 你们都是高校或接近高校人士,有相关信息吗?
赞同来自: 明园 、KevinLe 、happysam2018 、tjyuser 、wqzhao01 、 、更多 »
不知道现在学历倒挂吗?还博士稀缺,老黄历了,世道早变了。你这个数据还是挺震惊的,虽然知道现在研究生扩招疯狂,真没想到是这么夸张。
据统计,目前我国至少有53所双一流大学研究生新生人数超过了本科生新生人数。
以复旦大学为例,2024年招收本科新生4337名,研究生新生人数12321名。研究生新生人数将近本科新生人数的3倍。
北京大学2024级本科新生人数4326名,研究生新生人数10803名。西安交通大学本科新生6100多名,研究生新生人数11129名。
中山大学本科新...
想想我们那个时候,全国才招4万人。 读书都是免费的, 还每个月有固定的生活费。 现在研究生扩招,主要都是专硕,学校变成了卖学位挣钱, 尤其金融类, 上海这边的复旦交大都是几十万学费。
Edge
Chrome
Firefox

京公网安备 11010802031449号