铁矿石吃贴水策略,目前还没看到专门的讨论和实盘。
所以开一个铁矿石吃贴水的文章,便于跟踪,也欢迎在做的朋友一起探讨、优化。
IC、IM吃贴水有六年了,我体会的吃贴水策略的两大核心:
1.一直都有贴水。
不能是“价格在高位时有贴水,价格低了变升水了”,大部分农产品、化工品都是这样。
地里能3000成本种出来的,就很难在5000以上长期卖,比如豆粕。
工厂里能5000成本生产出来的,也很难在8000以上长期卖,比如大部分中国人能生产的化工品。
价格高了人家会套保,锁定利润,所以高位必然是贴水,你不敢吃的。
也不能是“有时候有贴水,有时候又变升水了”。
大部分商品期货,价格在高位都有贴水,这没用,因为在低位经常变成升水。
目前只发现三个东西,长期贴水:IC、IM、铁矿石。
2.入场价格较低,在中等偏下价格入场,不能高位浮盈加仓
IM 在5500点以下显然是“较低的入场价格”,甚至6300点以下也可以算。
那么铁矿石的低点呢?用300还是600来计划?
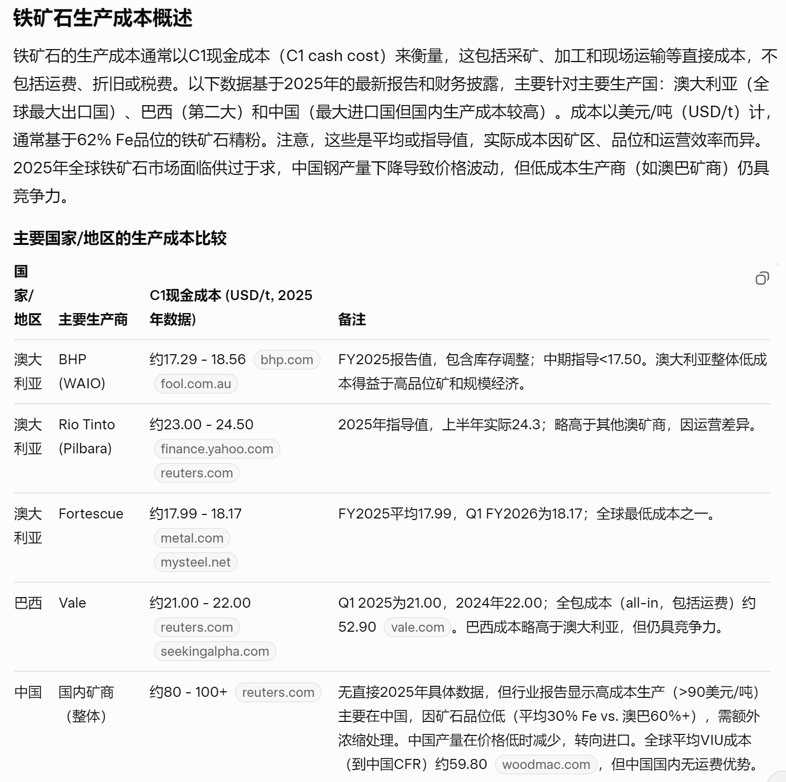
先看一下生产成本,这种死问题以前想弄清楚,要自己看很多研报,现在几个AI问一下很容易。
这是grok的回答,用元宝也能得到类似的答案。
这里面提到,澳矿和巴西很低,中国很高。
以巴西vale为例,官网中提到的25Q3成本:
铁矿粉的现金成本C1,在不包括第三方采购的情况下,与去年相比基本保持不变 ,并有望达到2025年的指导方针, 在本季度达到每吨20.7美元 。
铁矿石的全成本下降了4%,达到每吨52.9美元,这是由于质量溢价增加和运费减少所推动的。
https://vale.com/check-out-the-3q25-financial-results
大概可以认为,国外很难低于50美元卖,国内很难低于80美元卖。
而根据搞实体的经验,
普通的熊市,价格跌至成本较高的生产商的成本,就差不多了,
偶尔(十年二十年有一次)会短暂砸到成本较低的生产商的成本。
所以铁矿石的低点,不要去看2015年那个300,
2022-2025年,低于700的时候不多,
极限看到2021年的低点,540,也就差不多了。
300这个风险有没有呢?
那肯定有的,也要防。
怎么防呢?用仓位防就行了。
铁矿石吃贴水策略,给个10-15%的最大仓位,
如果跌到300,再买点就行了,要发死。
你200%仓位去吃单个品种的贴水,迟早要死的,22年、24年的IC、IM,已经吃了多少教训了。
人家得天独厚的资源优势,怎么会按成本卖给你?
你以为是中国人卖光伏、卖稀土呢?
很多东西都长期高于历史低点在卖。
伦铜你去等08年的2800,16年和20年的4300,那你还做个毛线的投资?
8000-8500这个区间差不多就算很低了。
铁矿石期货是不是一直有贴水?
90%+的时间都有贴水。
贴水大不大?
建立一个1月、5月、9月合约轮动的策略,每到3月、7月、11月底,换入下一个合约。
贴水在高位一年能有25-35%,在中低位一年也有10%。
这个策略你发现,2018年至今,每年都是盈利的,
甚至从21年-25年,铁矿不是跌就是平,但是吃贴水策略,每年都赚钱,虽然也只是10%。
而且和另两个IC/IM吃贴水策略,相关性非常低,有时候甚至莫名其妙的反向,
你看刚过去的25年11月21号的行情就能有体会了,
还有22年4月、24年1月之类的时间。
这个图上也能看出,
2017年后,从600以下开始吃,
2021年后,从700以下开始吃,
都基本吃不了亏。
具体的实操呢?
涨到高位可以卖,
如果涨到高位,贴水吓死人,一年30%+,也不一定非要卖……
吃到的贴水,先用来降低持仓成本,
以后攒多了,比如成本降低到500了,不会亏了,拿去另外再搞一个相关性较低的策略,不要高位用贴水去加仓这个策略。
这也是一种再平衡,很强的再平衡。
25年10月24日,i2605,750,5手。
综合成本,i2605,706。
加上卖沽、网格的利润,成本已低于700。
铁矿石现货808。
所以开一个铁矿石吃贴水的文章,便于跟踪,也欢迎在做的朋友一起探讨、优化。
IC、IM吃贴水有六年了,我体会的吃贴水策略的两大核心:
1.一直都有贴水。
不能是“价格在高位时有贴水,价格低了变升水了”,大部分农产品、化工品都是这样。
地里能3000成本种出来的,就很难在5000以上长期卖,比如豆粕。
工厂里能5000成本生产出来的,也很难在8000以上长期卖,比如大部分中国人能生产的化工品。
价格高了人家会套保,锁定利润,所以高位必然是贴水,你不敢吃的。
也不能是“有时候有贴水,有时候又变升水了”。
大部分商品期货,价格在高位都有贴水,这没用,因为在低位经常变成升水。
目前只发现三个东西,长期贴水:IC、IM、铁矿石。
2.入场价格较低,在中等偏下价格入场,不能高位浮盈加仓
IM 在5500点以下显然是“较低的入场价格”,甚至6300点以下也可以算。
那么铁矿石的低点呢?用300还是600来计划?
先看一下生产成本,这种死问题以前想弄清楚,要自己看很多研报,现在几个AI问一下很容易。
这是grok的回答,用元宝也能得到类似的答案。
这里面提到,澳矿和巴西很低,中国很高。
以巴西vale为例,官网中提到的25Q3成本:
铁矿粉的现金成本C1,在不包括第三方采购的情况下,与去年相比基本保持不变 ,并有望达到2025年的指导方针, 在本季度达到每吨20.7美元 。
铁矿石的全成本下降了4%,达到每吨52.9美元,这是由于质量溢价增加和运费减少所推动的。
https://vale.com/check-out-the-3q25-financial-results
大概可以认为,国外很难低于50美元卖,国内很难低于80美元卖。
而根据搞实体的经验,
普通的熊市,价格跌至成本较高的生产商的成本,就差不多了,
偶尔(十年二十年有一次)会短暂砸到成本较低的生产商的成本。
所以铁矿石的低点,不要去看2015年那个300,
2022-2025年,低于700的时候不多,
极限看到2021年的低点,540,也就差不多了。
300这个风险有没有呢?
那肯定有的,也要防。
怎么防呢?用仓位防就行了。
铁矿石吃贴水策略,给个10-15%的最大仓位,
如果跌到300,再买点就行了,要发死。
你200%仓位去吃单个品种的贴水,迟早要死的,22年、24年的IC、IM,已经吃了多少教训了。
人家得天独厚的资源优势,怎么会按成本卖给你?
你以为是中国人卖光伏、卖稀土呢?
很多东西都长期高于历史低点在卖。
伦铜你去等08年的2800,16年和20年的4300,那你还做个毛线的投资?
8000-8500这个区间差不多就算很低了。
铁矿石期货是不是一直有贴水?
90%+的时间都有贴水。
贴水大不大?
建立一个1月、5月、9月合约轮动的策略,每到3月、7月、11月底,换入下一个合约。
贴水在高位一年能有25-35%,在中低位一年也有10%。
这个策略你发现,2018年至今,每年都是盈利的,
甚至从21年-25年,铁矿不是跌就是平,但是吃贴水策略,每年都赚钱,虽然也只是10%。
而且和另两个IC/IM吃贴水策略,相关性非常低,有时候甚至莫名其妙的反向,
你看刚过去的25年11月21号的行情就能有体会了,
还有22年4月、24年1月之类的时间。
这个图上也能看出,
2017年后,从600以下开始吃,
2021年后,从700以下开始吃,
都基本吃不了亏。
具体的实操呢?
涨到高位可以卖,
如果涨到高位,贴水吓死人,一年30%+,也不一定非要卖……
吃到的贴水,先用来降低持仓成本,
以后攒多了,比如成本降低到500了,不会亏了,拿去另外再搞一个相关性较低的策略,不要高位用贴水去加仓这个策略。
这也是一种再平衡,很强的再平衡。
实盘记录:
25年06月04日,i2509,700,5手,后移仓至i2601、i2605,成本降至662。25年10月24日,i2605,750,5手。
综合成本,i2605,706。
加上卖沽、网格的利润,成本已低于700。
铁矿石现货808。
10
基金与主力合约走势证明了贴主的分折是靠谱的。过去5年多,期货价格基本回到原点,但是基金价格涨到3倍。按照贝叶斯公式,置信度不断提高。
有的朋友纠结在贴水的长期性和逻辑之上。我有个类比。例如,公鸡打鸣,然后天亮了。我们现在知道,两者之间没有逻辑关系。但是,如果我们下注,每次公鸡打鸣之后,就下注一次。是不是可以赚很多钱。有的朋友说,万一有一次公鸡打鸣之后,天没有亮不就亏大了。但是如果我每次平均下注,其实我的风险很小。
投资都是在不完全信息之下的决策,如果是强逻辑关系,根本就轮不到我们普通人。
赞同来自: 一影照大地 、magic2002 、海浪9999 、tinayf 、清香蝴蝶兰 、 、 、 、 、更多 »
基金与主力合约走势证明了贴主的分折是靠谱的。过去5年多,期货价格基本回到原点,但是基金价格涨到3倍。按照贝叶斯公式,置信度不断提高。
有的朋友纠结在贴水的长期性和逻辑之上。我有个类比。例如,公鸡打鸣,然后天亮了。我们现在知道,两者之间没有逻辑关系。但是,如果我们下注,每次公鸡打鸣之后,就下注一次。是不是可以赚很多钱。有的朋友说,万一有一次公鸡打鸣之后,天没有亮不就亏大了。但是如果我每次平均下注,其实我的风险很小。
投资都是在不完全信息之下的决策,如果是强逻辑关系,根本就轮不到我们普通人。
0
@rourourou
谢谢指导,非现金交割的确是个隐患,另一篇帖子提到了交割用铁矿石和实际使用的铁矿石的品味有大的差别(不知事实情况是否如此),那么似乎并没有期现贴水最终一定要收敛的强逻辑,只是统计上的高概率。没有任何品种能保证你一定赚钱。何况我们投机交易,还进入不了交割月,需要提前一个月就平仓。风险也是很大的,钱多还是搞股指期货稳当。
5
赞同来自: 白话投资 、zhu911nn 、不懂的太多 、yjjkwxf 、夏天的夏天更多 »
一、市场概况:全球唯一跟踪大商所铁矿石期货的 ETF
目前港交所仅有一只铁矿石期货 ETF 产品,由山证国际资产管理有限公司 (SSIF) 发行,包括两个交易币种:
港币计价:3047.HK (F 山证铁矿石)
美元计价:9047.HK (F 山证铁矿石 - U)
这是全球首只以铁矿石期货为底层资产的 ETF,也是港交所首只挂钩内地商品期货的跨境 ETF,于 2020 年 3 月 25 日上市。
二、产品基本信息
项目 详情
基金全称 山证国际大商所铁矿石期货指数 ETF
跟踪标的 大连商品交易所铁矿石期货价格指数 (DCEIOFI)
投资策略 直接投资于大商所铁矿石期货合约,采用完全复制法
发行商 山证国际资产管理有限公司 (SSIF),山证国际金融控股全资子公司,具备 QFII/RQFII 资格
规模 约 0.86-0.87 亿港元 (截至 2025 年 12 月)
管理费 0.60%/ 年
交易单位 每手 500 股 (3047.HK),每手 2,200 股 (9047.HK)
交易机制 T+0,无涨跌幅限制 (设市场波动调节机制 VCM)
最小交易单位 1 手
目前港交所仅有一只铁矿石期货 ETF 产品,由山证国际资产管理有限公司 (SSIF) 发行,包括两个交易币种:
港币计价:3047.HK (F 山证铁矿石)
美元计价:9047.HK (F 山证铁矿石 - U)
这是全球首只以铁矿石期货为底层资产的 ETF,也是港交所首只挂钩内地商品期货的跨境 ETF,于 2020 年 3 月 25 日上市。
二、产品基本信息
项目 详情
基金全称 山证国际大商所铁矿石期货指数 ETF
跟踪标的 大连商品交易所铁矿石期货价格指数 (DCEIOFI)
投资策略 直接投资于大商所铁矿石期货合约,采用完全复制法
发行商 山证国际资产管理有限公司 (SSIF),山证国际金融控股全资子公司,具备 QFII/RQFII 资格
规模 约 0.86-0.87 亿港元 (截至 2025 年 12 月)
管理费 0.60%/ 年
交易单位 每手 500 股 (3047.HK),每手 2,200 股 (9047.HK)
交易机制 T+0,无涨跌幅限制 (设市场波动调节机制 VCM)
最小交易单位 1 手
3
@卓悦然
大佬不敢当,铁矿石吃贴水我没做过。期货倒是做了很多年,简单说下,其中的困难你可以参考论坛里吃股指贴水的帖子,杠杆的把握以及巨幅的回撤都很让人揪心。另外铁矿石相对于股指,还有两个明显的劣势,其一是它并非现金交割,临到期碰到逼仓你也没辙,其二是,铁矿石并非股市,股市通常大家默认是长期向上的,铁矿石虽然也能算的上硬通货,但是如今房地产见顶的大背景下,能不能长期向上感觉有个大大的问号,仅供参考!谢谢指导,非现金交割的确是个隐患,另一篇帖子提到了交割用铁矿石和实际使用的铁矿石的品味有大的差别(不知事实情况是否如此),那么似乎并没有期现贴水最终一定要收敛的强逻辑,只是统计上的高概率。
0
@whynotthefirst
关于收益可以参考一下港交所上市的铁矿石ETF,就知道这个赚不赚钱了港交所上市的铁矿石ETF,代码是:BK2474吗?
铁矿石期权的由于波动率不高,想增强一些收益,也不容易呀
3
卓悦然
- 要拥有必先懂失去怎接受!
@rourourou
大佬能不能稍稍分享一下不建议搞的原因,说几个要点、难点、坑点也行,能让不适合搞的人知难而退,决定要试试的人少走弯路,万分感谢。大佬不敢当,铁矿石吃贴水我没做过。期货倒是做了很多年,简单说下,其中的困难你可以参考论坛里吃股指贴水的帖子,杠杆的把握以及巨幅的回撤都很让人揪心。另外铁矿石相对于股指,还有两个明显的劣势,其一是它并非现金交割,临到期碰到逼仓你也没辙,其二是,铁矿石并非股市,股市通常大家默认是长期向上的,铁矿石虽然也能算的上硬通货,但是如今房地产见顶的大背景下,能不能长期向上感觉有个大大的问号,仅供参考!
7
赞同来自: Sephiroth8850 、muzhang1 、yjjkwxf 、好奇心135 、大蘑王 、 、更多 »
挺唬人,但这东西,我是不会实盘的,
一是策略太简单,我不信期货市场还有这样简单稳定获取收益的东西。
二是必须去杠杆,或者很低的杠杆来实盘,不然一次大幅度的波动就归零。
策略有没有效,打开能计算复权的主连合约,就能看到,铁矿确实从16年低点一直涨到现在,年化30%左右。顺便看看其它黑色品种,螺纹,焦炭,玻璃啥的,马上就会放弃这个策略,这些品种的展期收益都在某个时间触顶后一直下跌。
经典解释是,因为有仓储成本,所以远期合约有展期收益。铁矿因为外盘定价,所以一直比较抗跌。但这些解释谁信呐,16年之前,铁矿也一直下跌,没底。
另一个问题就是杠杆,期货不带杠杆,去赚那年化30%以下的收益率?这。资金量和收益率成反比,30%收益率是超大资金玩的策略,小散户那几十万,肯定得追求上限更高的。
我记得有个量化网站,有类似的策略,除了展期,还叠加了一个轨道策略,大概意思是,趋势向上就吃贴水,趋势向下就退出观望,这算是对展期策略的优化。
最后说一句,期货市场充分竞争,根本没有简单赚钱策略的空间了,光我自己手里,这几年失效或者收益率大幅降低的策略,都好几个,竞争比想象的难得多。
一是策略太简单,我不信期货市场还有这样简单稳定获取收益的东西。
二是必须去杠杆,或者很低的杠杆来实盘,不然一次大幅度的波动就归零。
策略有没有效,打开能计算复权的主连合约,就能看到,铁矿确实从16年低点一直涨到现在,年化30%左右。顺便看看其它黑色品种,螺纹,焦炭,玻璃啥的,马上就会放弃这个策略,这些品种的展期收益都在某个时间触顶后一直下跌。
经典解释是,因为有仓储成本,所以远期合约有展期收益。铁矿因为外盘定价,所以一直比较抗跌。但这些解释谁信呐,16年之前,铁矿也一直下跌,没底。
另一个问题就是杠杆,期货不带杠杆,去赚那年化30%以下的收益率?这。资金量和收益率成反比,30%收益率是超大资金玩的策略,小散户那几十万,肯定得追求上限更高的。
我记得有个量化网站,有类似的策略,除了展期,还叠加了一个轨道策略,大概意思是,趋势向上就吃贴水,趋势向下就退出观望,这算是对展期策略的优化。
最后说一句,期货市场充分竞争,根本没有简单赚钱策略的空间了,光我自己手里,这几年失效或者收益率大幅降低的策略,都好几个,竞争比想象的难得多。
0
我最近有个疑问,请教下。
我看12.8日,主力合约i9999从2601换成了2605,直接就把差价算进去了,当天主力合约显示-3%,结果现在看2601就是升水状态了,这样还有贴水么,感觉不像股指期货一样收敛呢
我看12.8日,主力合约i9999从2601换成了2605,直接就把差价算进去了,当天主力合约显示-3%,结果现在看2601就是升水状态了,这样还有贴水么,感觉不像股指期货一样收敛呢
Edge
Chrome
Firefox













京公网安备 11010802031449号