若数据有错请尽管指出,谢谢。
推荐阅读:
待发转债 - 可转债 - 集思录
https://www.jisilu.cn/data/cbnew/#pre
可转债发行审核进度:
zjh:
“许可审核进度”栏目大概每周更新
http://www.csrc.gov.cn/csrc/c105985/zfxxgk_zdgk.shtml
上交所:
上市委会议公告和结果|上交所发行上市审核
http://www.sse.com.cn/listing/announcement/commiteenotice/
深交所:
深交所发行上市审核信息公开网站-上市委会议及结果公告
http://www.szse.cn/listing/announcement/commitee/index.html
拓展阅读:
整理:沪深交易所可转债适用交易规则
https://www.jisilu.cn/question/285143
沪深交易所可转债交易规则差异汇总
https://www.jisilu.cn/question/398790
一手党并不是必配一手债,是较大概率获配,也有可能配不到,玩配债一手党后果自负。
以南航转债为例:股价6元,转债配售比例比例1.447。
已知400股南方航空可配1手转债,选择A账户融券2800股南方航空,再找7个账户每个买入400股配债。则:A账户需赔偿4手转债给券商,剩余7个账户可得7手转债,白得3手转债。
赞同来自: 追风逐浪 、隔壁老宋 、touzhilicai 、金豆1 、xuezidifx 、 、 、 、 、 、 、 、 、 、 、 、 、 、 、 、 、 、 、更多 »
春节研究亏钱新手艺?买股配债看一看。
关于转债审批进度信息查询:
zjh官网全新版本,查找可转债(再融资)审核进度见以下网址:
http://www.csrc.gov.cn/csrc/bsfw/index.shtml
zjh许可审核进度(含主板):
http://www.csrc.gov.cn/csrc/c105985/zfxxgk_zdgk.shtml
创业板:
创业板发行上市审核信息公开网站
http://listing.szse.cn/projectdynamic/refinance/index.html
科创板:
项目动态|上交所科创板股票审核
http://kcb.sse.com.cn/renewal/
赞同来自: 闽水安澜
http://kcb.sse.com.cn/announcement/commiteeresult/index_pdf.shtml?fileId=a9a6fef486674db9a916cb0e71bfcd0f&isType=jggg&type=zbfund
(二)观典防务技术股份有限公司(转板上市):符合转板上市条件和信息披露要求。
赞同来自: robin8848 、bossnk 、leavening 、forres 、景阳的幸福生活 、更多 »
关于不予同意浙江鑫甬生物化工股份有限公司首次公开发行股票注册的决定_中国证券监督管理委员会
http://www.csrc.gov.cn/csrc/c105917/c1716236/content.shtml
浙江鑫甬生物化工股份有限公司注册阶段问询问题_中国证券监督管理委员会
http://www.csrc.gov.cn/csrc/c105916/c1558458/content.shtml
涉及我国台湾地区的相关表述,不正确。
赞同来自: bossnk
关于不予同意浙江鑫甬生物化工股份有限公司首次公开发行股票注册的决定_中国证券监督管理委员会
http://www.csrc.gov.cn/csrc/c105917/c1716236/content.shtml
深市主板退市再战创业板上市
长城信息股份有限公司
http://listing.szse.cn/projectdynamic/ipo/detail/index.html?id=1001911
创业板上市委2022年第4次审议会议结果公告
http://listing.szse.cn/announcement/commitee/detail/index.html?id=31697
(二)安徽英力电子科技股份有限公司(向不特定对象发行可转债):符合发行条件、上市条件和信息披露要求。
科创板上市委2022年第6次审议会议结果公告
http://kcb.sse.com.cn/announcement/commiteeresult/index_pdf.shtml?fileId=3675343bb0c84acd991f03b184052066&type=refund&isType=jggg&type=refund
(一)广州洁特生物过滤股份有限公司(再融资):符合发行条件、上市条件和信息披露要求。
关于同意上海阿拉丁生化科技股份有限公司向不特定对象发行可转换公司债券注册的批复
http://static.sse.com.cn/stock/information/c/202201/e388b20548f14a84a826d3af30bbe68f.pdf
http://www.csrc.gov.cn/csrc/c105899/c1786060/content.shtml
中国证券监督管理委员会第十八届发行审核委员会2022年第9次发审委会议于2022年1月24日召开,现将会议审核情况公告如下:
一、审核结果
(一)龙元建设股份有限公司(可转债)未获通过。
(二)明新旭腾新材料股份有限公司(可转债)获通过。
(三)天津友发钢管集团股份有限公司(可转债)获通过。
二、发审委会议提出询问的主要问题
(一)龙元建设股份有限公司
申请人涉诉湖州吴兴物联天地创智生态园项目,相应的合同资产和应收账款合计为6666.08万元,已计提提减值准备399.95万元,相关诉讼在2021年12月已经一审判决,法院仅支持810万元,申请人认为根据其同类型诉讼结果,预计二审改判的可能性较大。请申请人说明该案件的具体情况,认为二审改判可能性较大的依据,并结合2021年盈利预测,说明是否符合发行条件。请保荐代表人说明核查依据、过程,并发表明确核查意见。
(二)明新旭腾新材料股份有限公司
无
(三)天津友发钢管集团股份有限公司
无
http://kcb.sse.com.cn/announcement/commiteenotice/index_pdf.shtml?fileId=108607d81f764d45861fc7d6ae3c2749
上海证券交易所科创板上市委员会定于 2022 年 1 月 26 日下午 14 时召开 2022 年第 6 次上市委员会审议会议。现将有关事项公告如下:
(一)广州洁特生物过滤股份有限公司(再融资)
http://listing.szse.cn/announcement/commitee/detail/index.html?id=31421
深圳证券交易所创业板上市委员会定于 2022 年 1 月 25日召开 2022 年第 4 次上市委员会审议会议。现将有关事项公告如下:
(二)安徽英力电子科技股份有限公司(向不特定对象发行可转债)
赞同来自: bossnk
http://listing.szse.cn/announcement/commitee/detail/index.html?id=31300
深圳证券交易所创业板上市委员会定于 2022 年 1 月 21 日召开 2022 年第 3 次上市委员会审议会议。现将有关事项公告如下:
(二)康泰医学系统(秦皇岛)股份有限公司(向不特定对象发行可转债)
关于同意中环环保再融资注册的批复
http://listing.szse.cn/announcement/regresult/detail/index.html?id=31326
关于同意锦浪科技再融资注册的批复
http://listing.szse.cn/announcement/regresult/detail/index.html?id=31325
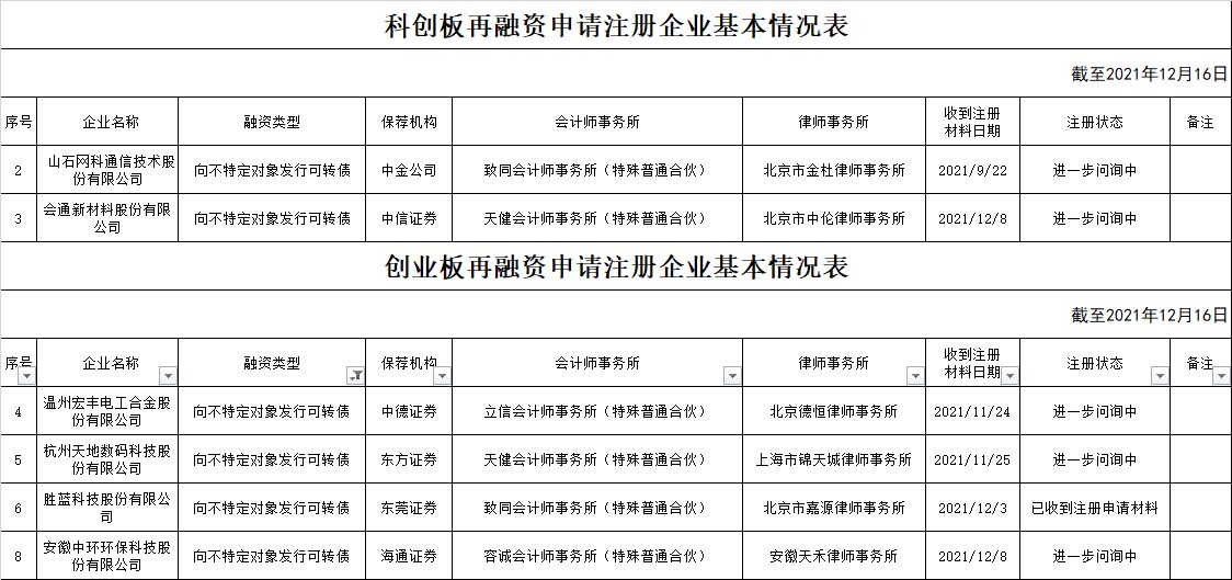
关于同意温州宏丰再融资注册的批复
http://listing.szse.cn/announcement/regresult/detail/index.html?id=31311
温州宏丰:关于向不特定对象发行可转换公司债券申请获中国证监会同意注册的公告
http://static.cninfo.com.cn/finalpage/2022-01-14/1212191915.PDF
第十八届发审委2019年第157次会议审核结果公告
http://www.csrc.gov.cn/csrc/c105899/c1009823/content.shtml
温州宏丰电工合金股份有限公司(可转债)未通过。
赞同来自: Lawyer王 、laolii 、闽水安澜 、塔塔桔 、伊里健 、 、 、 、 、 、 、 、 、 、 、 、 、 、 、更多 »
论“如何谈证券账户佣金”的正确姿势
jsl部分大神总结如下,大家看看还有没有遗漏之处,谢谢
1沪深股票佣金以及是否免五,如免,起步价多少;
2场内ETF基金、封闭基金、LOF基金等基金佣金以及是否免五,如免,起步价多少;
3场内基金申购费折扣率;
4深市基金场内申购六拖一问题;
5场内基金赎回费归渠道的部分折扣问题;
6北交所、新三板股票佣金以及是否免五,如免五,起步价多少;
7沪深可转债佣金以及是否免一,如免一,起步价多少;
8沪深国债逆回购佣金;
9场内货币基金、国债ETF、可转债ETF等是否0佣金;
10两融账户融资融券利率及利率资金要求,融资买入和融券卖出的佣金,以及信用账户是否免五,如免,起步价多少。
http://www.csrc.gov.cn/csrc/c105898/c1765031/content.shtml
中国证券监督管理委员会第十八届发行审核委员会定于2022年1月17日召开2022年第6次发行审核委员会工作会议。现将参会发审委委员及审核的发行申请人公告如下:
四川科伦药业股份有限公司(可转债)
浙江华友钴业股份有限公司(可转债)
赞同来自: nice2018 、带你看海 、robin8848 、lanlongpiao 、AxelaFeng 、 、 、 、 、 、 、 、 、 、 、 、 、更多 »
永吉股份:贵州永吉印务股份有限公司公开发行可转换公司债券预案(五次修订稿)
http://static.cninfo.com.cn/finalpage/2022-01-12/1212145940.PDF
永吉股份:贵州永吉印务股份有限公司关于公司公开发行可转换公司债券方案、预案、募集资金运用可行性分析报告修订说明的公告
http://static.cninfo.com.cn/finalpage/2022-01-12/1212145938.PDF
在猜对兴业转债发行时间后,又猜对兴业转债上市时间(在1月4预测可转债下周上市)
(结果忘记在jsl留言)
兴业银行:兴业银行公开发行A股可转换公司债券上市公告书
http://static.cninfo.com.cn/finalpage/2022-01-12/1212146818.PDF
可转换公司债券上市时间:2022年1月14日
http://www.csrc.gov.cn/csrc/c105899/c1759583/content.shtml
绿色动力环保集团股份有限公司(可转债)获通过。
@四季
关于终止对上纬新材料科技股份有限公司向不特定对象发行可转换公司债券审核的决定
http://static.sse.com.cn/stock/information/c/202111/58592c7953b546279cc01d59a8fff44b.pdf
精工钢构:精工钢构关于收到中国证监会核准公司公开发行可转换公司债券的批复的公告
http://static.cninfo.com.cn/finalpage/2022-01-05/1212094814.PDF
第十八届发审委2022年第3次工作会议公告
http://www.csrc.gov.cn/csrc/c105898/c1716233/content.shtml
中国证券监督管理委员会第十八届发行审核委员会定于2022年1月10日召开2022年第3次发行审核委员会工作会议。现将参会发审委委员及审核的发行申请人公告如下:
绿色动力环保集团股份有限公司(可转债)
赞同来自: 开心在读书
莱克电气:关于公开发行A股可转换公司债券批复到期失效的公告
http://static.cninfo.com.cn/finalpage/2019-02-13/1205826685.PDF
莱克电气:莱克电气2022年度公开发行可转换公司债券预案
http://static.cninfo.com.cn/finalpage/2022-01-08/1212119945.PDF
莱克电气:公开发行A股可转换公司债券预案的公告
http://static.cninfo.com.cn/finalpage/2017-08-22/1203836766.PDF
第十八届发审委2022年第2次会议审核结果公告
http://www.csrc.gov.cn/csrc/c105899/c1716174/content.shtml
上海博隆装备技术股份有限公司(首发)未获通过。
赞同来自: 忆落 、阁下安 、逍遥chen 、stone19940329
前段时间jsl待发转债栏目增加了“配售10张所需股数”的项目,但发行规模不更新,数据差距大。建议jsl加强更新力度。
zjh官网全新版本,查找可转债(再融资)审核进度见以下网址:
http://www.csrc.gov.cn/csrc/bsfw/index.shtml
zjh许可审核进度(含主板):
http://www.csrc.gov.cn/csrc/c105985/zfxxgk_zdgk.shtml
创业板:
创业板发行上市审核信息公开网站
http://listing.szse.cn/projectdynamic/refinance/index.html
科创板:
会通股份
http://kcb.sse.com.cn/renewal/xmxq/index_refund.shtml?auditId=1000041&anchor_type=2&bussinesType=6
阿拉丁
http://kcb.sse.com.cn/renewal/xmxq/index_refund.shtml?auditId=1000042&anchor_type=2&bussinesType=6
芯海科技
http://kcb.sse.com.cn/renewal/xmxq/index_refund.shtml?auditId=1000045&anchor_type=2&bussinesType=6
京源环保
http://kcb.sse.com.cn/renewal/xmxq/index_refund.shtml?auditId=1000044&anchor_type=2&bussinesType=6
华锐精密
http://kcb.sse.com.cn/renewal/xmxq/index_refund.shtml?auditId=1000050&anchor_type=2&bussinesType=6
洁特生物
http://kcb.sse.com.cn/renewal/xmxq/index_refund.shtml?auditId=1000053&anchor_type=2&bussinesType=6
高测股份
http://kcb.sse.com.cn/renewal/xmxq/index_refund.shtml?auditId=1000055&anchor_type=2&bussinesType=6
微芯生物
http://kcb.sse.com.cn/renewal/xmxq/index_refund.shtml?auditId=1000060&anchor_type=2&bussinesType=6
博睿数据
http://kcb.sse.com.cn/renewal/xmxq/index_refund.shtml?auditId=1000059&anchor_type=2&bussinesType=6
安集科技
http://kcb.sse.com.cn/renewal/xmxq/index_refund.shtml?auditId=1000068&anchor_type=2&bussinesType=6
道通科技
http://kcb.sse.com.cn/renewal/xmxq/index_refund.shtml?auditId=1000066&anchor_type=2&bussinesType=6
海优新材
http://kcb.sse.com.cn/renewal/xmxq/index_refund.shtml?auditId=1000069&anchor_type=2&bussinesType=6
深科达
http://kcb.sse.com.cn/renewal/xmxq/index_refund.shtml?auditId=1000074&anchor_type=2&bussinesType=6
银河微电
http://kcb.sse.com.cn/renewal/xmxq/index_refund.shtml?auditId=1000075&anchor_type=2&bussinesType=6
中天精装要发债了
深圳中天精装股份有限公司关于控股股东及其一致行动人部分股份质押的公告
http://static.cninfo.com.cn/finalpage/2021-12-31/1212060263.PDF
用途:认购可转债
http://listing.szse.cn/announcement/commitee/detail/index.html?id=30503
(二)江苏裕兴薄膜科技股份有限公司(向不特定对象发行可转债):符合发行条件、上市条件和信息披露要求。
赞同来自: 瑞宇堂 、zhuzi51 、带你看海 、萝卜头 、都星哲733更多 »
zjh官网全新版本,查找可转债(再融资)审核进度直接进入以下网址
http://www.csrc.gov.cn/csrc/bsfw/index.shtml
zjh许可审核进度(含主板):
http://www.csrc.gov.cn/csrc/c105985/zfxxgk_zdgk.shtml?channelid=940e56fc158746b98c10bb7dcdd11012
zjh表里把陕国投和巨星农牧的类型写错了。
创业板:
创业板发行上市审核信息公开网站
http://listing.szse.cn/projectdynamic/refinance/index.html
科创板:
山石网科
http://kcb.sse.com.cn/renewal/xmxq/index_refund.shtml?auditId=1000016&anchor_type=2&bussinesType=6
会通股份
http://kcb.sse.com.cn/renewal/xmxq/index_refund.shtml?auditId=1000041&anchor_type=2&bussinesType=6
阿拉丁
http://kcb.sse.com.cn/renewal/xmxq/index_refund.shtml?auditId=1000042&anchor_type=2&bussinesType=6
芯海科技
http://kcb.sse.com.cn/renewal/xmxq/index_refund.shtml?auditId=1000045&anchor_type=2&bussinesType=6
京源环保
http://kcb.sse.com.cn/renewal/xmxq/index_refund.shtml?auditId=1000044&anchor_type=2&bussinesType=6
华锐精密
http://kcb.sse.com.cn/renewal/xmxq/index_refund.shtml?auditId=1000050&anchor_type=2&bussinesType=6
洁特生物
http://kcb.sse.com.cn/renewal/xmxq/index_refund.shtml?auditId=1000053&anchor_type=2&bussinesType=6
高测股份
http://kcb.sse.com.cn/renewal/xmxq/index_refund.shtml?auditId=1000055&anchor_type=2&bussinesType=6
微芯生物
http://kcb.sse.com.cn/renewal/xmxq/index_refund.shtml?auditId=1000060&anchor_type=2&bussinesType=6
博睿数据
http://kcb.sse.com.cn/renewal/xmxq/index_refund.shtml?auditId=1000059&anchor_type=2&bussinesType=6
安集科技
http://kcb.sse.com.cn/renewal/xmxq/index_refund.shtml?auditId=1000068&anchor_type=2&bussinesType=6
道通科技
http://kcb.sse.com.cn/renewal/xmxq/index_refund.shtml?auditId=1000066&anchor_type=2&bussinesType=6
海优新材
http://kcb.sse.com.cn/renewal/xmxq/index_refund.shtml?auditId=1000069&anchor_type=2&bussinesType=6
赞同来自: bossnk
http://listing.szse.cn/announcement/commitee/detail/index.html?id=30124
(一)杭州申昊科技股份有限公司(向不特定对象发行可转债):符合发行条件、上市条件和信息披露要求。
(二)中辰电缆股份有限公司(向不特定对象发行可转债):符合发行条件、上市条件和信息披露要求。
科创板上市委2021年第100次审议会议结果公告
http://kcb.sse.com.cn/announcement/commiteeresult/index_pdf.shtml?fileId=de03cd58ac614415ba208903d746fb96&type=refund&isType=jggg&type=refund
(二)芯海科技(深圳)股份有限公司(再融资):符合发行条件、上市条件和信息披露要求。
关于同意胜蓝股份再融资注册的批复
http://listing.szse.cn/announcement/regresult/detail/index.html?id=29981
http://listing.szse.cn/announcement/commitee/detail/index.html?id=29871
深圳证券交易所创业板上市委员会定于 2021 年 12 月 29 日召开 2021 年第 74 次上市委员会审议会议。现将有关事项公告如下:
(二)江苏裕兴薄膜科技股份有限公司(向不特定对象发行可转债)
科创板上市委2021年第98次审议会议结果公告
http://kcb.sse.com.cn/announcement/commiteeresult/index_pdf.shtml?fileId=762fab9955d54b38840b145f63c6dbb9&type=refund&isType=jggg&type=refund
(一)上海阿拉丁生化科技股份有限公司(再融资):符合发行条件、上市条件和信息披露要求。
科创板上市委2021年第99次审议会议结果公告
http://kcb.sse.com.cn/announcement/commiteeresult/index_pdf.shtml?fileId=fc003910d1264145904dbe47c9f7bdae&type=refund&isType=jggg&type=refund
(一)江苏京源环保股份有限公司(再融资):符合发行条件、上市条件和信息披露要求。
赞同来自: 永远敬畏市场 、bossnk 、叶子萍萍 、云中飘缈1 、zjl307 、 、 、 、 、 、更多 »
兴业银行:兴业银行公开发行可转换公司债券发行公告
http://static.cninfo.com.cn/finalpage/2021-12-23/1211990901.PDF
贵州燃气:贵州燃气集团股份有限公司公开发行可转换公司债券发行公告
http://static.cninfo.com.cn/finalpage/2021-12-23/1211990826.PDF
卡倍亿:创业板向不特定对象发行可转换公司债券发行公告
http://static.cninfo.com.cn/finalpage/2021-12-22/1211990779.PDF
杭锅股份:公开发行可转换公司债券发行公告
http://static.cninfo.com.cn/finalpage/2021-12-22/1211982118.PDF
赞同来自: bossnk 、nkfish 、moon8816
http://static.cninfo.com.cn/finalpage/2021-12-21/1211969846.PDF
公司拟实施本期可转债发行工作,原股东优先配售日与网上申购日为 2021年 12 月 29 日,股权登记日为 2021 年 12 月 28 日,本期可转债募集说明书及发行公告将于 2021 年 12 月 27 日在上海证券交易所网站(www.sse.com.cn)披露。
第十八届发审委2021年第139次会议审核结果公告
http://www.csrc.gov.cn/csrc/c105899/c1657675/content.shtml
龙元建设集团股份有限公司(可转债)暂缓表决。
赞同来自: 忆落 、moon8816 、十袋几歪 、吉吉木 、nkfish更多 »
神棍预测兴业银行转债发行时间
从“前期设置网下的发行可转债时间安排(从亨通转债要求验网下资格开始统计)”看,大概率会选择:周四(周三晚)公告,周五网下申购,周一网上申购。
既然还有人预计年底前发行,那仅剩2个时间窗口:
12月23日(周四)
12月30日(周四),1月3日(周一)非交易日。
前期设置网下的发行可转债时间安排
(从亨通转债要求验网下资格开始统计)
亨通光电:关于调整公开发行可转换公司债券网上中签率及网下配售结果的公告
http://static.cninfo.com.cn/finalpage/2019-03-22/1205924775.PDF
浦发转债,周四公告,周五网下申购,周一网上申购。
http://static.cninfo.com.cn/finalpage/2019-10-24/1207009053.PDF
搜特转债,周二公告,周三网下申购,周四网上申购。
http://static.cninfo.com.cn/finalpage/2020-03-10/1207356125.PDF
大秦转债,周四公告,周五网下申购,周一网上申购。
http://static.cninfo.com.cn/finalpage/2020-12-10/1208876425.PDF
上银转债,周四公告,周五网下申购,周一网上申购。
http://static.cninfo.com.cn/finalpage/2021-01-21/1209154424.PDF
杭银转债,周四公告,周五网下申购,周一网上申购。
http://static.cninfo.com.cn/finalpage/2021-03-25/1209444907.PDF
温氏转债,周四公告,周五网下申购,周一网上申购。
http://static.cninfo.com.cn/finalpage/2021-03-25/1209445600.PDF
(杭银与温氏同日发行)
南银转债,周四公告,周五网下申购,周二(周一非交易日)网上申购。
http://static.cninfo.com.cn/finalpage/2021-06-10/1210209991.PDF
天合转债,周三公告,周四网下申购,周五网上申购。
http://static.cninfo.com.cn/finalpage/2021-08-11/1210717456.PDF
关于大股东是否认购
兴业银行十大股东
http://www.cninfo.com.cn/new/disclosure/stock?stockCode=601166&orgId=9900002081#topTenShareholders
兴业银行:关于兴业银行股份有限公司公开发行可转换公司债券申请文件反馈意见的回复
http://static.cninfo.com.cn/finalpage/2021-11-13/1211573100.PDF
问题 8:请发行人补充说明并披露,上市公司持股 5%以上股东或董事、监事、高管,是否参与本次可转债发行认购;若是,在本次可转债认购前后六个月内是否存在减持上市公司股份或已发行可转债的计划或者安排,若无,请出具承诺并披露。请保荐机构及律师发表核查意见。
回复:
一、请发行人补充说明并披露,上市公司持股 5%以上股东或董事、监事、高管,是否参与本次可转债发行认购;若是,在本次可转债认购前后六个月内是否存在减持上市公司股份或已发行可转债的计划或者安排,若无,请出具承诺并披露
申请人已在募集说明书“第二节 本次发行概况”中补充披露相关主体的认购意向及短线交易相关承诺。内容如下:
五、相关主体对参与本次可转债认购的相关承诺
为保护公众投资者权益,避免触及短线交易,根据《证券法》《可转换公司债券管理办法》等相关规定的要求,本行持股 5%以上股东和董事、监事、高级管理人员就参与本次可转债认购相关事项出具了承诺。
(一)持股 5%以上股东承诺内容
福建省财政厅、中国人民保险集团股份有限公司和中国烟草总公司将根据市场情况决定是否参与本次可转债的认购,具体承诺内容如下:
1、福建省财政厅承诺如下:
“1、在本承诺函签署日前六个月,我厅未减持兴业银行股份。
2、我厅将根据市场情况决定是否参与本次可转债认购:
(1)若发行之日前六个月内减持兴业银行股份,则我厅承诺不参与认购;
(2)若最终成功认购兴业银行本次发行的可转债,则我厅承诺将严格遵守相关法律法规对短线交易的要求,在本次可转债认购后六个月内,不减持兴业银行发行的股票或其他具有股权性质的证券,亦不存在任何减持计划或安排。”
2、中国人民保险集团股份有限公司承诺如下:
“1、在本承诺函签署日前六个月,本公司及本公司具有控制关系的关联方未减持兴业银行股份。
2、本公司及本公司具有控制关系的关联方将根据市场情况决定是否参与本次可转债认购:
(1)若发行之日前六个月内减持兴业银行股份,则本公司及本公司具有控制关系的关联方承诺不参与认购;
(2)若最终成功认购兴业银行本次发行的可转债,则本公司承诺本公司及本公司具有控制关系的关联方将严格遵守相关法律法规对短线交易的要求,在本次可转债认购后六个月内,不减持兴业银行发行的股票或其他具有股权性质的证券,亦不存在任何减持计划或安排。”
3、中国烟草总公司承诺如下:
“1、在本承诺函签署日前六个月,本公司及与本公司具有控制关系的关联方未减持兴业银行股票。
2、本公司及与本公司具有控制关系的关联方将根据市场情况决定是否参与本次可转债认购:
(1)若发行之日前六个月内减持兴业银行股份,则本公司及与本公司具有控制关系的关联方承诺不参与认购;
(2)若最终成功认购兴业银行本次发行的可转债,则本公司承诺本公司及与本公司具有控制关系的关联方将严格遵守相关法律法规对短线交易的要求,在本次可转债认购后六个月内,不减持兴业银行发行的股票或其他具有股权性质的证券,亦不存在任何减持计划或安排。”
(二)董事、监事、高级管理人员承诺内容
本行董事、监事、高级管理人员均出具承诺不参与本次可转债认购,具体承诺内容如下:
“本人及本人之配偶、父母、子女不存在参与认购兴业银行本次公开发行 A股可转换公司债券的计划或安排,亦不会委托其他主体参与认购兴业银行本次公开发行 A 股可转换公司债券。”
赞同来自: 带你看海 、好心情 、stone19940329
zjh官网全新版本,查找可转债(再融资)审核进度直接进入以下网址
http://www.csrc.gov.cn/csrc/bsfw/index.shtml
zjh许可审核进度(含主板):
http://www.csrc.gov.cn/csrc/c105985/zfxxgk_zdgk.shtml?channelid=940e56fc158746b98c10bb7dcdd11012
zjh表里把陕国投和巨星农牧的类型写错了。
创业板:
创业板发行上市审核信息公开网站
http://listing.szse.cn/projectdynamic/refinance/index.html
科创板:
山石网科
http://kcb.sse.com.cn/renewal/xmxq/index_refund.shtml?auditId=1000016&anchor_type=2&bussinesType=6
会通股份
http://kcb.sse.com.cn/renewal/xmxq/index_refund.shtml?auditId=1000041&anchor_type=2&bussinesType=6
阿拉丁
http://kcb.sse.com.cn/renewal/xmxq/index_refund.shtml?auditId=1000042&anchor_type=2&bussinesType=6
芯海科技
http://kcb.sse.com.cn/renewal/xmxq/index_refund.shtml?auditId=1000045&anchor_type=2&bussinesType=6
京源环保
http://kcb.sse.com.cn/renewal/xmxq/index_refund.shtml?auditId=1000044&anchor_type=2&bussinesType=6
华锐精密
http://kcb.sse.com.cn/renewal/xmxq/index_refund.shtml?auditId=1000050&anchor_type=2&bussinesType=6
洁特生物
http://kcb.sse.com.cn/renewal/xmxq/index_refund.shtml?auditId=1000053&anchor_type=2&bussinesType=6
高测股份
http://kcb.sse.com.cn/renewal/xmxq/index_refund.shtml?auditId=1000055&anchor_type=2&bussinesType=6
微芯生物
http://kcb.sse.com.cn/renewal/xmxq/index_refund.shtml?auditId=1000060&anchor_type=2&bussinesType=6
博睿数据
http://kcb.sse.com.cn/renewal/xmxq/index_refund.shtml?auditId=1000059&anchor_type=2&bussinesType=6
安集科技
http://kcb.sse.com.cn/renewal/xmxq/index_refund.shtml?auditId=1000068&anchor_type=2&bussinesType=6
道通科技
http://kcb.sse.com.cn/renewal/xmxq/index_refund.shtml?auditId=1000066&anchor_type=2&bussinesType=6
海优新材
http://kcb.sse.com.cn/renewal/xmxq/index_refund.shtml?auditId=1000069&anchor_type=2&bussinesType=6
赞同来自: 带你看海 、zdtsqj 、pppppp 、songshubaba 、neverfailor 、 、 、 、更多 »
http://www.csrc.gov.cn/csrc/bsfw/index.shtml
ipo继续翻车中
创业板上市委2021年第71次审议会议结果公告
http://listing.szse.cn/announcement/commitee/detail/index.html?id=29632
(二)浙江世佳科技股份有限公司(首发):不符合发行条件、上市条件或信息披露要求。
创业板上市委2021年第72次审议会议结果公告
http://listing.szse.cn/announcement/commitee/detail/index.html?id=29698
(一)江苏扬瑞新型材料股份有限公司(首发):不符合发行条件、上市条件或信息披露要求。
(二)深圳市铂科新材料股份有限公司(向不特定对象发行可转债):符合发行条件、上市条件和信息披露要求。
创业板上市委2021年第73次审议会议公告
http://listing.szse.cn/announcement/commitee/detail/index.html?id=29663
深圳证券交易所创业板上市委员会定于 2021 年 12 月 24 日召开 2021 年第 73 次上市委员会审议会议。现将有关事项公告如下:
(二)杭州申昊科技股份有限公司(向不特定对象发行可转债)
(三)中辰电缆股份有限公司(向不特定对象发行可转债)
科创板上市委2021年第100次审议会议公告
http://kcb.sse.com.cn/announcement/commiteenotice/index_pdf.shtml?fileId=3086466404614586bca9233692dee0a8
上海证券交易所科创板上市委员会定于 2021 年 12 月 24 日上午 9 时召开 2021 年第 100 次上市委员会审议会议。现将有关事项公告如下:
(二)芯海科技(深圳)股份有限公司(再融资)
赞同来自: 萝卜头
第十八届发审委2021年第137次会议审核结果公告
http://www.csrc.gov.cn/csrc/c105899/c1653905/content.shtml
(二)深圳市华南装饰集团股份有限公司(首发)未获通过。
龙元转债4年磨一剑。
第十八届发审委2021年第139次工作会议公告
http://www.csrc.gov.cn/csrc/c105898/c1653690/content.shtml
中国证券监督管理委员会第十八届发行审核委员会定于2021年12月20日召开2021年第139次发行审核委员会工作会议。现将参会发审委委员及审核的发行申请人公告如下:
龙元建设集团股份有限公司(可转债)
科创板上市委2021年第98次审议会议公告
http://kcb.sse.com.cn/announcement/commiteenotice/index_pdf.shtml?fileId=6ecad2abe6564ed1b901de4ed46f43fa
上海证券交易所科创板上市委员会定于 2021 年 12 月 21 日上午 9 时召开 2021 年第 98 次上市委员会审议会议。现将有关事项公告如下:
(一)上海阿拉丁生化科技股份有限公司(再融资)
赞同来自: bossnk
http://listing.szse.cn/announcement/commitee/detail/index.html?id=29430
深圳证券交易所创业板上市委员会定于 2021 年 12 月 17 日召开 2021 年第 72 次上市委员会审议会议。现将有关事项公告如下:
(二)深圳市铂科新材料股份有限公司(向不特定对象发行可转债)
http://www.csrc.gov.cn/pub/zjhpublic/G00306202/202112/t20211209_409628.htm
中国证券监督管理委员会第十八届发行审核委员会定于2021年12月13日召开2021年第135次发行审核委员会工作会议。现将参会发审委委员及审核的发行申请人公告如下:
中信泰富特钢集团股份有限公司(可转债)
长江精工钢结构(集团)股份有限公司(可转债)
成都银行股份有限公司(可转债)
赞同来自: moon8816 、ltj1379 、nkfish
http://www.csrc.gov.cn/pub/zjhpublic/G00306202/202112/t20211206_409442.htm
(一)山西永东化工股份有限公司(可转债)获通过。
(二)通威股份有限公司(可转债)获通过。
(三)上海风语筑文化科技股份有限公司(可转债)获通过。
(四)兴业银行股份有限公司(可转债)获通过。
http://static.cninfo.com.cn/finalpage/2021-12-04/1211790441.PDF
第十八届发审委2021年第132次工作会议公告
http://www.csrc.gov.cn/pub/zjhpublic/G00306202/202112/t20211202_409278.htm
中国证券监督管理委员会第十八届发行审核委员会定于2021年12月6日召开2021年第132次发行审核委员会工作会议。现将参会发审委委员及审核的发行申请人公告如下:
山西永东化工股份有限公司(可转债)
通威股份有限公司(可转债)
上海风语筑文化科技股份有限公司(可转债)
兴业银行股份有限公司(可转债)
更新时间2021年12月2日。
中国证券监督管理委员会发行监管部
http://www.csrc.gov.cn/newsite/fxjgb/
主板:
【行政许可事项】发行监管部再融资审核工作流程及申请企业情况
http://www.csrc.gov.cn/pub/zjhpublic/G00306202/201706/t20170630_319563.htm
zjh表里把陕国投和巨星农牧的类型写错了。
创业板:
创业板发行上市审核信息公开网站
http://listing.szse.cn/projectdynamic/refinance/index.html
科创板:
山石网科
http://kcb.sse.com.cn/renewal/xmxq/index_refund.shtml?auditId=1000016&anchor_type=2&bussinesType=6
会通股份
http://kcb.sse.com.cn/renewal/xmxq/index_refund.shtml?auditId=1000041&anchor_type=2&bussinesType=6
阿拉丁
http://kcb.sse.com.cn/renewal/xmxq/index_refund.shtml?auditId=1000042&anchor_type=2&bussinesType=6
芯海科技
http://kcb.sse.com.cn/renewal/xmxq/index_refund.shtml?auditId=1000045&anchor_type=2&bussinesType=6
京源环保
http://kcb.sse.com.cn/renewal/xmxq/index_refund.shtml?auditId=1000044&anchor_type=2&bussinesType=6
华锐精密
http://kcb.sse.com.cn/renewal/xmxq/index_refund.shtml?auditId=1000050&anchor_type=2&bussinesType=6
洁特生物
http://kcb.sse.com.cn/renewal/xmxq/index_refund.shtml?auditId=1000053&anchor_type=2&bussinesType=6
高测股份
http://kcb.sse.com.cn/renewal/xmxq/index_refund.shtml?auditId=1000055&anchor_type=2&bussinesType=6
微芯生物
http://kcb.sse.com.cn/renewal/xmxq/index_refund.shtml?auditId=1000060&anchor_type=2&bussinesType=6
博睿数据
http://kcb.sse.com.cn/renewal/xmxq/index_refund.shtml?auditId=1000059&anchor_type=2&bussinesType=6
安集科技
http://kcb.sse.com.cn/renewal/xmxq/index_refund.shtml?auditId=1000068&anchor_type=2&bussinesType=6
道通科技
http://kcb.sse.com.cn/renewal/xmxq/index_refund.shtml?auditId=1000066&anchor_type=2&bussinesType=6
(截至20211203)
第十八届发审委2021年第45次会议审核结果公告
http://www.csrc.gov.cn/pub/zjhpublic/G00306202/202104/t20210426_396706.htm
(二)山东华泰纸业股份有限公司(可转债)未获通过。
第十八届发审委2021年第32次会议审核结果公告
http://www.csrc.gov.cn/pub/zjhpublic/G00306202/202103/t20210322_394555.htm
(一)广汇能源股份有限公司(可转债)未获通过。
第十八届发审委2019年第157次会议审核结果公告
http://www.csrc.gov.cn/pub/zjhpublic/G00306202/201910/t20191025_365027.htm
温州宏丰电工合金股份有限公司(可转债)未通过。
第十八届发审委2019年第148次会议审核结果公告
http://www.csrc.gov.cn/pub/zjhpublic/G00306202/201910/t20191018_364670.htm
(五)博敏电子股份有限公司(可转债)未通过。
第十八届发审委2019年第92次会议审核结果公告
http://www.csrc.gov.cn/pub/zjhpublic/G00306202/201907/t20190726_359816.htm
(一)东方日升新能源股份有限公司(可转债)未通过。
东方日升:关于向不特定对象发行可转换公司债券申请获得中国证券监督管理委员会同意注册批复的公告
http://static.cninfo.com.cn/finalpage/2020-12-30/1209023208.PDF
东方日升:创业板向不特定对象发行可转换公司债券发行公告
http://static.cninfo.com.cn/finalpage/2021-01-20/1209142524.PDF
东方日升:创业板向不特定对象发行可转换公司债券中止上市公告
http://static.cninfo.com.cn/finalpage/2021-02-01/1209224950.PDF
第十七届发审委2018年第115次会议审核结果公告
http://www.csrc.gov.cn/pub/zjhpublic/G00306202/201808/t20180806_342340.htm
(二)上海来伊份股份有限公司(可转债)未通过。
第十七届发审委2018年第110次会议审核结果公告
http://www.csrc.gov.cn/pub/zjhpublic/G00306202/201807/t20180730_341976.htm
厦门乾照光电股份有限公司(可转债)未通过。
第十七届发审委2018年第69次会议审核结果公告
http://www.csrc.gov.cn/pub/zjhpublic/G00306202/201804/t20180424_337272.htm
会稽山绍兴酒股份有限公司(可转债)未通过。
第十七届发审委2018年第12次会议审核结果公告
http://www.csrc.gov.cn/pub/zjhpublic/G00306202/201801/t20180115_332633.htm
(二)芜湖顺荣三七互娱网络科技股份有限公司(可转债)未通过。
第十七届发审委2017年第74次会议审核结果公告
http://www.csrc.gov.cn/pub/zjhpublic/G00306202/201712/t20171218_329095.htm
惠州亿纬锂能股份有限公司(可转债)未通过。
第十七届发审委2017年第51次会议审核结果公告
http://www.csrc.gov.cn/pub/zjhpublic/G00306202/201711/t20171127_327700.htm
(二)浙江海翔药业股份有限公司(可转债)未通过。
第十七届发审委2017年第31次会议审核结果公告
http://www.csrc.gov.cn/pub/zjhpublic/G00306202/201711/t20171106_326570.htm
(一)内蒙古蒙草生态环境(集团)股份有限公司(可转债)未通过。
转债到期失效的公司。
新澳股份:关于公开发行可转换公司债券批复到期的公告
http://static.cninfo.com.cn/finalpage/2021-12-04/1211790441.PDF
新澳股份:关于公开发行可转换公司债券申请获得中国证监会核准批复的公告
http://static.cninfo.com.cn/finalpage/2020-12-12/1208892965.PDF
金麒麟:关于公开发行可转换公司债券批复到期失效的公告
http://static.cninfo.com.cn/finalpage/2021-09-16/1211063877.PDF
金麒麟:关于公开发行可转换公司债券申请获得中国证监会核准的公告
http://static.cninfo.com.cn/finalpage/2020-09-24/1208484907.PDF
嘉化能源:嘉化能源关于公开发行可转换公司债券批复到期失效的公告
http://static.cninfo.com.cn/finalpage/2021-07-30/1210599938.PDF
嘉化能源:关于公开发行可转换公司债券申请获得中国证监会核准批文的公告
http://static.cninfo.com.cn/finalpage/2020-08-05/1208123783.PDF
昆药集团:昆药集团关于公开发行可转换公司债券批复到期的公告
http://static.cninfo.com.cn/finalpage/2021-06-17/1210253313.PDF
昆药集团:关于公开发行可转换公司债券申请获得中国证监会核准批复的公告
http://static.cninfo.com.cn/finalpage/2020-06-30/1207965887.PDF
大亚圣象:关于公开发行可转换公司债券批复到期失效的公告
http://static.cninfo.com.cn/finalpage/2019-11-23/1207108607.PDF
大亚圣象:关于公开发行A股可转换公司债券申请获得中国证监会核准批复的公告
http://static.cninfo.com.cn/finalpage/2019-06-21/1206374466.PDF
熙菱信息:关于公开发行可转换公司债券批复到期失效的公告
http://static.cninfo.com.cn/finalpage/2019-11-06/1207067148.PDF
熙菱信息:关于公开发行可转换公司债券申请获得中国证监会核准批复的公告
http://static.cninfo.com.cn/finalpage/2019-06-05/1206337247.PDF
天成自控:关于公开发行可转换公司债券批复到期失效的公告
http://static.cninfo.com.cn/finalpage/2019-03-12/1205891800.PDF
天成自控:关于公开发行可转换公司债券申请获得中国证券监督管理委员会核准的公告
http://static.cninfo.com.cn/finalpage/2018-09-27/1205466740.PDF
美晨生态:关于公开发行可转换公司债券批复到期失效的公告
http://static.cninfo.com.cn/finalpage/2019-02-13/1205832930.PDF
美晨生态:关于创业板公开发行可转换公司债券申请获得中国证监会核准批文的公告
http://static.cninfo.com.cn/finalpage/2018-09-11/1205430376.PDF
莱克电气:关于公开发行A股可转换公司债券批复到期失效的公告
http://static.cninfo.com.cn/finalpage/2019-02-13/1205826685.PDF
莱克电气:关于公开发行A股可转换公司债券申请获得中国证监会核准批复的公告
http://static.cninfo.com.cn/finalpage/2018-08-29/1205350370.PDF
大千生态:关于公开发行可转换公司债券批复到期失效的公告
http://static.cninfo.com.cn/finalpage/2018-08-07/1205261652.PDF
大千生态:关于公开发行可转换公司债券申请获得中国证监会核准批复的公告
http://static.cninfo.com.cn/finalpage/2018-03-21/1204495512.PDF
海 利 得:关于公开发行可转换公司债券批复到期失效的公告
http://static.cninfo.com.cn/finalpage/2018-06-27/1205094501.PDF
海 利 得:关于公开发行可转换公司债券申请获中国证券监督管理委员会核准的公告
http://static.cninfo.com.cn/finalpage/2018-01-11/1204319137.PDF
皇氏集团:关于终止公司公开发行可转换公司债券的公告
http://static.cninfo.com.cn/finalpage/2018-06-05/1205033797.PDF
皇氏集团:关于公开发行可转换公司债券申请获得中国证监会核准批复的公告
http://static.cninfo.com.cn/finalpage/2017-12-22/1204247379.PDF
香飘飘:关于公开发行可转换公司债券申请获得中国证券监督管理委员会核准批复的公告
香飘飘食品股份有限公司(以下简称“公司”)于 2019 年 12 月 11 日收到中国证券监督管理委员会(以下简称“中国证监会”)出具的《关于核准香飘飘食品股份有限公司公开发行可转换公司债券的批复》(证监许可[2019]2561 号),……,本批复自核准发行之日起 6 个月内有效。
http://static.cninfo.com.cn/finalpage/2019-12-12/1207157554.PDF
交通银行:关于公开发行A股可转换公司债券申请获中国证券监督管理委员会核准的公告
本公司今日收到中国证券监督管理委员会(简称“中国证监会”)出具的《关于核准交通银行股份有限公司公开发行可转换公司债券的批复》(证监许可〔2018〕2162 号),……,该批复自核准发行之日起 6 个月内有效。
http://static.cninfo.com.cn/finalpage/2018-12-28/1205695857.PDF
公开可交换债到期(部分)
上海电气:关于取消发行可交换公司债券公告
http://static.cninfo.com.cn/finalpage/2018-08-31/1205363029.PDF
上海电气:关于公开发行可交换公司债券获得中国证监会核准批复的公告
http://static.cninfo.com.cn/finalpage/2018-03-14/1204472023.PDF
中国石化:关于公司控股股东拟发行可交换公司债券获核准的公告
http://static.cninfo.com.cn/finalpage/2018-07-27/1205232818.PDF
大众交通:关于公开发行可交换公司债券获得中国证监会核准批复的公告
http://static.cninfo.com.cn/finalpage/2017-09-15/1203975774.PDF
中国中车:关于公司控股股东拟发行可交换公司债券获核准的公告
http://static.cninfo.com.cn/finalpage/2016-04-12/1202162598.PDF
公开可交换债发行失败(未全额发行除外)
关于取消发行巨化集团有限公司2019年公开发行可交换公司债券(第一期)的公告
http://www.sse.com.cn/disclosure/bond/announcement/exchangeable/c/3533376091444653.pdf
巨化集团有限公司2019年公开发行可交换公司债券(第一期)发行公告
http://www.sse.com.cn/disclosure/bond/announcement/exchangeable/c/3529122697021522.pdf
巨化股份:关于控股股东向合格投资者公开发行可交换公司债券获核准的公告
http://static.cninfo.com.cn/finalpage/2019-03-06/1205876590.PDF
(注:批文有效期24个月)
公开可交换债未全额发行
广东省出版集团有限公司公开发行2020年可交换公司债券(第一期)(疫情防控债)发行公告(以此为准)
http://www.sse.com.cn/disclosure/bond/announcement/exchangeable/c/2020-04-27/385404037300332757225029.pdf
公开增发到期失效
新泉股份:关于公开增发A股股票批复到期失效的公告
http://static.cninfo.com.cn/finalpage/2019-11-28/1207118249.PDF
新泉股份:关于公开增发A股股票申请获得中国证监会核准批复的公告
http://static.cninfo.com.cn/finalpage/2019-06-12/1206348030.PDF
赞同来自: 六毛 、逍遥chen 、金队长 、三星 、带你看海 、 、 、 、 、 、更多 »
jsl待发数据中杭锅股份、金麒麟、新澳股份状态没更新
杭锅股份:关于公开发行可转换公司债券申请获得中国证监会核准批复的公告
http://static.cninfo.com.cn/finalpage/2021-12-01/1211759712.PDF
金麒麟:关于公开发行可转换公司债券批复到期失效的公告
http://static.cninfo.com.cn/finalpage/2021-09-16/1211063877.PDF
新澳股份:关于公开发行可转换公司债券批复到期的公告
http://static.cninfo.com.cn/finalpage/2021-12-04/1211790441.PDF
(纽威股份、永艺股份坐等凉凉)
五洲特纸:关于公司控股股东部分股份质押的公告
http://static.cninfo.com.cn/finalpage/2021-12-03/1211776922.PDF
质押融资资金用途:债权类投资
甬金股份:关于控股股东、实际控制人及其一致行动人部分股份质押的公告
http://static.cninfo.com.cn/finalpage/2021-12-01/1211743883.PDF
质押融资资金用途:个人融资需求
甬金股份:关于控股股东之一致行动人部分股份质押的公告
http://static.cninfo.com.cn/finalpage/2021-12-03/1211777008.PDF
质押融资资金用途:个人融资需求
http://www.csrc.gov.cn/pub/zjhpublic/G00306202/202111/t20211129_409091.htm
江苏苏利精细化工股份有限公司(可转债)获通过。
创业板上市委2021年第69次审议会议结果公告
http://listing.szse.cn/announcement/commitee/detail/index.html?id=29075
(二)锦浪科技股份有限公司(向不特定对象发行可转债):符合发行条件、上市条件和信息披露要求。
科创板上市委2021年第93次审议会议结果公告
http://kcb.sse.com.cn/announcement/commiteeresult/index_pdf.shtml?fileId=2bb538aa3e804a01948cc0ca59fc7b5b&type=refund&isType=jggg&type=refund
(二)会通新材料股份有限公司(再融资):符合发行条件、上市条件和信息披露要求。
第十八届发审委2021年第127次会议审核结果公告
http://www.csrc.gov.cn/pub/zjhpublic/G00306202/202111/t20211125_408963.htm
梦金园黄金珠宝集团股份有限公司(首发)未获通过。
第十八届发审委2021年第129次工作会议公告
http://www.csrc.gov.cn/pub/zjhpublic/G00306202/202111/t20211125_408965.htm
中国证券监督管理委员会第十八届发行审核委员会定于2021年11月29日召开2021年第129次发行审核委员会工作会议。现将参会发审委委员及审核的发行申请人公告如下:
江苏苏利精细化工股份有限公司(可转债)
创业板上市委2021年第69次审议会议公告
http://listing.szse.cn/announcement/commitee/detail/index.html?id=28718
深圳证券交易所创业板上市委员会定于 2021 年 12 月 2 日召开 2021 年第 69 次上市委员会审议会议。现将有关事项公告如下:
(二)锦浪科技股份有限公司(向不特定对象发行可转债)
科创板上市委2021年第93次审议会议公告
http://kcb.sse.com.cn/announcement/commiteenotice/index_pdf.shtml?fileId=802e7fd8ec08478695ec8519c8bd3c5a
上海证券交易所科创板上市委员会定于 2021 年 12 月 2 日下午 14 时召开 2021 年第 93 次上市委员会审议会议。现将有关事项公告如下:
(二)会通新材料股份有限公司(再融资)
关于同意回盛生物再融资注册的批复
http://listing.szse.cn/announcement/regresult/detail/index.html?id=28626
赞同来自: MrYang1688 、吕阿姨
http://www.csrc.gov.cn/pub/zjhpublic/G00306202/202111/t20211122_408827.htm
(一)杭州聚合顺新材料股份有限公司(可转债)获通过。
(二)杭州锅炉集团股份有限公司(可转债)获通过。
(三)深圳中天精装股份有限公司(可转债)获通过。
中国证券监督管理委员会发行监管部
http://www.csrc.gov.cn/newsite/fxjgb/
主板:
【行政许可事项】发行监管部再融资审核工作流程及申请企业情况
http://www.csrc.gov.cn/pub/zjhpublic/G00306202/201706/t20170630_319563.htm
zjh表里把陕国投和巨星农牧的类型写错了。
创业板:
创业板发行上市审核信息公开网站
http://listing.szse.cn/projectdynamic/refinance/index.html
科创板:
山石网科
http://kcb.sse.com.cn/renewal/xmxq/index_refund.shtml?auditId=1000016&anchor_type=2&bussinesType=6
天奈科技
http://kcb.sse.com.cn/renewal/xmxq/index_refund.shtml?auditId=1000030&anchor_type=2&bussinesType=6
博瑞医药
http://kcb.sse.com.cn/renewal/xmxq/index_refund.shtml?auditId=1000031&anchor_type=2&bussinesType=6
华兴源创
http://kcb.sse.com.cn/renewal/xmxq/index_refund.shtml?auditId=1000036&anchor_type=2&bussinesType=6
会通股份
http://kcb.sse.com.cn/renewal/xmxq/index_refund.shtml?auditId=1000041&anchor_type=2&bussinesType=6
阿拉丁
http://kcb.sse.com.cn/renewal/xmxq/index_refund.shtml?auditId=1000042&anchor_type=2&bussinesType=6
芯海科技
http://kcb.sse.com.cn/renewal/xmxq/index_refund.shtml?auditId=1000045&anchor_type=2&bussinesType=6
京源环保
http://kcb.sse.com.cn/renewal/xmxq/index_refund.shtml?auditId=1000044&anchor_type=2&bussinesType=6
华锐精密
http://kcb.sse.com.cn/renewal/xmxq/index_refund.shtml?auditId=1000050&anchor_type=2&bussinesType=6
洁特生物
http://kcb.sse.com.cn/renewal/xmxq/index_refund.shtml?auditId=1000053&anchor_type=2&bussinesType=6
高测股份
http://kcb.sse.com.cn/renewal/xmxq/index_refund.shtml?auditId=1000055&anchor_type=2&bussinesType=6
微芯生物
http://kcb.sse.com.cn/renewal/xmxq/index_refund.shtml?auditId=1000060&anchor_type=2&bussinesType=6
博睿数据
http://kcb.sse.com.cn/renewal/xmxq/index_refund.shtml?auditId=1000059&anchor_type=2&bussinesType=6
赞同来自: nice2018 、douding 、hydk 、萝卜头
第十八届发审委2021年第124次会议审核结果公告
http://www.csrc.gov.cn/pub/zjhpublic/G00306202/202111/t20211118_408656.htm
(一)威海百合生物股份有限公司(首发)暂缓表决。
(二)正和汽车科技(十堰)股份有限公司(首发)未获通过。
第十八届发审委2021年第125次工作会议公告
http://www.csrc.gov.cn/pub/zjhpublic/G00306202/202111/t20211118_408646.htm
杭州聚合顺新材料股份有限公司(可转债)
杭州锅炉集团股份有限公司(可转债)
深圳中天精装股份有限公司(可转债)
创业板上市委2021年第68次审议会议公告
http://listing.szse.cn/announcement/commitee/detail/index.html?id=28466
(二)南京药石科技股份有限公司(向不特定对象发行可转债)
创业板发行上市审核信息公开网站-上市委会议公告及通知详情
http://listing.szse.cn/announcement/commitee/detail/index.html?id=28482
(二)胜蓝科技股份有限公司(向不特定对象发行可转债):符合发行条件、上市条件和信息披露要求。
(三)安徽中环环保科技股份有限公司(向不特定对象发行可转债):符合发行条件、上市条件和信息披露要求。
关于同意博瑞生物医药(苏州)股份有限公司向不特定对象发行可转换公司债券注册的批复
http://static.sse.com.cn/stock/information/c/202111/089e99b3f4b14ce8a19574f8ce8ad7cd.pdf
中国证券监督管理委员会发行监管部
http://www.csrc.gov.cn/newsite/fxjgb/
主板:
【行政许可事项】发行监管部再融资审核工作流程及申请企业情况
http://www.csrc.gov.cn/pub/zjhpublic/G00306202/201706/t20170630_319563.htm
zjh表里把陕国投和巨星农牧的类型写错了。
创业板:
创业板发行上市审核信息公开网站
http://listing.szse.cn/projectdynamic/refinance/index.html
科创板:
山石网科
http://kcb.sse.com.cn/renewal/xmxq/index_refund.shtml?auditId=1000016&anchor_type=2&bussinesType=6
天奈科技
http://kcb.sse.com.cn/renewal/xmxq/index_refund.shtml?auditId=1000030&anchor_type=2&bussinesType=6
博瑞医药
http://kcb.sse.com.cn/renewal/xmxq/index_refund.shtml?auditId=1000031&anchor_type=2&bussinesType=6
华兴源创
http://kcb.sse.com.cn/renewal/xmxq/index_refund.shtml?auditId=1000036&anchor_type=2&bussinesType=6
会通股份
http://kcb.sse.com.cn/renewal/xmxq/index_refund.shtml?auditId=1000041&anchor_type=2&bussinesType=6
阿拉丁
http://kcb.sse.com.cn/renewal/xmxq/index_refund.shtml?auditId=1000042&anchor_type=2&bussinesType=6
芯海科技
http://kcb.sse.com.cn/renewal/xmxq/index_refund.shtml?auditId=1000045&anchor_type=2&bussinesType=6
京源环保
http://kcb.sse.com.cn/renewal/xmxq/index_refund.shtml?auditId=1000044&anchor_type=2&bussinesType=6
华锐精密
http://kcb.sse.com.cn/renewal/xmxq/index_refund.shtml?auditId=1000050&anchor_type=2&bussinesType=6
洁特生物
http://kcb.sse.com.cn/renewal/xmxq/index_refund.shtml?auditId=1000053&anchor_type=2&bussinesType=6
高测股份
http://kcb.sse.com.cn/renewal/xmxq/index_refund.shtml?auditId=1000055&anchor_type=2&bussinesType=6
微芯生物
http://kcb.sse.com.cn/renewal/xmxq/index_refund.shtml?auditId=1000060&anchor_type=2&bussinesType=6
博睿数据
http://kcb.sse.com.cn/renewal/xmxq/index_refund.shtml?auditId=1000059&anchor_type=2&bussinesType=6
http://listing.szse.cn/announcement/commitee/detail/index.html?id=28182
深圳证券交易所创业板上市委员会定于 2021 年 11 月 18 日召开 2021 年第 66 次上市委员会审议会议。现将有关事项公告如下:
(二)胜蓝科技股份有限公司(向不特定对象发行可转债)
(三)安徽中环环保科技股份有限公司(向不特定对象发行可转债)
第十八届发审委2021年第121次会议审核结果公告
http://www.csrc.gov.cn/pub/zjhpublic/G00306202/202111/t20211111_408364.htm
浙江才府玻璃股份有限公司(首发)未获通过。
http://www.csrc.gov.cn/pub/zjhpublic/G00306202/202110/t20211025_407533.htm
科沃斯机器人股份有限公司(可转债)获通过。
第十八届发审委2021年第117次会议审核结果公告
http://www.csrc.gov.cn/pub/zjhpublic/G00306202/202111/t20211101_407901.htm
(一)隆基绿能科技股份有限公司(可转债)获通过。
(二)宁波旭升汽车技术股份有限公司(可转债)获通过。
创业板发行上市审核信息公开网站-上市委会议公告及通知详情
http://listing.szse.cn/announcement/commitee/detail/index.html?id=27954
(二)杭州天地数码科技股份有限公司(向不特定对象发行可转债):符合发行条件、上市条件和信息披露要求。
关于同意设研院再融资注册的批复
http://listing.szse.cn/announcement/regresult/detail/index.html?id=27216
关于同意卡倍亿再融资注册的批复
http://listing.szse.cn/announcement/regresult/detail/index.html?id=27214
中国证券监督管理委员会发行监管部
http://www.csrc.gov.cn/newsite/fxjgb/
主板:
【行政许可事项】发行监管部再融资审核工作流程及申请企业情况
http://www.csrc.gov.cn/pub/zjhpublic/G00306202/201706/t20170630_319563.htm
zjh表里把陕国投和巨星农牧的类型写错了。
创业板:
创业板发行上市审核信息公开网站
http://listing.szse.cn/projectdynamic/refinance/index.html
科创板:
山石网科
http://kcb.sse.com.cn/renewal/xmxq/index_refund.shtml?auditId=1000016&anchor_type=2&bussinesType=6
天奈科技
http://kcb.sse.com.cn/renewal/xmxq/index_refund.shtml?auditId=1000030&anchor_type=2&bussinesType=6
博瑞医药
http://kcb.sse.com.cn/renewal/xmxq/index_refund.shtml?auditId=1000031&anchor_type=2&bussinesType=6
华兴源创
http://kcb.sse.com.cn/renewal/xmxq/index_refund.shtml?auditId=1000036&anchor_type=2&bussinesType=6
上纬新材
http://kcb.sse.com.cn/renewal/xmxq/index_refund.shtml?auditId=1000034&anchor_type=2&bussinesType=6
会通股份
http://kcb.sse.com.cn/renewal/xmxq/index_refund.shtml?auditId=1000041&anchor_type=2&bussinesType=6
阿拉丁
http://kcb.sse.com.cn/renewal/xmxq/index_refund.shtml?auditId=1000042&anchor_type=2&bussinesType=6
芯海科技
http://kcb.sse.com.cn/renewal/xmxq/index_refund.shtml?auditId=1000045&anchor_type=2&bussinesType=6
京源环保
http://kcb.sse.com.cn/renewal/xmxq/index_refund.shtml?auditId=1000044&anchor_type=2&bussinesType=6
华锐精密
http://kcb.sse.com.cn/renewal/xmxq/index_refund.shtml?auditId=1000050&anchor_type=2&bussinesType=6
赞同来自: 带你看海
http://www.csrc.gov.cn/pub/zjhpublic/G00306202/202110/t20211021_407379.htm
中国证券监督管理委员会第十八届发行审核委员会定于2021年10月25日召开2021年第114次发行审核委员会工作会议。现将参会发审委委员及审核的发行申请人公告如下:
科沃斯机器人股份有限公司(可转债)
第十八届发审委2021年第111次会议审核结果公告
http://www.csrc.gov.cn/pub/zjhpublic/G00306202/202110/t20211018_407154.htm
(一)珀莱雅化妆品股份有限公司(可转债)获通过。
(二)无锡上机数控股份有限公司(可转债)获通过。
(三)衢州五洲特种纸股份有限公司(可转债)获通过。
创业板上市委2021年第62次审议会议结果公告
http://listing.szse.cn/announcement/commitee/detail/index.html?id=27235
(二)温州宏丰电工合金股份有限公司(向不特定对象发行可转债):符合发行条件、上市条件和信息披露要求。
创业板上市委2021年第63次审议会议结果公告
http://listing.szse.cn/announcement/commitee/detail/index.html?id=27401
(二)佩蒂动物营养科技股份有限公司(向不特定对象发行可转债):符合发行条件、上市条件和信息披露要求。
科创板上市委2021年第77次审议会议结果公告
http://kcb.sse.com.cn/announcement/commiteeresult/index_pdf.shtml?fileId=17429c415b9a4ddaaf5f270ed3495975&type=refund&isType=jggg
(二)江苏天奈科技股份有限公司(再融资):符合发行条件、上市条件和信息披露要求。
关于同意卡倍亿再融资注册的批复
http://listing.szse.cn/announcement/regresult/detail/index.html?id=27214
关于同意设研院再融资注册的批复
http://listing.szse.cn/announcement/regresult/detail/index.html?id=27216
中国证券监督管理委员会发行监管部
http://www.csrc.gov.cn/newsite/fxjgb/
主板:
【行政许可事项】发行监管部再融资审核工作流程及申请企业情况
http://www.csrc.gov.cn/pub/zjhpublic/G00306202/201706/t20170630_319563.htm
zjh表里把陕国投和巨星农牧的类型写错了。
创业板:
创业板发行上市审核信息公开网站
http://listing.szse.cn/projectdynamic/refinance/index.html
科创板:
山石网科
http://kcb.sse.com.cn/renewal/xmxq/index_refund.shtml?auditId=1000016&anchor_type=2&bussinesType=6
天奈科技
http://kcb.sse.com.cn/renewal/xmxq/index_refund.shtml?auditId=1000030&anchor_type=2&bussinesType=6
博瑞医药
http://kcb.sse.com.cn/renewal/xmxq/index_refund.shtml?auditId=1000031&anchor_type=2&bussinesType=6
华兴源创
http://kcb.sse.com.cn/renewal/xmxq/index_refund.shtml?auditId=1000036&anchor_type=2&bussinesType=6
上纬新材
http://kcb.sse.com.cn/renewal/xmxq/index_refund.shtml?auditId=1000034&anchor_type=2&bussinesType=6
会通股份
http://kcb.sse.com.cn/renewal/xmxq/index_refund.shtml?auditId=1000041&anchor_type=2&bussinesType=6
阿拉丁
http://kcb.sse.com.cn/renewal/xmxq/index_refund.shtml?auditId=1000042&anchor_type=2&bussinesType=6
芯海科技
http://kcb.sse.com.cn/renewal/xmxq/index_refund.shtml?auditId=1000045&anchor_type=2&bussinesType=6
京源环保
http://kcb.sse.com.cn/renewal/xmxq/index_refund.shtml?auditId=1000044&anchor_type=2&bussinesType=6
赞同来自: 关键时刻
第十八届发审委2021年第110次会议审核结果公告
http://www.csrc.gov.cn/pub/zjhpublic/G00306202/202110/t20211014_406998.htm
洛阳涧光特种装备股份有限公司(首发)未获通过。
第十八届发审委2021年第111次工作会议公告
http://www.csrc.gov.cn/pub/zjhpublic/G00306202/202110/t20211014_406995.htm
中国证券监督管理委员会第十八届发行审核委员会定于2021年10月18日召开2021年第111次发行审核委员会工作会议。现将参会发审委委员及审核的发行申请人公告如下:
珀莱雅化妆品股份有限公司(可转债)
无锡上机数控股份有限公司(可转债)
衢州五洲特种纸股份有限公司(可转债)
创业板上市委2021年第62次审议会议公告
http://listing.szse.cn/announcement/commitee/detail/index.html?id=26930
深圳证券交易所创业板上市委员会定于 2021 年 10 月 20 日召开 2021 年第 62 次上市委员会审议会议。现将有关事项公告如下:
(二)温州宏丰电工合金股份有限公司(向不特定对象发行可转债)
有前科:
温州宏丰:关于收到中国证监会不予核准公司可转债申请的决定的公告
http://static.cninfo.com.cn/finalpage/2019-12-03/1207133983.PDF
科创板上市委 2021 年第 77 次审议会议公告
http://kcb.sse.com.cn/announcement/commiteenotice/index_pdf.shtml?fileId=874dda49d5ff4956b337f44a61bfe352
上海证券交易所科创板上市委员会定于 2021 年 10 月 20 日上午 9 时召开 2021 年第 77 次上市委员会审议会议。现将有关事项公告如下:
(二)江苏天奈科技股份有限公司(再融资)
创业板上市委2021年第63次审议会议公告
http://listing.szse.cn/announcement/commitee/detail/index.html?id=27066
深圳证券交易所创业板上市委员会定于 2021 年 10 月 22 日召开 2021 年第 63 次上市委员会审议会议。现将有关事项公告如下:
(二)佩蒂动物营养科技股份有限公司(向不特定对象发行可转债)
http://kcb.sse.com.cn/announcement/commiteeresult/index_pdf.shtml?fileId=93c33836b98b4f4f96224a44c9e7c39f&type=refund&isType=jggg&type=refund
上海证券交易所科创板上市委员会 2021年第 76次审议会议于 2021 年 10 月 12 日下午召开,现将会议审议情况公告如下:
一、审议结果
(一)苏州华兴源创科技股份有限公司(再融资): 符合发行条件、上市条件和信息披露要求。
(二)博瑞生物医药(苏州)股份有限公司(再融资):符合发行条件、上市条件和信息披露要求。
http://www.csrc.gov.cn/pub/zjhpublic/G00306202/202110/t20211011_406758.htm
陕西盘龙药业集团股份有限公司(可转债)获通过。
赞同来自: 带你看海
http://www.csrc.gov.cn/pub/zjhpublic/G00306202/202109/t20210930_406355.htm
中国证券监督管理委员会第十八届发行审核委员会定于2021年10月11日召开2021年第107次发行审核委员会工作会议。现将参会发审委委员及审核的发行申请人公告如下:
陕西盘龙药业集团股份有限公司(可转债)
第十八届发审委2021年第106次会议审核结果公告
http://www.csrc.gov.cn/pub/zjhpublic/G00306202/202109/t20210929_406320.htm
(一)江苏德纳化学股份有限公司(首发)未获通过。
科创板上市委 2021 年第 76 次审议会议公告
http://kcb.sse.com.cn/announcement/commiteenotice/index_pdf.shtml?fileId=8e655e95531541eb8673500047accaad&type=refund
上海证券交易所科创板上市委员会定于 2021 年 10 月 12 日下午 13 时召开 2021 年第 76 次上市委员会审议会议。现将有关事项公告如下:
一、参会上市委委员
张忠 徐萌 胡少峰 唐炫 苏启云
二、审议的发行人
(一)苏州华兴源创科技股份有限公司(再融资)
(二)博瑞生物医药(苏州)股份有限公司(再融资)
http://www.csrc.gov.cn/pub/zjhpublic/G00306202/202109/t20210927_406141.htm
浙江甬金金属科技股份有限公司(可转债)获通过。
中国证券监督管理委员会发行监管部
http://www.csrc.gov.cn/newsite/fxjgb/
主板:
【行政许可事项】发行监管部再融资审核工作流程及申请企业情况
http://www.csrc.gov.cn/pub/zjhpublic/G00306202/201706/t20170630_319563.htm
创业板:
创业板发行上市审核信息公开网站
http://listing.szse.cn/projectdynamic/refinance/index.html
科创板:
山石网科
http://kcb.sse.com.cn/renewal/xmxq/index_refund.shtml?auditId=1000016&anchor_type=2&bussinesType=6
天奈科技
http://kcb.sse.com.cn/renewal/xmxq/index_refund.shtml?auditId=1000030&anchor_type=2&bussinesType=6
博瑞医药
http://kcb.sse.com.cn/renewal/xmxq/index_refund.shtml?auditId=1000031&anchor_type=2&bussinesType=6
华兴源创
http://kcb.sse.com.cn/renewal/xmxq/index_refund.shtml?auditId=1000036&anchor_type=2&bussinesType=6
上纬新材
http://kcb.sse.com.cn/renewal/xmxq/index_refund.shtml?auditId=1000034&anchor_type=2&bussinesType=6
会通股份
http://kcb.sse.com.cn/renewal/xmxq/index_refund.shtml?auditId=1000041&anchor_type=2&bussinesType=6
阿拉丁
http://kcb.sse.com.cn/renewal/xmxq/index_refund.shtml?auditId=1000042&anchor_type=2&bussinesType=6
芯海科技
http://kcb.sse.com.cn/renewal/xmxq/index_refund.shtml?auditId=1000045&anchor_type=2&bussinesType=6
京源环保
http://kcb.sse.com.cn/renewal/xmxq/index_refund.shtml?auditId=1000044&anchor_type=2&bussinesType=6
赞同来自: 奇诺
http://www.csrc.gov.cn/pub/zjhpublic/G00306202/202109/t20210923_405871.htm
中国证券监督管理委员会第十八届发行审核委员会定于2021年9月27日召开2021年第104次发行审核委员会工作会议。现将参会发审委委员及审核的发行申请人公告如下:
浙江甬金金属科技股份有限公司(可转债)
第十八届发审委2021年第102次会议审核结果公告
http://www.csrc.gov.cn/pub/zjhpublic/G00306202/202109/t20210923_405857.htm
仙鹤股份有限公司(可转债)获通过。
赞同来自: 灵活的蓝胖子 、雪球ETF01 、我不喝牛奶 、sybil03 、cquhrb 、 、 、 、 、 、 、 、 、 、 、 、 、 、 、 、 、 、 、 、 、 、 、 、 、 、 、 、 、 、 、 、 、 、 、 、 、 、 、 、 、 、 、 、 、 、 、 、 、 、 、 、 、 、 、 、 、更多 »
证券账户需要开通的权限(权限开通于券商)
(风险测评不匹配则需要多签一份风险揭示书)
(1)信用账户(融资融券)(沪、深):20交易日均资产大于50万,6个月,知识测评,必须临柜
(2)深交所创业板:20交易日均资产大于10万,2年,可网签,信用账户需另开;新规前开通的创业板可转签
(3)上交所科创板:20交易日均资产大于50万,2年,可网签,信用账户需另开
(4)可转债(沪、深):风险揭示书,可网签,信用账户需另开
(5)风险警示板(沪、深)(分A股B股):无资金要求,无年限要求,知识测评,可网签(是开沪、深退市整理期股票交易权限必备条件)
(6)退市整理期股票(沪、深)(分A股B股):20交易日均资产大于50万,2年,知识测评,可网签
(7)港股通(沪、深):20交易日均资产大于50万,知识测评,可网签
(8)北交所:20交易日均资产大于50万,2年,网签?,信用账户需另开?开市前已有精选层,自动平移北交所;有创新层和基础层,自动包含北交所
(9)全国股转挂牌公司(俗称新三板):10交易日均资产大于100万(精选层、创新层)、200万(基础层),2年,知识测评,可网签;已开通精选层,自动扩大到创新层
(10)全国股转两网和退市公司(俗称老三板)(分A股B股):无要求,必须临柜
(11)存托凭证(CDR)、沪伦通?:20交易日均资产大于300万,必须临柜
(12)证券期货专业投资者(个人)、债券市场合格投资者(个人):20交易日均资产大于500万(或近3年年收入大于50万),必须临柜
(13)首次公开发行股票网下投资者(个人):5年,专业投资者,前一月末交易日资产大于1000万?,必须临柜
(14)分级基金:20交易日均资产大于30万,知识测评,必须临柜
股票期权(沪、深):
0.已开立沪市,可直接开深市。
1.申请开户前20个交易日日均托管在其委托的期权经营机构的证券市值与资金账户可用余额(不含通过融资融券交易融入的证券和资金),合计不低于人民币50万元;
2.指定交易在证券公司6个月以上并具备融资融券业务参与资格或者金融期货交易经历;或者在期货公司开户6个月以上并具有金融期货交易经历;
3.具备期权基础知识,通过本所认可的相关测试;
具有一级交易权限的个人投资者,可以进行下列期权交易:
1.在持有期权合约标的时,进行相应数量的备兑开仓;
2.在持有期权合约标的时,进行相应数量的认沽期权买入开仓;
3.对所持有的合约进行平仓或者行权。
具有二级交易权限的个人投资者,可以进行下列期权交易:
1.一级交易权限对应的交易;
2.买入开仓。
具有三级交易权限的个人投资者,以及普通机构投资者、专业机构投资者,可以进行下列期权交易:
1.二级交易权限对应的交易;
2.保证金卖出开仓。
期货账户需要开通的权限(权限开通于交易编码)
简述:只要满足1年内50交易日交易经历要求,不需要资金就能开通全部权限(?)。
(1)上海期货交易所、大连商品交易所、郑州商品交易所:
其中实行适当性制度的上市品种:
5交易日资金大于10万,知识测评,仿真交易(不少于10交易日、20笔以上)或真实交易(3年内10笔以上);
或1年内50交易日交易经历;
或具有不低于开户品种资金要求的实行适当性制度的上市品种权限(沪深期权、金融期货交易所、能源、上海、大连、郑州实行适当性制度的上市品种)
(2)中国金融期货交易所:
5交易日资金大于50万,知识测评,仿真交易(不少于10交易日、20笔以上)或真实交易(3年内10笔以上);
或1年内50交易日交易经历(?);
或具有不低于开户品种资金要求的实行适当性制度的上市品种权限(沪深期权、原油)
(3)上海国际能源交易中心:
5交易日资金大于10万,知识测评,仿真交易(不少于10交易日、20笔以上)或真实交易(3年内10笔以上);
或1年内50交易日交易经历;
或具有不低于开户品种资金要求的实行适当性制度的上市品种权限(沪深期权、金融期货交易所、能源、上海、大连、郑州实行适当性制度的上市品种)
(3.1)其中原油:
5交易日资金大于50万,知识测评,仿真交易(不少于10交易日、20笔以上)或真实交易(3年内10笔以上);
或1年内50交易日交易经历;
或具有不低于开户品种资金要求的实行适当性制度的上市品种权限(沪深期权、金融期货交易所)
(备注1)实行适当性制度的上市品种:
中国金融期货交易所(全部):国债期货、股指期货期权
上海国际能源交易中心(全部):原油、原油期权、20号胶、低硫燃料油、国际铜
大连商品交易所:铁矿石、棕榈油
郑州商品交易所:PTA
上海期货、大连商品、郑州商品的商品期权
(备注2)商品期权目前有:
上海国际能源交易中心:原油期权
上海期货交易所:铜期权、天胶期权、黄金期权、铝期权、锌期权
大连商品交易所:豆粕期权、玉米期权、铁矿石期权、液化石油气期权、聚丙烯(PP)期权、聚氯乙烯(PVC)期权、线型低密度聚乙烯(LLDPE)(塑料)期权、棕榈油期权
郑州商品交易所:白糖期权、棉花期权、PTA期权、甲醇期权、菜粕期权、动力煤期权
中国证券监督管理委员会发行监管部
http://www.csrc.gov.cn/newsite/fxjgb/
主板:
【行政许可事项】发行监管部再融资审核工作流程及申请企业情况
http://www.csrc.gov.cn/pub/zjhpublic/G00306202/201706/t20170630_319563.htm
创业板:
创业板发行上市审核信息公开网站
http://listing.szse.cn/projectdynamic/refinance/index.html
科创板:
山石网科
http://kcb.sse.com.cn/renewal/xmxq/index_refund.shtml?auditId=1000016&anchor_type=2&bussinesType=6
天奈科技
http://kcb.sse.com.cn/renewal/xmxq/index_refund.shtml?auditId=1000030&anchor_type=2&bussinesType=6
博瑞医药
http://kcb.sse.com.cn/renewal/xmxq/index_refund.shtml?auditId=1000031&anchor_type=2&bussinesType=6
华兴源创
http://kcb.sse.com.cn/renewal/xmxq/index_refund.shtml?auditId=1000036&anchor_type=2&bussinesType=6
上纬新材
http://kcb.sse.com.cn/renewal/xmxq/index_refund.shtml?auditId=1000034&anchor_type=2&bussinesType=6
会通股份
http://kcb.sse.com.cn/renewal/xmxq/index_refund.shtml?auditId=1000041&anchor_type=2&bussinesType=6
阿拉丁
http://kcb.sse.com.cn/renewal/xmxq/index_refund.shtml?auditId=1000042&anchor_type=2&bussinesType=6
芯海科技
http://kcb.sse.com.cn/renewal/xmxq/index_refund.shtml?auditId=1000045&anchor_type=2&bussinesType=6
京源环保
http://kcb.sse.com.cn/renewal/xmxq/index_refund.shtml?auditId=1000044&anchor_type=2&bussinesType=6
赞同来自: luckzpz 、bossnk 、nice2018 、tigerpc
第十八届发审委2021年第99次会议审核结果公告
http://www.csrc.gov.cn/pub/zjhpublic/G00306202/202109/t20210916_405461.htm
(四)浙江才府玻璃股份有限公司(首发)暂缓表决。
关于同意锦鸡股份再融资注册的批复
http://listing.szse.cn/announcement/regresult/detail/index.html?id=25111
关于同意首华燃气再融资注册的批复
http://listing.szse.cn/announcement/regresult/detail/index.html?id=25138
赞同来自: yc850k 、bzg2015 、MrYang1688 、nice2018 、丽丽的最爱 、 、更多 »
(截至20210915)
第十八届发审委2021年第45次会议审核结果公告
http://www.csrc.gov.cn/pub/zjhpublic/G00306202/202104/t20210426_396706.htm
(二)山东华泰纸业股份有限公司(可转债)未获通过。
第十八届发审委2021年第32次会议审核结果公告
http://www.csrc.gov.cn/pub/zjhpublic/G00306202/202103/t20210322_394555.htm
(一)广汇能源股份有限公司(可转债)未获通过。
第十八届发审委2019年第157次会议审核结果公告
http://www.csrc.gov.cn/pub/zjhpublic/G00306202/201910/t20191025_365027.htm
温州宏丰电工合金股份有限公司(可转债)未通过。
第十八届发审委2019年第148次会议审核结果公告
http://www.csrc.gov.cn/pub/zjhpublic/G00306202/201910/t20191018_364670.htm
(五)博敏电子股份有限公司(可转债)未通过。
第十八届发审委2019年第92次会议审核结果公告
http://www.csrc.gov.cn/pub/zjhpublic/G00306202/201907/t20190726_359816.htm
(一)东方日升新能源股份有限公司(可转债)未通过。
东方日升:关于向不特定对象发行可转换公司债券申请获得中国证券监督管理委员会同意注册批复的公告
http://static.cninfo.com.cn/finalpage/2020-12-30/1209023208.PDF
东方日升:创业板向不特定对象发行可转换公司债券发行公告
http://static.cninfo.com.cn/finalpage/2021-01-20/1209142524.PDF
东方日升:创业板向不特定对象发行可转换公司债券中止上市公告
http://static.cninfo.com.cn/finalpage/2021-02-01/1209224950.PDF
第十七届发审委2018年第115次会议审核结果公告
http://www.csrc.gov.cn/pub/zjhpublic/G00306202/201808/t20180806_342340.htm
(二)上海来伊份股份有限公司(可转债)未通过。
第十七届发审委2018年第110次会议审核结果公告
http://www.csrc.gov.cn/pub/zjhpublic/G00306202/201807/t20180730_341976.htm
厦门乾照光电股份有限公司(可转债)未通过。
第十七届发审委2018年第69次会议审核结果公告
http://www.csrc.gov.cn/pub/zjhpublic/G00306202/201804/t20180424_337272.htm
会稽山绍兴酒股份有限公司(可转债)未通过。
第十七届发审委2018年第12次会议审核结果公告
http://www.csrc.gov.cn/pub/zjhpublic/G00306202/201801/t20180115_332633.htm
(二)芜湖顺荣三七互娱网络科技股份有限公司(可转债)未通过。
第十七届发审委2017年第74次会议审核结果公告
http://www.csrc.gov.cn/pub/zjhpublic/G00306202/201712/t20171218_329095.htm
惠州亿纬锂能股份有限公司(可转债)未通过。
第十七届发审委2017年第51次会议审核结果公告
http://www.csrc.gov.cn/pub/zjhpublic/G00306202/201711/t20171127_327700.htm
(二)浙江海翔药业股份有限公司(可转债)未通过。
第十七届发审委2017年第31次会议审核结果公告
http://www.csrc.gov.cn/pub/zjhpublic/G00306202/201711/t20171106_326570.htm
(一)内蒙古蒙草生态环境(集团)股份有限公司(可转债)未通过。
转债到期失效的公司。
交通银行:关于公开发行A股可转换公司债券申请获中国证券监督管理委员会核准的公告
本公司今日收到中国证券监督管理委员会(简称“中国证监会”)出具的《关
于核准交通银行股份有限公司公开发行可转换公司债券的批复》(证监许可〔2018〕
2162 号),……,该批复自核准发行之日起 6 个月内有效。
http://static.cninfo.com.cn/finalpage/2018-12-28/1205695857.PDF
香飘飘:关于公开发行可转换公司债券申请获得中国证券监督管理委员会核准批复的公告
香飘飘食品股份有限公司(以下简称“公司”)于 2019 年 12 月 11 日收到中国证券监督管理委员会(以下简称“中国证监会”)出具的《关于核准香飘飘食品股份有限公司公开发行可转换公司债券的批复》(证监许可[2019]2561 号),……,本批复自核准发行之日起 6 个月内有效。
http://static.cninfo.com.cn/finalpage/2019-12-12/1207157554.PDF
皇氏集团:关于终止公司公开发行可转换公司债券的公告
http://static.cninfo.com.cn/finalpage/2018-06-05/1205033797.PDF
皇氏集团:关于公开发行可转换公司债券申请获得中国证监会核准批复的公告
http://static.cninfo.com.cn/finalpage/2017-12-22/1204247379.PDF
海 利 得:关于公开发行可转换公司债券批复到期失效的公告
http://static.cninfo.com.cn/finalpage/2018-06-27/1205094501.PDF
海 利 得:关于公开发行可转换公司债券申请获中国证券监督管理委员会核准的公告
http://static.cninfo.com.cn/finalpage/2018-01-11/1204319137.PDF
大千生态:关于公开发行可转换公司债券批复到期失效的公告
http://static.cninfo.com.cn/finalpage/2018-08-07/1205261652.PDF
大千生态:关于公开发行可转换公司债券申请获得中国证监会核准批复的公告
http://static.cninfo.com.cn/finalpage/2018-03-21/1204495512.PDF
莱克电气:关于公开发行A股可转换公司债券批复到期失效的公告
http://static.cninfo.com.cn/finalpage/2019-02-13/1205826685.PDF
莱克电气:关于公开发行A股可转换公司债券申请获得中国证监会核准批复的公告
http://static.cninfo.com.cn/finalpage/2018-08-29/1205350370.PDF
美晨生态:关于公开发行可转换公司债券批复到期失效的公告
http://static.cninfo.com.cn/finalpage/2019-02-13/1205832930.PDF
美晨生态:关于创业板公开发行可转换公司债券申请获得中国证监会核准批文的公告
http://static.cninfo.com.cn/finalpage/2018-09-11/1205430376.PDF
天成自控:关于公开发行可转换公司债券批复到期失效的公告
http://static.cninfo.com.cn/finalpage/2019-03-12/1205891800.PDF
天成自控:关于公开发行可转换公司债券申请获得中国证券监督管理委员会核准的公告
http://static.cninfo.com.cn/finalpage/2018-09-27/1205466740.PDF
熙菱信息:关于公开发行可转换公司债券批复到期失效的公告
http://static.cninfo.com.cn/finalpage/2019-11-06/1207067148.PDF
熙菱信息:关于公开发行可转换公司债券申请获得中国证监会核准批复的公告
http://static.cninfo.com.cn/finalpage/2019-06-05/1206337247.PDF
大亚圣象:关于公开发行可转换公司债券批复到期失效的公告
http://static.cninfo.com.cn/finalpage/2019-11-23/1207108607.PDF
大亚圣象:关于公开发行A股可转换公司债券申请获得中国证监会核准批复的公告
http://static.cninfo.com.cn/finalpage/2019-06-21/1206374466.PDF
昆药集团:昆药集团关于公开发行可转换公司债券批复到期的公告
http://static.cninfo.com.cn/finalpage/2021-06-17/1210253313.PDF
昆药集团:关于公开发行可转换公司债券申请获得中国证监会核准批复的公告
http://static.cninfo.com.cn/finalpage/2020-06-30/1207965887.PDF
嘉化能源:嘉化能源关于公开发行可转换公司债券批复到期失效的公告
http://static.cninfo.com.cn/finalpage/2021-07-30/1210599938.PDF
嘉化能源:关于公开发行可转换公司债券申请获得中国证监会核准批文的公告
http://static.cninfo.com.cn/finalpage/2020-08-05/1208123783.PDF
金麒麟:山东金麒麟股份有限公司关于公开发行可转换公司债券批复到期失效的公告
http://static.cninfo.com.cn/finalpage/2021-09-16/1211063877.PDF
金麒麟:关于公开发行可转换公司债券申请获得中国证监会核准的公告
http://static.cninfo.com.cn/finalpage/2020-09-24/1208484907.PDF
公开可交换债到期(部分)
上海电气:关于取消发行可交换公司债券公告
http://static.cninfo.com.cn/finalpage/2018-08-31/1205363029.PDF
上海电气:关于公开发行可交换公司债券获得中国证监会核准批复的公告
http://static.cninfo.com.cn/finalpage/2018-03-14/1204472023.PDF
中国石化:关于公司控股股东拟发行可交换公司债券获核准的公告
http://static.cninfo.com.cn/finalpage/2018-07-27/1205232818.PDF
大众交通:关于公开发行可交换公司债券获得中国证监会核准批复的公告
http://static.cninfo.com.cn/finalpage/2017-09-15/1203975774.PDF
中国中车:关于公司控股股东拟发行可交换公司债券获核准的公告
http://static.cninfo.com.cn/finalpage/2016-04-12/1202162598.PDF
公开可交换债发行失败(未全额发行除外)
关于取消发行巨化集团有限公司2019年公开发行可交换公司债券(第一期)的公告
http://www.sse.com.cn/disclosure/bond/announcement/exchangeable/c/3533376091444653.pdf
巨化集团有限公司2019年公开发行可交换公司债券(第一期)发行公告
http://www.sse.com.cn/disclosure/bond/announcement/exchangeable/c/3529122697021522.pdf
巨化股份:关于控股股东向合格投资者公开发行可交换公司债券获核准的公告
http://static.cninfo.com.cn/finalpage/2019-03-06/1205876590.PDF
(注:批文有效期24个月)
公开可交换债未全额发行
广东省出版集团有限公司公开发行2020年可交换公司债券(第一期)(疫情防控债)发行公告(以此为准)
http://www.sse.com.cn/disclosure/bond/announcement/exchangeable/c/2020-04-27/385404037300332757225029.pdf
公开增发到期失效
新泉股份:关于公开增发A股股票批复到期失效的公告
http://static.cninfo.com.cn/finalpage/2019-11-28/1207118249.PDF
新泉股份:关于公开增发A股股票申请获得中国证监会核准批复的公告
http://static.cninfo.com.cn/finalpage/2019-06-12/1206348030.PDF
赞同来自: 大道之行也 、杂家朱羽 、bossnk 、z465901739 、自在行风 、更多 »
满足jsler学习“买股配债”亏钱手艺的需求。
近期发现可转债zjh发审委通过到下核准批文最快只有10工作日,效率吊打注册制(交易所通过到zjh同意注册)。
中国证券监督管理委员会发行监管部
http://www.csrc.gov.cn/newsite/fxjgb/
主板:
【行政许可事项】发行监管部再融资审核工作流程及申请企业情况
http://www.csrc.gov.cn/pub/zjhpublic/G00306202/201706/t20170630_319563.htm
创业板:
创业板发行上市审核信息公开网站
http://listing.szse.cn/projectdynamic/refinance/index.html
科创板:
山石网科暂缓审议
http://kcb.sse.com.cn/renewal/xmxq/index_refund.shtml?auditId=1000016&anchor_type=2&bussinesType=6
天奈科技
http://kcb.sse.com.cn/renewal/xmxq/index_refund.shtml?auditId=1000030&anchor_type=2&bussinesType=6
博瑞医药
http://kcb.sse.com.cn/renewal/xmxq/index_refund.shtml?auditId=1000031&anchor_type=2&bussinesType=6
华兴源创
http://kcb.sse.com.cn/renewal/xmxq/index_refund.shtml?auditId=1000036&anchor_type=2&bussinesType=6
上纬新材
http://kcb.sse.com.cn/renewal/xmxq/index_refund.shtml?auditId=1000034&anchor_type=2&bussinesType=6
会通股份
http://kcb.sse.com.cn/renewal/xmxq/index_refund.shtml?auditId=1000041&anchor_type=2&bussinesType=6
阿拉丁
http://kcb.sse.com.cn/renewal/xmxq/index_refund.shtml?auditId=1000042&anchor_type=2&bussinesType=6
芯海科技
http://kcb.sse.com.cn/renewal/xmxq/index_refund.shtml?auditId=1000045&anchor_type=2&bussinesType=6
京源环保
http://kcb.sse.com.cn/renewal/xmxq/index_refund.shtml?auditId=1000044&anchor_type=2&bussinesType=6
http://www.csrc.gov.cn/pub/zjhpublic/G00306202/202109/t20210909_405142.htm
中国证券监督管理委员会第十八届发行审核委员会定于2021年9月13日召开2021年第97次发行审核委员会工作会议。现将参会发审委委员及审核的发行申请人公告如下:
山东玻纤集团股份有限公司(可转债)
宏发科技股份有限公司(可转债)
山西华翔集团股份有限公司(可转债)
赞同来自: bzg2015 、看多做空 、别再说了 、tony79zhang
http://listing.szse.cn/announcement/regresult/detail/index.html?id=24720
第十八届发审委2021年第94次会议审核结果公告
http://www.csrc.gov.cn/pub/zjhpublic/G00306202/202109/t20210906_404906.htm
江苏金融租赁股份有限公司(可转债)获通过。
科创板上市委2021年第64次审议会议结果公告
http://static.sse.com.cn/stock/information/c/202109/daec133a952340c98af1e44a8818ffd7.pdf
(一)山石网科通信技术股份有限公司(再融资):符合发行条件、上市条件和信息披露要求。
赞同来自: 山上的小白 、timeamber 、nice66 、别再说了 、杂家朱羽 、 、 、 、 、 、 、 、更多 »
新转债另外3个老大难:山东高速、龙元建设、民生银行(中国交建已经撤回)
山东高速的公告还在2018年1月,基本弃疗(?)
龙元建设的公告2021年4月延长股东大会决议有效期及授权期限,年度诈尸
http://static.cninfo.com.cn/finalpage/2021-04-20/1209727058.PDF
民生银行的公告2021年6月答复二次反馈,尚在努力
http://static.cninfo.com.cn/finalpage/2021-06-15/1210227675.PDF
更新时间2021年9月3日。
满足jsler学习“买股配债”亏钱手艺的需求。
http://static.sse.com.cn/stock/information/c/202108/a6276109d94b40689e3d2f3c85018a5e.pdf
上海证券交易所科创板上市委员会定于 2021 年 9 月 7 日上午 9 时召开 2021 年第 64 次上市委员会审议会议。现将有关事项公告如下:
二、审议的发行人
(一)山石网科通信技术股份有限公司(再融资)
@四季
华正新材7月31日核准,jsl待发数据未修改。
华正新材:关于公开发行A股可转换公司债券申请获得中国证监会核准批复的公告
http://static.cninfo.com.cn/finalpage/2021-07-31/1210612425.PDF
7月19日发审通过,7月30日下批文,史上最快。
赞同来自: bossnk 、别再说了 、leavening 、nice66 、hydk 、 、更多 »
中国证券监督管理委员会发行监管部
http://www.csrc.gov.cn/newsite/fxjgb/
主板:
【行政许可事项】发行监管部再融资审核工作流程及申请企业情况
http://www.csrc.gov.cn/pub/zjhpublic/G00306202/201706/t20170630_319563.htm
创业板:
创业板发行上市审核信息公开网站
http://listing.szse.cn/projectdynamic/refinance/index.html
科创板:
山石网科暂缓审议
http://kcb.sse.com.cn/renewal/xmxq/index_refund.shtml?auditId=1000016&anchor_type=2&bussinesType=6
天奈科技
http://kcb.sse.com.cn/renewal/xmxq/index_refund.shtml?auditId=1000030&anchor_type=2&bussinesType=6
博瑞医药
http://kcb.sse.com.cn/renewal/xmxq/index_refund.shtml?auditId=1000031&anchor_type=2&bussinesType=6
华兴源创
http://kcb.sse.com.cn/renewal/xmxq/index_refund.shtml?auditId=1000036&anchor_type=2&bussinesType=6
上纬新材
http://kcb.sse.com.cn/renewal/xmxq/index_refund.shtml?auditId=1000034&anchor_type=2&bussinesType=6
会通股份
http://kcb.sse.com.cn/renewal/xmxq/index_refund.shtml?auditId=1000041&anchor_type=2&bussinesType=6
阿拉丁
http://kcb.sse.com.cn/renewal/xmxq/index_refund.shtml?auditId=1000042&anchor_type=2&bussinesType=6
芯海科技
http://kcb.sse.com.cn/renewal/xmxq/index_refund.shtml?auditId=1000045&anchor_type=2&bussinesType=6
京源环保
http://kcb.sse.com.cn/renewal/xmxq/index_refund.shtml?auditId=1000044&anchor_type=2&bussinesType=6
http://www.csrc.gov.cn/pub/zjhpublic/G00306202/202109/t20210902_404635.htm
新疆派特罗尔能源服务股份有限公司(首发)未获通过。
第十八届发审委2021年第94次工作会议公告
http://www.csrc.gov.cn/pub/zjhpublic/G00306202/202109/t20210902_404623.htm
中国证券监督管理委员会第十八届发行审核委员会定于2021年9月6日召开2021年第94次发行审核委员会工作会议。现将参会发审委委员及审核的发行申请人公告如下:
江苏金融租赁股份有限公司(可转债)
赞同来自: 丽丽的最爱 、别再说了 、MrYang1688 、milknet 、吉吉木更多 »
http://www.csrc.gov.cn/pub/zjhpublic/G00306202/202108/t20210830_404388.htm
(一)贵州燃气集团股份有限公司(可转债)获通过。
(二)山东民和牧业股份有限公司(可转债)获通过。
(三)上海百润投资控股集团股份有限公司(可转债)获通过。
中国证券监督管理委员会发行监管部
http://www.csrc.gov.cn/newsite/fxjgb/
主板:
【行政许可事项】发行监管部再融资审核工作流程及申请企业情况
http://www.csrc.gov.cn/pub/zjhpublic/G00306202/201706/t20170630_319563.htm
创业板:
创业板发行上市审核信息公开网站
http://listing.szse.cn/projectdynamic/refinance/index.html
科创板:
山石网科暂缓审议
http://kcb.sse.com.cn/renewal/xmxq/index_refund.shtml?auditId=1000016&anchor_type=2&bussinesType=6
天奈科技
http://kcb.sse.com.cn/renewal/xmxq/index_refund.shtml?auditId=1000030&anchor_type=2&bussinesType=6
博瑞医药
http://kcb.sse.com.cn/renewal/xmxq/index_refund.shtml?auditId=1000031&anchor_type=2&bussinesType=6
华兴源创
http://kcb.sse.com.cn/renewal/xmxq/index_refund.shtml?auditId=1000036&anchor_type=2&bussinesType=6
上纬新材
http://kcb.sse.com.cn/renewal/xmxq/index_refund.shtml?auditId=1000034&anchor_type=2&bussinesType=6
会通股份
http://kcb.sse.com.cn/renewal/xmxq/index_refund.shtml?auditId=1000041&anchor_type=2&bussinesType=6
阿拉丁
http://kcb.sse.com.cn/renewal/xmxq/index_refund.shtml?auditId=1000042&anchor_type=2&bussinesType=6
芯海科技
http://kcb.sse.com.cn/renewal/xmxq/index_refund.shtml?auditId=1000045&anchor_type=2&bussinesType=6
京源环保
http://kcb.sse.com.cn/renewal/xmxq/index_refund.shtml?auditId=1000044&anchor_type=2&bussinesType=6
赞同来自: nice66
http://www.csrc.gov.cn/pub/zjhpublic/G00306202/202108/t20210826_404199.htm
中国证券监督管理委员会第十八届发行审核委员会定于2021年8月30日召开2021年第91次发行审核委员会工作会议。现将参会发审委委员及审核的发行申请人公告如下:
贵州燃气集团股份有限公司(可转债)
山东民和牧业股份有限公司(可转债)
上海百润投资控股集团股份有限公司(可转债)
赞同来自: luckzpz 、bossnk 、milknet
http://listing.szse.cn/announcement/commitee/detail/index.html?id=24047
(二)宁波卡倍亿电气技术股份有限公司(向不特定对象发行可转债):符合发行条件、上市条件和信息披露要求。
(三)江苏锦鸡实业股份有限公司(向不特定对象发行可转债):符合发行条件、上市条件和信息披露要求。
创业板上市委2021年第50次审议会议公告
http://listing.szse.cn/announcement/commitee/detail/index.html?id=23830
(二)武汉回盛生物科技股份有限公司(向不特定对象发行可转债):符合发行条件、上市条件和信息披露要求。
Edge
Chrome
Firefox








































京公网安备 11010802031449号