核心套利品种&当前机会
1. 国投白银LOF:套利机会持续近2个月,单账户跟随操作收益已超1500元,当前机会仍大,堪称“送钱级”套利标的
2. 全球芯片LOF:此前套利3天被关停,当前溢价率仍近10%,若次日到账可直接了结;若后续放开额度,溢价率≥5%仍可参与
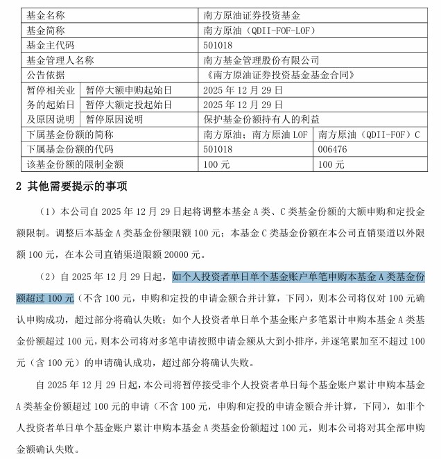
3. 石油系LOF(新标):南方原油、石油基金溢价率均超8%,加石原油同步纳入套利品种
南方原油(上海基金):溢价率约10%,单日申购限额100元(申购需输1000配额100),禁止拖拉机账户
石油基金LOF:溢价率超8%,可1拖6拖拉机账户操作
4. 观察类品种:华宝油气、黄金类LOF,当前溢价率不足5%,暂不参与
石油系LOF核心风险提示
石油系LOF虽溢价率近10%,但交易量偏小(仅两三亿) 是核心缺陷:若套利者增多,仅100元限额+100万套利者就会产生1亿抛盘,现有成交量承接能力不足,会导致价格波动放大;当前仅靠高溢价+伊朗局势支撑原油价格、维持溢价情绪,需警惕抛盘引发的溢价快速收敛。
套利核心逻辑(关键原则)
做LOF套利不关注品种短期价格涨跌,核心锚定溢价率:套利赚的是溢价差收益,只要溢价率长期存在,通过反复操作、以时间平滑价格涨跌带来的价差影响,最终锁定5%-20%的溢价收益;价格短期波动对套利结果的影响可通过持续操作抵消。
市场机会展望
当前A股成交量持续3万亿以上,叠加市场情绪升温、地缘冲突频发,大宗商品相关LOF基金将持续诞生新的套利机会;后续将持续跟踪各类品种溢价率变化,溢价率达标即同步分享实操机会。
补充操作细节
全球芯片LOF与南方原油交易规则一致,均为上海基金类LOF
拖拉机账户操作仅适用于石油基金LOF,南方原油、国投白银等品种均有明确限制,切勿违规操作
1. 国投白银LOF:套利机会持续近2个月,单账户跟随操作收益已超1500元,当前机会仍大,堪称“送钱级”套利标的
2. 全球芯片LOF:此前套利3天被关停,当前溢价率仍近10%,若次日到账可直接了结;若后续放开额度,溢价率≥5%仍可参与
3. 石油系LOF(新标):南方原油、石油基金溢价率均超8%,加石原油同步纳入套利品种
南方原油(上海基金):溢价率约10%,单日申购限额100元(申购需输1000配额100),禁止拖拉机账户
石油基金LOF:溢价率超8%,可1拖6拖拉机账户操作
4. 观察类品种:华宝油气、黄金类LOF,当前溢价率不足5%,暂不参与
石油系LOF核心风险提示
石油系LOF虽溢价率近10%,但交易量偏小(仅两三亿) 是核心缺陷:若套利者增多,仅100元限额+100万套利者就会产生1亿抛盘,现有成交量承接能力不足,会导致价格波动放大;当前仅靠高溢价+伊朗局势支撑原油价格、维持溢价情绪,需警惕抛盘引发的溢价快速收敛。
套利核心逻辑(关键原则)
做LOF套利不关注品种短期价格涨跌,核心锚定溢价率:套利赚的是溢价差收益,只要溢价率长期存在,通过反复操作、以时间平滑价格涨跌带来的价差影响,最终锁定5%-20%的溢价收益;价格短期波动对套利结果的影响可通过持续操作抵消。
市场机会展望
当前A股成交量持续3万亿以上,叠加市场情绪升温、地缘冲突频发,大宗商品相关LOF基金将持续诞生新的套利机会;后续将持续跟踪各类品种溢价率变化,溢价率达标即同步分享实操机会。
补充操作细节
全球芯片LOF与南方原油交易规则一致,均为上海基金类LOF
拖拉机账户操作仅适用于石油基金LOF,南方原油、国投白银等品种均有明确限制,切勿违规操作
0
@快即是慢
新手请大佬帮忙解答一下:限额100,是单个LOF,还是石油类所有的LOF总共限购100啊?比如160416、501018、162411、160723可以同时申购100元,还是只能挑其中一个申购100元?谢谢!可以同时申购,申购时填100元,如果能带6个拖拉机,每只LOF是申购了600元。
0
@wvwntide01
谢谢!
南方原油,嘉实原油,华宝油气,大家是都申购还是挑溢价最高的?新手请大佬帮忙解答一下:限额100,是单个LOF,还是石油类所有的LOF总共限购100啊?比如160416、501018、162411、160723可以同时申购100元,还是只能挑其中一个申购100元?
谢谢!
14
赞同来自: hjndhr 、威观世界 、hshpangpang 、熊猫王 、蒙蒙飞絮222 、 、 、 、 、 、 、 、更多 »
@跑步入场的牛
不能使用拖拉机的情况:以白银LOF(161226)为例,公告中同一证件类型、同一证件号码的账户每日申购超过100元部分不予确认,即限制身份证,一人只有一个身份证,这种基金无法使用拖拉机。
能使用拖拉机的情况,以南方原油(501018)为例,公告中个人投资者单日单个基金账户单笔申购本基金A类基金份额超过100元部分不予确认,一个身份证下可以开有多个账户,这种基金可以使用拖拉机。
深市拖拉机容易组装,沪市拖拉机组装起来要费一番功夫。
请问如何辨别基金是否可以使用拖拉机。看基金公告。
不能使用拖拉机的情况:以白银LOF(161226)为例,公告中同一证件类型、同一证件号码的账户每日申购超过100元部分不予确认,即限制身份证,一人只有一个身份证,这种基金无法使用拖拉机。
能使用拖拉机的情况,以南方原油(501018)为例,公告中个人投资者单日单个基金账户单笔申购本基金A类基金份额超过100元部分不予确认,一个身份证下可以开有多个账户,这种基金可以使用拖拉机。
深市拖拉机容易组装,沪市拖拉机组装起来要费一番功夫。
1
赞同来自: zoetina52
@zoetina52
不正常啊 我们这一代人以及这一代人的家长是听着读着意林里的故事长大的 最常听到的故事是人的时间很值钱 不要浪费在不值钱的事上比如比尔盖茨发现有一美元掉地上了 他绝对不会弯腰去捡 因为弯腰的一秒钟他能挣100美元 如果有好心人帮他把钱捡起来还给他他会立马抽张百元大钞丢好心人脸上 因为说句谢谢也要花一秒钟耽误他时间了这是真意林
4
zoetina52
- 以前什么都不懂,日子过得好好的。后来我学习了些理财知识,家里的钱越理越少。
赞同来自: eetteeea 、hwyfbfb 、威观世界 、小猫50128015
依稀记得当年哪个身价过亿的大佬持仓贴图里 有个 100 块钱的华宝油气 特显眼
3
赞同来自: 小猫50128015 、happysam2018 、LIAsheng205
手续费高也可玩,白银LoF的套利,一个账户最低收5元,所以申购之后一直攒着几天之后再卖。
这下不让玩了,只剩高收费账户有存货
这下不让玩了,只剩高收费账户有存货
Edge
Chrome
Firefox





京公网安备 11010802031449号