钮钴禄茜央娜迪 - 用今天的勤奋打败昨天的自己
赞同来自: sybil03 、happysam2018 、塔塔桔
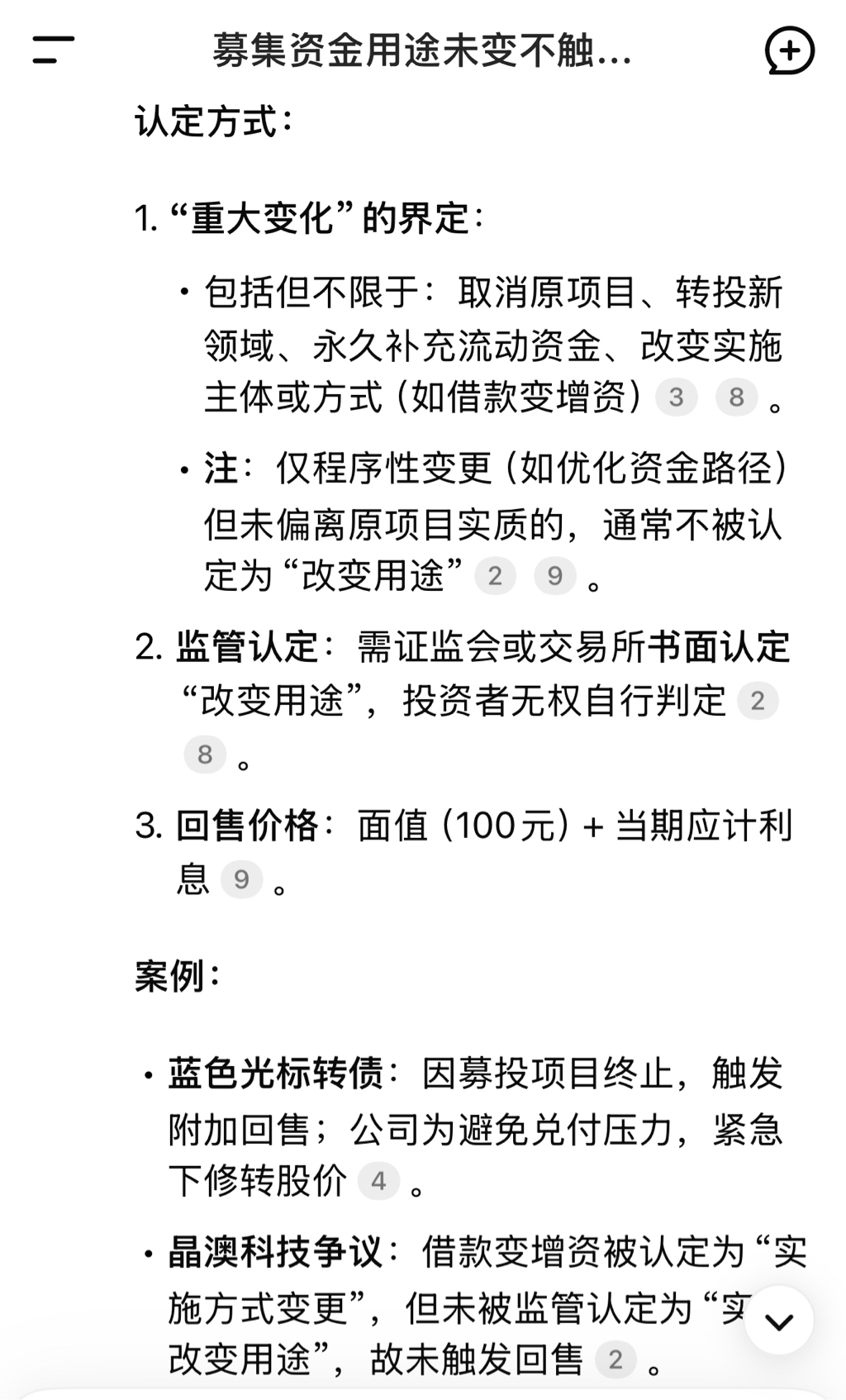
小姑娘说没有触发资金用途的变更,不认可转债持有人因本次资金使用方式的变更而产生回售的权利,我已告知对方将向深交所发起对该公司的投诉。板子不打到身上不知道疼,现在还没引起公司高层重视,只有弄疼她了才能有结果
赞同来自: happysam2018 、塔塔桔 、stylexf 、销户保平安
赞同来自: happysam2018 、franckC
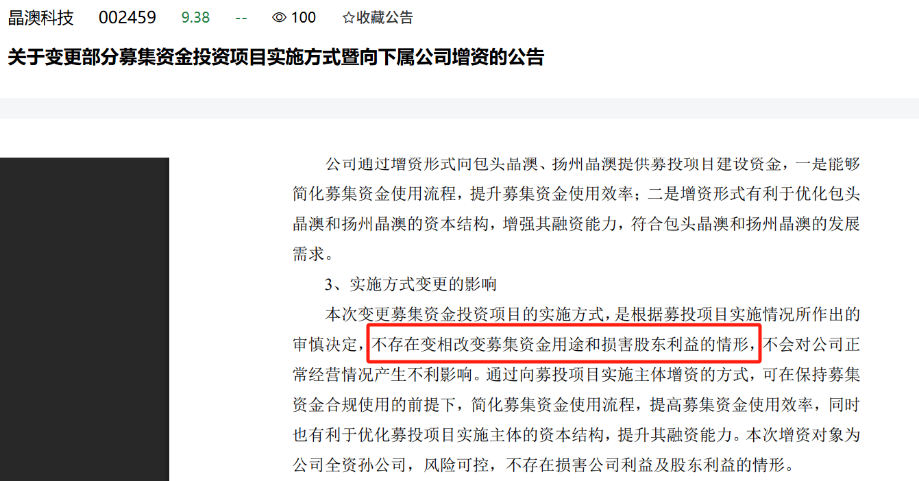
今天已经跟晶澳科技进行了沟通,对方态度可以,但是一直强调没有改变资金用途。我明确告知她,债权变股权,将来的清偿顺序是不一样的,晶澳科技改变了募集资金性质,相当于风险暴漏出来。对方又说,钱是借给母公司的,后边子公司如果破产也是母公司还钱。我说,虽然还是母公司还钱,但子公司将来破产,母公司是以出资额为限承担有限责任,我们的权益得不到完全保护。对方又说,这都是经过交易所同意的,保荐机构和律所出具了意见书...对,最主要的问题是债权人和母公司发生交易,但是母公司的这一举动直接把子公司的经营风险上移了,对于转债持有人而言,在收益不变的前提上,风险较说明书提升了。
根据上市公司募集资金监管规则第八条第3款,属于改变募集资金投资项目实施方式。
赞同来自: 就这样了吧 、抄手一晚 、森林雪峰 、klkl2312 、hshpangpang 、 、 、 、 、 、 、 、 、 、 、 、 、 、 、 、 、 、 、 、 、 、 、 、 、 、 、 、 、 、 、 、 、 、 、 、 、 、 、 、 、 、 、 、 、 、 、 、 、 、 、 、 、 、 、 、 、 、 、更多 »
赞同来自: 那些杜鹃花 、happysam2018 、shplhy 、stylexf
以后集思录得开发个功能,监控公司募集资金变更相关公告,不然大家平时这类公告不关注,等事成后再追索就麻烦了。
Mr一BUNNY
- 80后电力男
赞同来自: J917362301 、happysam2018 、fengqd
赞同来自: happysam2018 、starcai 、他丫的 、猫猫得虎
转债剩余规模90亿
晶澳科技300亿市值 现金肯定远远不到300亿
晶澳科技去年亏了46.5亿 今年一个季度就亏了16.4亿
再回售90亿可转债的话....
Edge
Chrome
Firefox



京公网安备 11010802031449号