以后实物分红是不是没有了

国九条分红不达标会给个st,对于本来就实物回馈股东的公司来说是不是有影响,个人觉得实物分红也能算是消费的一种吧
3

llj0708

赞同来自: lt3315 shaolinzh 黄阳

佳禾食品
2025-06-24 20:31 来自湖南 引用
4

麦田里的

赞同来自: franckC llj0708 happysam2018 heheqiaoqiao

佳禾食品,送咖啡。
2025-06-24 16:44 来自江苏 引用
3

llj0708

赞同来自: 那年飘雪 happysam2018 chivesreaper

万达电影
2025-06-06 10:18 来自湖南 引用
1

落泪的龙戏子

赞同来自: llj0708

万达电影观影券来了
2025-06-05 20:04 来自福建 引用
0

不期待黑天鹅

赞同来自:

@起个名
要求一个月前持股1000股以上。
截止 2025/03/31 股东人数一共才1.24w,4月份应该变化也不大。
原来要持股一个月以上,我才持有半个月,被反薅羊毛了
2025-05-28 21:17 来自广东 引用
0

起个名

赞同来自:

@那年飘雪
1股的便宜不好粘了
要求一个月前持股1000股以上。
截止 2025/03/31 股东人数一共才1.24w,4月份应该变化也不大。
2025-05-28 09:58 来自天津 引用
0

那年飘雪

赞同来自:

@llj0708
五芳斋
1股的便宜不好粘了
2025-05-28 09:22 来自山东 引用
2

llj0708

赞同来自: happysam2018 daimozs

五芳斋
2025-05-27 21:15 来自湖南 引用
2

honghu3000

赞同来自: happysam2018 lixianghui1982

@大宝爱打新
佳禾食品为啥没有了,去年的车我没赶上,今年就不送了?
我买了之后就没了,还有华侨城,德美化工等都是这样,我一买就没了
2025-05-22 09:22 来自北京 引用
2

llj0708

赞同来自: 麦田里的 daguangguang

长虹美菱
2025-05-21 19:59 来自湖南 引用
1

大宝爱打新

赞同来自: 单威翰

@何处相思
佳禾食品应该是没有了
佳禾食品为啥没有了,去年的车我没赶上,今年就不送了?
2025-05-21 15:00 来自江苏 引用
1

落泪的龙戏子

赞同来自: llj0708

2025-05-20 21:19 来自福建 引用
1

肥铛

赞同来自: xiebaobao

@不期待黑天鹅
现在都要限制持股数量了,看来羊毛也不好薅了
这就是一个动态影响的,如果大部分是正常股东,有点薅羊毛的也没事,如果薅羊毛的占比高了,上市公司也得跟着调整了
2025-05-20 10:52 来自北京 引用
2

不期待黑天鹅

赞同来自: happysam2018 黄阳

现在都要限制持股数量了,看来羊毛也不好薅了
2025-05-20 09:47 来自广东 引用
0

urfatu

赞同来自:

@小富即安吧
这个是啥。500股送点味精?有点没意思
2025-05-19 13:43 来自香港 引用
0

何处相思

赞同来自:

@东方龙2014
洽洽食品、佳禾食品、博纳影业的东西还送吗?
佳禾食品应该是没有了
2025-05-19 02:17 来自福建 引用
0

llj0708

赞同来自:

@tom2017
限量申请,那怎么知道我申请的时候还有呢?这样就不透明了,还是汇嘉时代大气,虽然拖了好几个月,毕竟还是申请就能拿到
还有没收到的,感觉公司下次不敢了
2025-05-18 16:21 来自湖南 引用
0

东方龙2014

赞同来自:

洽洽食品、佳禾食品、博纳影业的东西还送吗?
2025-05-18 15:30 来自浙江 引用
0

酱油面

赞同来自:

@小富即安吧
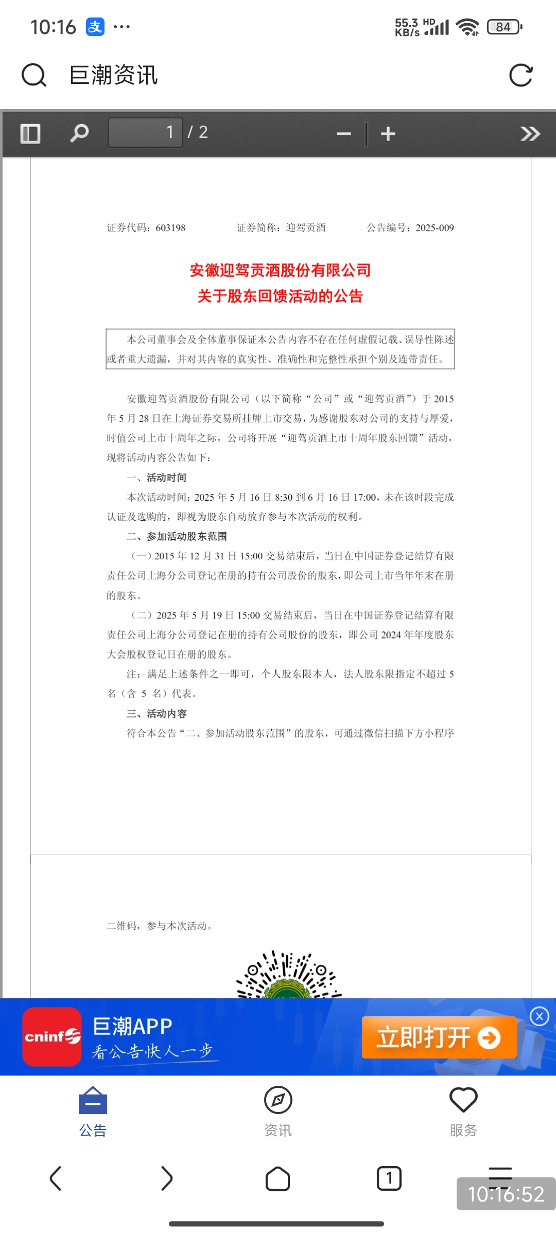
记者以股东身份认证后了解到,活动为限量“迎驾贡酒大师版上市十周年纪念酒”(60度599ml)15280瓶,每人限购20瓶,股东券后优惠价1199元/瓶。此外,前10000瓶,股东每购买2瓶,可另外获赠“迎驾贡酒乙巳年纪念酒”(52度999ml)1瓶。
这吸引力如何?

我正好有这个票。。。。
2025-05-18 15:04 来自云南 引用
0

tom2017

赞同来自:

@小富即安吧
限量申请,那怎么知道我申请的时候还有呢?这样就不透明了,还是汇嘉时代大气,虽然拖了好几个月,毕竟还是申请就能拿到
2025-05-18 14:46 来自广东 引用
6
2025-05-17 06:10 来自辽宁 引用
3

小富即安吧

赞同来自: happysam2018 llj0708 九头

记者以股东身份认证后了解到,活动为限量“迎驾贡酒大师版上市十周年纪念酒”(60度599ml)15280瓶,每人限购20瓶,股东券后优惠价1199元/瓶。此外,前10000瓶,股东每购买2瓶,可另外获赠“迎驾贡酒乙巳年纪念酒”(52度999ml)1瓶。
2025-05-17 05:33 来自辽宁 引用
0

鲁原

赞同来自:

迎驾几折买?
2025-05-16 10:48 来自河北 引用
0

llj0708

赞同来自:

迎驾贡酒
2025-05-16 10:17 来自湖南 引用
0

乐乐happi

赞同来自:

@lazioslg
日本国内的股市制度,实行的是股东优先制度。股东优先制度,是指当股东在股市中购买了某一家公司的股票数量达到了一定的数额后,为了回馈股东,公司会向股东赠送免费的优惠券。
了解到了日本的这个股市制度后,桐谷广人充分利用起了这个制度提供的便利。
在日本,是可以使用优惠券去抵消在商场、酒店等各种消费场所进行的消费的。因此,桐谷广人就决定,在炒股时,有选择性地购买不同种类公司的股票
因此,在桐谷广人的炒股投资...
这人挺有意思,骑个小车赶着各家用券,还顺便把身体锻炼了,挺好
2025-05-16 09:34 来自北京 引用
0

起个名

赞同来自:

@小富即安吧
这个是买还是送啊,要是跟舍得一样薅股东羊毛就没意思了
从支持首年股东参与,这公司还挺厚道的。从公告看确实有点鸡贼,目前应该只有首年股东能看到活动详情?
2025-05-16 09:29 来自天津 引用
0

lt3315

赞同来自:

@小富即安吧
这个是买还是送啊,要是跟舍得一样薅股东羊毛就没意思了
买,还挺贵的
2025-05-16 09:26 来自广东 引用
2

joike

赞同来自: happysam2018 lid765a

@麦田里的
“公司将根据股东提交的地址通过邮寄、快递等方式送达各位已采购的股东。”
大概率还是让打折买酒,说了“采购”
5.19下午三点登记都能参加。活动明天八点半开始,明天就知道了。周五下周一都来得及操作
认证绑定失败。我还没有持仓,准备看有啥东西再确定是否做股东,结果还看不了,这公司八百个心眼子。
2025-05-16 08:48 来自上海 引用
3

麦田里的

赞同来自: happysam2018 lt3315 何处相思

@小富即安吧
这个是买还是送啊,要是跟舍得一样薅股东羊毛就没意思了
“公司将根据股东提交的地址通过邮寄、快递等方式送达各位已采购的股东。”
大概率还是让打折买酒,说了“采购”
5.19下午三点登记都能参加。活动明天八点半开始,明天就知道了。周五下周一都来得及操作
2025-05-15 23:08 来自江苏 引用
2

小富即安吧

赞同来自: happysam2018 lt3315

@起个名
迎驾贡酒:关于股东回馈活动的公告https://static.cninfo.com.cn/finalpage/2025-05-16/1223554859.PDF
这个是买还是送啊,要是跟舍得一样薅股东羊毛就没意思了
2025-05-15 22:13 来自辽宁 引用
0

起个名

赞同来自:

迎驾贡酒:关于股东回馈活动的公告
https://static.cninfo.com.cn/finalpage/2025-05-16/1223554859.PDF
2025-05-15 21:27 来自天津 引用
0

麦田里的

赞同来自:

@mengyao
啥意思,就是白送的?一定要股东吗?要看多久的视频啊?
不需要,抖音福袋啊,一部手机和时间
2025-05-14 15:55 来自江苏 引用
0

llj0708

赞同来自:

爱朋医疗
2025-05-14 13:22 来自湖南 引用
1

潘生

赞同来自: mengyao

@mengyao
啥意思,就是白送的?一定要股东吗?要看多久的视频啊?
不需要股东身份,但是肯定要做任务,什么关注评论转发好评收藏等一系列提升公司活跃量的操作,然后用福袋去抽奖(抽奖概率就看公司良心了),抽中了就能拿到这些福利(好多福利都是挂羊头卖狗肉,噱头吓人),上市公司会靠谱一些!
2025-05-14 11:17 来自上海 引用
0

mengyao - 持有etf不动 、转债摊大饼

赞同来自:

@麦田里的
去上市公司直播间抢实物福袋,价值一百以下那种好抢,这样的有美的,飞科,汾酒,伊力特,九阳,小熊。轻工小家电日用品
啥意思,就是白送的?一定要股东吗?要看多久的视频啊?
2025-05-14 11:02修改 来自上海 引用
0

潘生

赞同来自:

@麦田里的
去上市公司直播间抢实物福袋,价值一百以下那种好抢,这样的有美的,飞科,汾酒,伊力特,九阳,小熊。轻工小家电日用品
还有这种玩法?回头我去看看
2025-05-14 10:36 来自上海 引用
0

潘生

赞同来自:

@mengyao
有吗?融券户好久没用,得利用起来。
万达连续搞了4年了,今年大概率会延续,应该如楼上所言,就这个月底股东大会了
2025-05-14 10:35 来自上海 引用
2

麦田里的

赞同来自: mengyao 潘生

@潘生
现在还有啥羊毛啊 准备去薅万达了
去上市公司直播间抢实物福袋,价值一百以下那种好抢,这样的有美的,飞科,汾酒,伊力特,九阳,小熊。轻工小家电日用品
2025-05-14 10:30 来自江苏 引用
0

mengyao - 持有etf不动 、转债摊大饼

赞同来自:

@潘生
现在还有啥羊毛啊 准备去薅万达了
有吗?融券户好久没用,得利用起来。
2025-05-14 10:13 来自上海 引用
0

joike

赞同来自:

@落泪的龙戏子
爱朋医疗股东回馈,持股1000股以上
我持有1股,看来要卖了去。不给薅羊毛了。
2025-05-14 09:46 来自上海 引用
0

潘生

赞同来自:

现在还有啥羊毛啊 准备去薅万达了
2025-05-14 09:32 来自上海 引用
0

mengyao - 持有etf不动 、转债摊大饼

赞同来自:

@落泪的龙戏子
爱朋医疗股东回馈,持股1000股以上
没法薅了
2025-05-14 08:56 来自上海 引用
0

伊可伊

赞同来自:

@贪吃蛇
万达电影啥时候送电影票?
5.28股东大会呗
2025-05-14 07:56 来自湖北 引用
0

小富即安吧

赞同来自:

@落泪的龙戏子
爱朋医疗股东回馈,持股1000股以上
看样子都慢慢的不给羊毛党薅羊毛了
2025-05-14 05:02 来自辽宁 引用
0

落泪的龙戏子

赞同来自:

爱朋医疗股东回馈,持股1000股以上
2025-05-13 20:43 来自福建 引用
0

落泪的龙戏子

赞同来自:

下个月吧
2025-05-11 10:42 来自福建 引用
0

贪吃蛇

赞同来自:

万达电影啥时候送电影票?
2025-05-09 20:42 来自河南 引用
3

heaven32006

赞同来自: windlike 獃We 大道之行也

@cheng龙
近几年,舍得的管理层老是弄出一些令人智熄的操作,不知道在想些什么╮( •́ω•̀ )╭
我来猜测一下管理层的想法:能持有我们公司股票的这些人智商应该不咋滴,那我们为什么不利用他们智商低的特点,去薅一把他们的羊毛呢? 反正我们不薅,也会被别人薅掉,不如我们先下手为强。
2025-04-22 08:52 来自上海 引用
3

麦田里的

赞同来自: tianshen1994 windlike 何处相思

香菇酱周末收到了,一瓶香菇酱和一瓶贡菜,舍得还有一股呢。
2025-04-22 08:49 来自江苏 引用
1

cheng龙

赞同来自: 何处相思

@小富即安吧
舍得这个是把股东当韭菜呢
近几年,舍得的管理层老是弄出一些令人智熄的操作,不知道在想些什么╮( •́ω•̀ )╭
2025-04-21 22:32 来自广东 引用
2

小富即安吧

赞同来自: 九头 sunny8988

舍得这个是把股东当韭菜呢
2025-04-21 21:53 来自辽宁 引用
1

骷髅仙人

赞同来自: 何处相思

拿这个考验干部?
2025-04-21 20:47 来自河南 引用
1

llj0708

赞同来自: 大道之行也

舍得酒业
2025-04-21 19:36 来自湖南 引用
1

llj0708

赞同来自: 麦田里的

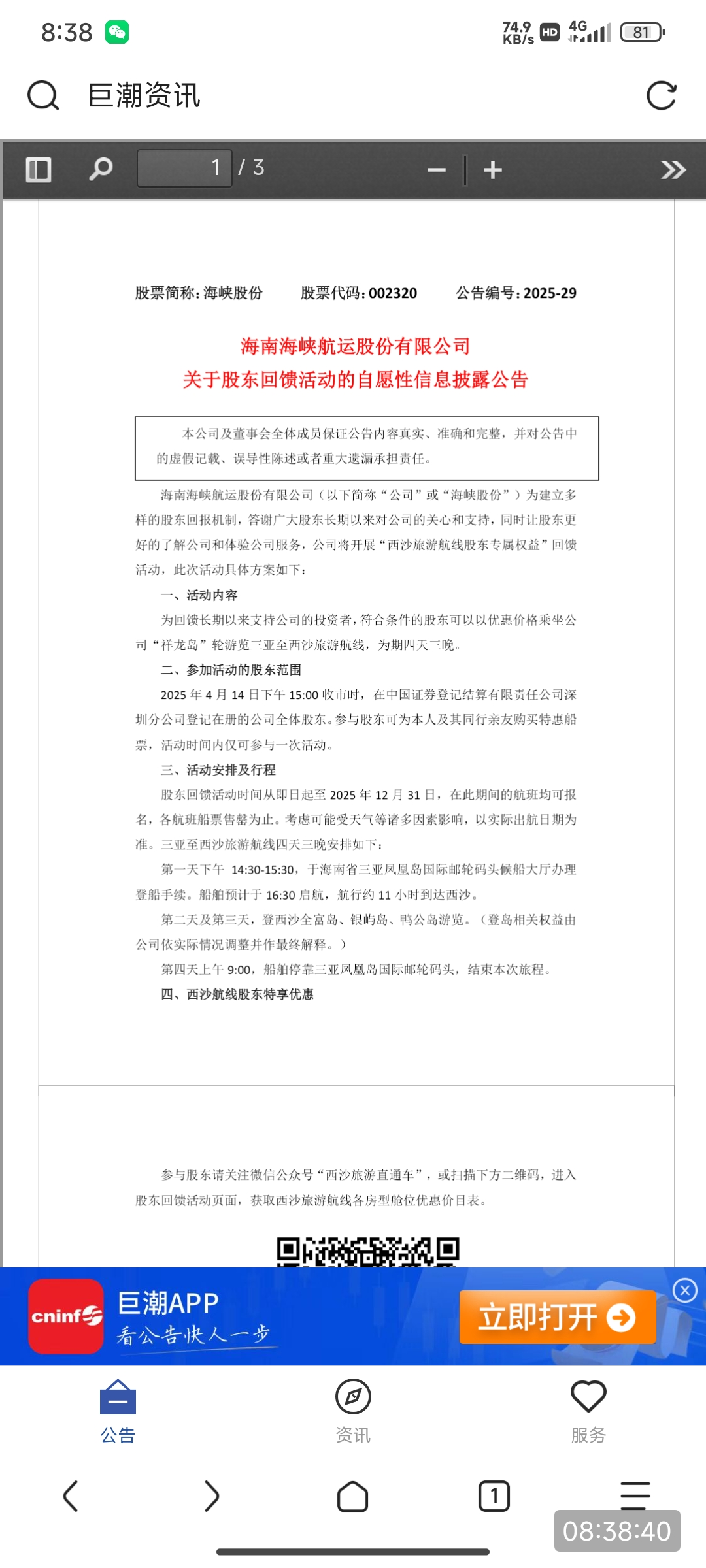
海峡股份
2025-04-16 08:39 来自湖南 引用
1

llj0708

赞同来自: 麦田里的

横店影视
2025-04-13 17:29 来自湖南 引用
0

起个名

赞同来自:

香菇酱不错

就是这个领取方式太简陋。。用第三方表单服务,明文收集姓名、身份证号、手机号和地址
2025-04-11 10:12修改 来自天津 引用
2

麦田里的

赞同来自: t2310178 llj0708

别忘了领香菇酱
2025-04-11 09:22 来自江苏 引用
0

llj0708

赞同来自:

@yl1642572650
这个可以现在进也不晚啊@llj0708仲景食品
4.10号,收盘在册
2025-03-27 10:10 来自湖南 引用
0

yl1642572650

赞同来自:

这个可以现在进也不晚啊
@llj0708
仲景食品
2025-03-27 09:36 来自上海 引用
2

llj0708

赞同来自: 笛卡尔 麦田里的

仲景食品
2025-03-26 18:11 来自湖南 引用
0

llj0708

赞同来自:

@jiayujun
那话说,实物分红除权么?
这个怎么除权,这更多的是营销
2025-03-12 12:34 来自湖南 引用
0

jiayujun

赞同来自:

那话说,实物分红除权么?
2025-03-12 11:32 来自北京 引用
0

千分之九

赞同来自:

油还没有收到呢
2025-03-12 11:29 来自重庆 引用
0

肥铛

赞同来自:

@小富即安吧
果然涨起来了,我前天抄底了500股,昨天就大涨了,踩上点了
你去看看他的老王减持公告 这么大量涨起来可不是为了几张电影票
2025-03-12 11:04 来自北京 引用
0

小富即安吧

赞同来自:

@麦田里的
前面放过量再跌下来,万达电影马上进入超跌区间,可以运作500股了。
果然涨起来了,我前天抄底了500股,昨天就大涨了,踩上点了
2025-03-12 09:15 来自辽宁 引用
0

llj0708

赞同来自:

凯撒旅游
2025-03-05 17:33 来自湖南 引用
0

llj0708

赞同来自:

@t2310178
万达是每年4月底潜伏嘛?
一般为股东大会日,
2025-03-01 13:16 来自湖南 引用
0

t2310178

赞同来自:

@麦田里的
前面放过量再跌下来,万达电影马上进入超跌区间,可以运作500股了。
万达是每年4月底潜伏嘛?
2025-03-01 11:09 来自上海 引用
0

百草枯

赞同来自:

@麦田里的
前面放过量再跌下来,万达电影马上进入超跌区间,可以运作500股了。
比起其他的1股购,似乎性价比很低…
2025-02-28 13:47 来自河北 引用
2

麦田里的

赞同来自: QinRoc llj0708

前面放过量再跌下来,万达电影马上进入超跌区间,可以运作500股了。
2025-02-28 11:34 来自江苏 引用
2

llj0708

赞同来自: 麦田里的 大魏忠臣毌丘俭

华大基因
2025-02-07 11:02 来自湖南 引用
2

llj0708

赞同来自: 胖子马 麦田里的

祥源文旅
2025-01-19 16:34 来自湖南 引用
1

麦田里的

赞同来自: llj0708

祥源文旅,登记在12-31的股东,部分产品祥源茶优惠券。不知道是什么东西
2025-01-17 18:19 来自江苏 引用
4

dvd8878 - 只会抄作业

赞同来自: potti 麦田里的 默默的狩猎者 llj0708

蓝帆的不错 圆通快递收到了
2025-01-12 18:57 来自广东 引用
1

llj0708

赞同来自: 胖子马

清库存效果显著,股价也翻倍了,
2025-01-07 22:21 来自湖南 引用
1

大道之行也 - 晓债主,小赌怡情!

赞同来自: 麦田里的

@不期待黑天鹅
这个还有持股要求啊,15000股
业绩这么烂,还看不上小散户
2025-01-07 11:39 来自内蒙古 引用
0

大道之行也 - 晓债主,小赌怡情!

赞同来自:

@不期待黑天鹅
这个还有持股要求啊,15000股
看不上小散户
2025-01-07 11:37 来自内蒙古 引用
0

不期待黑天鹅

赞同来自:

这个还有持股要求啊,15000股
2025-01-07 11:15 来自广东 引用
0

nnnnssss

赞同来自:

评论区里的各位,我羡慕了
2025-01-07 10:59 来自贵州 引用
0

joike

赞同来自:

@llj0708
得利斯
太不智慧了,每次都是发历史持仓的,还不如发这几天持仓的,说不定还能拉一波行情。
2025-01-07 10:51 来自上海 引用
1

llj0708

赞同来自: 麦田里的

得利斯
2025-01-07 10:20 来自湖南 引用
0

t2310178

赞同来自:

@fjlyxhq
发货有短信通知吗?我还没有收到,都不知道有没有发货了
当初认证成功后,收到一条短信说10-15工作日发出,我有关注德邦快递的公众号,所以第一时间知道快递进度,不过不确定是不是都是德邦发的全国各地,要不你用登记认证股东权益的手机号,去绑定下德邦试试。
2025-01-02 13:30 来自上海 引用
0

fjlyxhq

赞同来自:

@t2310178
汇嘉的油到啦,大盘今天尽管大跌,心里还是暖暖的
发货有短信通知吗?我还没有收到,都不知道有没有发货了
2025-01-02 11:36 来自福建 引用
4

t2310178

赞同来自: Lee97 麦田里的 llj0708 lt3315

汇嘉的油到啦,大盘今天尽管大跌,心里还是暖暖的
2025-01-02 11:23 来自上海 引用
1

麦田里的

赞同来自: nkfish

这个酒好啊,70度喝着还没有杂曲的味道,我问他们哪能下单。说这款只有京东5升一瓶卖两万九千八,合着刚才喝的这100ml值596
2024-12-31 19:06 来自江苏 引用
2

llj0708

赞同来自: 麦田里的 nkfish

金字火腿
2024-12-31 12:34 来自湖南 引用
0

花园小琴 - 小红花助手

赞同来自:

@chivesreaper
发给同事喝了,哈哈哈哈哈哈
牛,让同事欢喜试毒
2024-12-25 14:10 来自湖北 引用
0

heheqiaoqiao

赞同来自:

@rnll
你应该看现任沃尔玛中国一把手朱晓静(时任恒天然中国一把手)对bym的评价及操作。
问下主要是什么?别是奶粉出问题了?
2024-12-25 10:54 来自山东 引用
0

钮钴禄茜央娜迪 - 用今天的勤奋打败昨天的自己

赞同来自:

@rnll
你应该看现任沃尔玛中国一把手朱晓静(时任恒天然中国一把手)对bym的评价及操作。
看了看她的评价主要是针对公司经营层面的,这家公司的奶粉没啥问题吧?
2024-12-25 10:42 来自北京 引用
0

rnll

赞同来自:

@heaven32006
这公司怎么了
你应该看现任沃尔玛中国一把手朱晓静(时任恒天然中国一把手)对bym的评价及操作。
2024-12-25 09:24 来自广东 引用
0

吃饭要紧

赞同来自:

贝因美送的是什么东西?
2024-12-25 09:09 来自移动 引用
0

heaven32006

赞同来自:

@rnll
这公司应该直接倒闭
这公司怎么了
2024-12-25 09:04 来自上海 引用
0

麦田里的

赞同来自:

@春天的雪人
东西已经收到 包装盒不错 酒缩水了
是的,酒是100ml的。
2024-12-25 08:45 来自江苏 引用
1

春天的雪人

赞同来自: 麦田里的

@大道之行也
东西已经收到 包装盒不错 酒缩水了
2024-12-24 22:10 来自天津 引用
0

rnll

赞同来自:

@llj0708
贝因美
这公司应该直接倒闭
2024-12-24 19:49 来自广东 引用
2

llj0708

赞同来自: 麦田里的 大道之行也

贝因美
2024-12-24 17:34 来自湖南 引用
0

shaolinzh - 谨小慎微 却遇“破清公募债”“中行负油价”

赞同来自:

趁低买100,接下来高一点-99
2024-12-23 16:39 来自上海 引用
0

麦田里的

赞同来自:

@不期待黑天鹅
听说是抽奖的,比例有多高?大家有没有没抽到的?
基本上都抽到了上午十点开始的,有点卡等一会就出来了。
2024-12-23 13:58 来自江苏 引用
0

大道之行也 - 晓债主,小赌怡情!

赞同来自:

2024-12-23 13:33 来自天津 引用

要回复问题请先登录注册

发起人

问题状态

  • 最新活动: 2025-12-17 22:45
  • 浏览: 193368
  • 关注: 426