0
融创中国(01918) 总计160亿元的境内债整体展期成功,将有效缓解未来3至4年的流动性压力】
据悉,此次境内债券整体展期共涉及10笔存续的公司债券及供应链ABS,加权平均展期期限3.51年。同时,融创还以广州文旅城、重庆江北嘴A-ONE、温州翡翠海岸城等多处资产作为展期偿付保障,并创新设计了现金支付+小额兑付的机制
据悉,此次境内债券整体展期共涉及10笔存续的公司债券及供应链ABS,加权平均展期期限3.51年。同时,融创还以广州文旅城、重庆江北嘴A-ONE、温州翡翠海岸城等多处资产作为展期偿付保障,并创新设计了现金支付+小额兑付的机制
0
华夏幸福:拟向华润置地转让下属公司合计124亿元股权及债权
华夏幸福公告,全资子公司拟向华润置地控股有限公司转让其持有的下属公司华御江(武汉)房地产开发有限公司100%股权、华御汉(武汉)房地产开发有限公司100%股权、华御元(南京)房地产开发有限公司60%股权、华御城(深圳)物业管理有限公司100%股权,以及对前述标的股权公司的1,423,339.50万元往来债权,其中标的股权转让价款为4元,标的债权转让价款为12,399,999,996元,以上合计金额为124亿元,本次交易回笼资金将主要用于偿付公司及下属公司金融债务。
华夏幸福公告,全资子公司拟向华润置地控股有限公司转让其持有的下属公司华御江(武汉)房地产开发有限公司100%股权、华御汉(武汉)房地产开发有限公司100%股权、华御元(南京)房地产开发有限公司60%股权、华御城(深圳)物业管理有限公司100%股权,以及对前述标的股权公司的1,423,339.50万元往来债权,其中标的股权转让价款为4元,标的债权转让价款为12,399,999,996元,以上合计金额为124亿元,本次交易回笼资金将主要用于偿付公司及下属公司金融债务。
0
顺便搬运一下,H是什么意思:
关于为上市期间特定债券提供转让结算服务有关事项的通知 | 上海证券交易所
http://www.sse.com.cn/lawandrules/sselawsrules/bond/trading/c/c_20210128_5312043.shtml
深圳证券交易所 中国证券登记结算有限责任公司关于完善为挂牌期间特定债券提供转让结算服务有关事项的通知
http://www.szse.cn/lawrules/rule/bond/bonds/trade/t20220422_592539.html
关于为上市期间特定债券提供转让结算服务有关事项的通知 | 上海证券交易所
http://www.sse.com.cn/lawandrules/sselawsrules/bond/trading/c/c_20210128_5312043.shtml
深圳证券交易所 中国证券登记结算有限责任公司关于完善为挂牌期间特定债券提供转让结算服务有关事项的通知
http://www.szse.cn/lawrules/rule/bond/bonds/trade/t20220422_592539.html
1
赞同来自: deerman
- 2022-11-03关于召开深圳市龙光控股有限公司2019年公开发行公司债券(面向合格投资者)(第一期)2022年第一次债券持有人会议的通知.pdf
- 2022-11-11深圳市龙光控股有限公司关于“H龙控04”2022年第一次债券持有人会议的补充说明.pdf
- 2022-11-18深圳市龙光控股有限公司关于“H龙控04”2022年第一次债券持有人会议决议的公告.pdf
- 2022-11-22关于召开深圳市龙光控股有限公司2019年公开发行公司债券(面向合格投资者)(第一期)2022年第二次债券持有人会议的通知.pdf
- 2022-11-22深圳市龙光控股有限公司关于“H龙控04”2022年第二次债券持有人会议的补充说明.pdf
- 2022-12-05深圳市龙光控股有限公司关于“H龙控04”2022年第二次债券持有人会议决议的公告.pdf
- 2022-12-09深圳市龙光控股有限公司2019年公开发行公司债券(面向合格投资者)(第一期)2022年付息公告.pdf
0
lonn67
- 不动如山
@东方龙2014
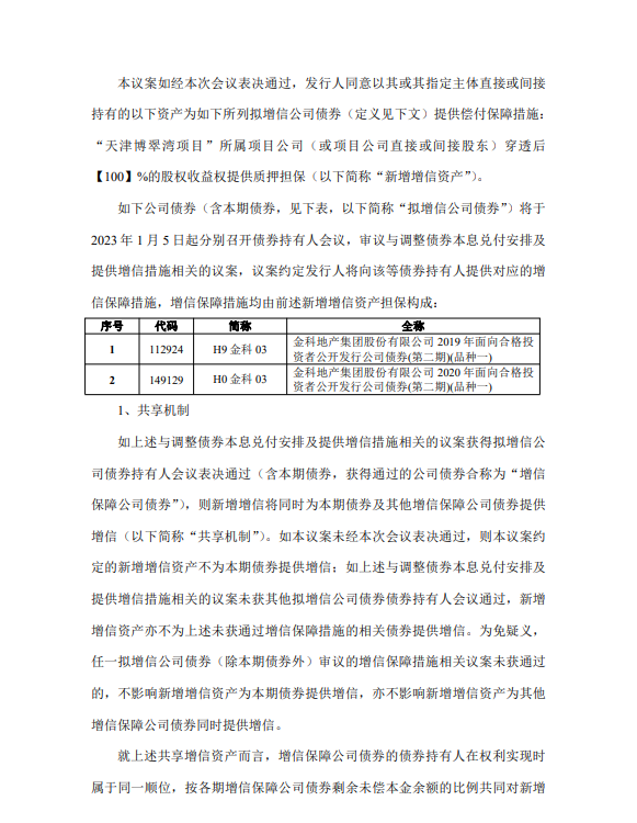
3、小额兑付安排(向债权登记日登记在册的每个持有本期债券的证券账户
分两次合计兑付不超过 500 张(含)债券本息)
如本议案获得本次债券持有人会议通过,对于截至债权登记日登记在册的
14
每个持有本期债券的证券账户,发行人承诺将于 2023年 3月 31日向前述每个证
券账户兑付持有本期债券张数的 40%且不超过 200 张,于 2023 年 9 月 30 日向前
述每个证券账户兑付持有本期债券张数的 60%且不超过 300张(2023年 3月 31日
及 2023 年 9 月 30 日合称“小额兑付日”)。兑付张数最小单位为 1 手(10 张),如
存在尾数不满 1 手的情况,则采用舍尾取整的方式计算。
为免疑义,如前述证券账户在债权登记日持有的债券张数不足 500 张(含),
则发行人于 2023年 3月 31日向该等证券账户兑付持有的本期债券张数的 40%,
并于 2023年 9月 30日向该等证券账户兑付债权登记日该等证券账户持有的本期
债券张数的剩余全部债券(按照该等证券账户在小额兑付日拟兑付的本期债券
合计张数与债权登记日证券账户持有本期债券张数孰低的规则进行兑付)。如前
述证券账户在债权登记日持有的债券张数超过 500 张(不含),则发行人于 2023
年 3 月 31 日向该等证券账户兑付 200 张,并于 2023 年 9 月 30 日向该等证券账
户兑付 300 张(以下简称“计划兑付张数”)。如证券账户在小额兑付日实际持有
本期债券的张数小于该证券账户在债权登记日按小额兑付安排计划兑付张数的,
则按该证券账户在该小额兑付日实际持有的张数兑付;如证券账户在小额兑付
日实际持有本期债券的张数大于该证券账户在债权登记日按小额兑付安排计划
兑付张数的,则按该证券账户在债权登记日按小额兑付安排的计划兑付张数兑
付。发行人于小额兑付日兑付每张债券时,每张债券的本金偿付基数为每张债
券面值,每次兑付利随本清。每个小额兑付日前根据兑付流程需要进行停牌(停
牌时间以后续公告为准)。如截至债权登记日登记在册的某个持有本期债券的证
券账户在小额兑付日涉及司法冻结、质押等登记结算机构无法注销债券的情形,
该等证券账户不适用前述小额兑付安排,相应债券不进行注销,该等债券未偿
本息按照本议案其他约定进行兑付。
上述现金支付安排及小额兑付安排合计向每个持有本期债券的证券账户支
付张数不超过其在债权登记日持有张数的 100%。
建议用新版网站(操作一样)看下面的条文,小于等于500张的将于20230331和20230930还完。和202204月的展期计划差不多。对小额投资者似乎还能接受。
首页 - 投资者一网通办门户
https://one.sse.com.cn/investor/#/
3、小额兑付安排(向债权登记日登记在册的每个持有本期债券的证券账户
分两次合计兑付不超过 500 张(含)债券本息)
如本议案获得本次债券持有人会议通过,对于截至债权登记日登记在册的
14
每个持有本期债券的证券账户,发行人承诺将于 2023年 3月 31日向前述每个证
券账户兑付持有本期债券张数的 40%且不超过 200 张,于 2023 年 9 月 30 日向前
述每个证券账户兑付持有本期债券张数的 60%且不超过 300张(2023年 3月 31日
及 2023 年 9 月 30 日合称“小额兑付日”)。兑付张数最小单位为 1 手(10 张),如
存在尾数不满 1 手的情况,则采用舍尾取整的方式计算。
为免疑义,如前述证券账户在债权登记日持有的债券张数不足 500 张(含),
则发行人于 2023年 3月 31日向该等证券账户兑付持有的本期债券张数的 40%,
并于 2023年 9月 30日向该等证券账户兑付债权登记日该等证券账户持有的本期
债券张数的剩余全部债券(按照该等证券账户在小额兑付日拟兑付的本期债券
合计张数与债权登记日证券账户持有本期债券张数孰低的规则进行兑付)。如前
述证券账户在债权登记日持有的债券张数超过 500 张(不含),则发行人于 2023
年 3 月 31 日向该等证券账户兑付 200 张,并于 2023 年 9 月 30 日向该等证券账
户兑付 300 张(以下简称“计划兑付张数”)。如证券账户在小额兑付日实际持有
本期债券的张数小于该证券账户在债权登记日按小额兑付安排计划兑付张数的,
则按该证券账户在该小额兑付日实际持有的张数兑付;如证券账户在小额兑付
日实际持有本期债券的张数大于该证券账户在债权登记日按小额兑付安排计划
兑付张数的,则按该证券账户在债权登记日按小额兑付安排的计划兑付张数兑
付。发行人于小额兑付日兑付每张债券时,每张债券的本金偿付基数为每张债
券面值,每次兑付利随本清。每个小额兑付日前根据兑付流程需要进行停牌(停
牌时间以后续公告为准)。如截至债权登记日登记在册的某个持有本期债券的证
券账户在小额兑付日涉及司法冻结、质押等登记结算机构无法注销债券的情形,
该等证券账户不适用前述小额兑付安排,相应债券不进行注销,该等债券未偿
本息按照本议案其他约定进行兑付。
上述现金支付安排及小额兑付安排合计向每个持有本期债券的证券账户支
付张数不超过其在债权登记日持有张数的 100%。
1
赞同来自: 割总
@割总
首页 - 投资者一网通办门户
https://one.sse.com.cn/investor/#/
先通过上交所如下网址注册,然后在下面绑定你的沪A股东卡。建议用新版网站(操作一样)
http://my.sse.com.cn/uc/view/bond_smz.shtml
然后点击登陆后的首页右下角“私募信息披露”,然后点击“债券持有者公告”,然后在上面输入代码查询,就可以查到你持有的融创债的持有人会议通知,点开后里面有投票流程和要准备的资料。
注意:只有绑定股东卡后才能查询债券公告。
融创债投票时间为2022年12月6日...
首页 - 投资者一网通办门户
https://one.sse.com.cn/investor/#/
0
@lyp_xjtu
http://my.sse.com.cn/uc/view/bond_smz.shtml
然后点击登陆后的首页右下角“私募信息披露”,然后点击“债券持有者公告”,然后在上面输入代码查询,就可以查到你持有的融创债的持有人会议通知,点开后里面有投票流程和要准备的资料。
注意:只有绑定股东卡后才能查询债券公告。
融创债投票时间为2022年12月6日9:00至2022年12月9日22:00
怎么投票?先通过上交所如下网址注册,然后在下面绑定你的沪A股东卡。
http://my.sse.com.cn/uc/view/bond_smz.shtml
然后点击登陆后的首页右下角“私募信息披露”,然后点击“债券持有者公告”,然后在上面输入代码查询,就可以查到你持有的融创债的持有人会议通知,点开后里面有投票流程和要准备的资料。
注意:只有绑定股东卡后才能查询债券公告。
融创债投票时间为2022年12月6日9:00至2022年12月9日22:00
0
PR融创01请大家都抽时间投票,以目前融创的体量1500亿的销售,明年分两次才拿出8亿不到出来展三年,这种真的是超烂的方案。这种方案过了,后面其它的公司全部学它这样,付个五万块展个三五年,完全没有收益率了,而且越后面风险越大。
Edge
Chrome
Firefox













京公网安备 11010802031449号