基金公司官网有公告,不过这个变动太随意了,至少要提前一个交易日说明,而且要大范围告知那种才行
赎回人多必然还要大跌,只有开放申购才会回升。还记得之前开放申购500元,白银马上大涨,赶紧改回到100元。现在暂停申购了,没人买入了,只有赎回的 怎么涨?是啊,放开赎回居然不放开申购,没有源头活水,最后肯定被整成臭水坑。
只要放开申购,哪怕只放开100-500元/身份证,采用美帝期货基准价,巨大的溢价,哪怕那溢价并没有打开跌停,也会有很多人申购套利的(这就是源头活水),至于套利者最后是套利还是被套那是后话也与基金无关,但提供的活水,或缓解基金赎回导致的期货继续下跌*的死循环。
虽然我没有白银基金,但我还是想知道,像这种情况,投资者当天看不到基金估值,基金公司也没有提前公告按公允价值来算,投资者误以为还是按正常结算从而做出错误决定,最后谁来买单呢?投资者该不该有知情权?或者说基金公司在明知道有许多小白投资者持有这个基金,该不该为投资者普及下期货基金投资风险,还有如何进行净值估算(按沪银当日结算均价,很多小白根本不知道),还有极端情况下的公允价值如何判定,这次事件让我又想起...这个问题很难。
一方面,赎回的就是那些想利用规则获益的人,基金公司的做法保护了不知情小白。
另一方面,没有规则也不行,所以要制定规则。
但社会主义,往往侧重于前者。所以规则要制定,但可以随时改规则。
赞同来自: 满城风
赞同来自: haitun2011
万一3号没跌到15%或者外盘涨了ag没跟涨 中间那么大的差价怎么办赎回人多必然还要大跌,只有开放申购才会回升。
明天再发个公告取消跟随外盘涨跌幅重新用ag计算净值吗
逗人玩呢
还记得之前开放申购500元,白银马上大涨,赶紧改回到100元。
现在暂停申购了,没人买入了,只有赎回的 怎么涨?
zoetina52
- 以前什么都不懂,日子过得好好的。后来我学习了些理财知识,家里的钱越理越少。
赞同来自: J821171789 、a123 、stylexf
今天净值跌了31.5%果然是按照公允价值估值了要不然相对于今天赎回的,不赎回的持有人吃亏了万一3号没跌到15%或者外盘涨了ag没跟涨 中间那么大的差价怎么办
明天再发个公告取消跟随外盘涨跌幅重新用ag计算净值吗
逗人玩呢
赞同来自: luyi1 、白金牛 、happysam2018 、neverfailor 、zoetina52 、更多 »
赞同来自: gaokui16816888 、流沙少帅
无知了上期发〔2026〕49号
为啥沪银跌停是17%?
还以为10%
各有关单位:
经研究决定,自2026年2月3日(星期二)收盘结算时起,涨跌停板幅度和交易保证金比例调整如下:
白银期货AG2605、AG2606、AG2607、AG2608、AG2609、AG2610、AG2611、AG2612、AG2701合约的涨跌停板幅度调整为17%,套保持仓交易保证金比例调整为18%,一般持仓交易保证金比例调整为19%。
如遇《上海期货交易所风险控制管理办法》第十三条规定情况,则在上述涨跌停板幅度、交易保证金比例基础上调整。
关于涨跌停板和交易保证金的其他事项按《上海期货交易所风险控制管理办法》及相关业务规则执行。
特此通知。
附件:相关合约涨跌停板幅度和交易保证金比例调整一览表
上海期货交易所
2026年1月30日
临时调整了。正常是跌幅是 7 9 11
我前晚查看境外白银账户时,账户里最高的时候有11万美金,可今天一觉醒来,仅剩下3万4千美金。被强平了!原来在一月份的金融市场中,最引人瞩目的并非商业航天,也不是AI芯片,而是白银期货那令人瞠目结舌的行情。前天晚上,美国白银期货COMEX白银价格一路飙升至最高点121.785美元每盎司,市场一片沸腾,投资者们沉浸在牛市的狂欢之中。然而,风云突变,到了今天凌晨,最低跌至74美元每盎司,累计从高点暴跌...曾经期货爆仓过的路过……
话说回来,基金这种有客观参考价的,高溢价时候五六个跌停板出不去是不是也不太合理的规则,比如能不能设成超过10%时候以参考净值为跌停板比较合理
赞同来自: 跑路皮皮 、J085886965 、风大侠 、happysam2018 、分分钟狮子王 、 、 、 、更多 »
涨停封住不卖,封不住才卖。喔,原来如此
这是基本常识吧。
我这里的常识是:套利归套利,严守到账第二日就卖,这说是常识,也可以说是纪律
有人的常识,比我这个还更极端,他们的常识是:到账后,第二天开盘前挂跌停卖出
赞同来自: J438680797
刚才我去基金官网查了一下这个基金1月30号的总规模除以上个交易日沪银期货的结算价的合约价值,算出来这个基金持有的期货合约大概4万两千多手不知道算的对不对?商品期货外盘交易23小时没涨跌停限制,国内交易时间只有9个多小时还有涨跌停,基金嘛更没得说了,一维降一维的,当初的负价原油可能很多人已经忘记或者后来者没用听说过呵呵,玩商品最终最受伤的肯定是最低维度的那个。
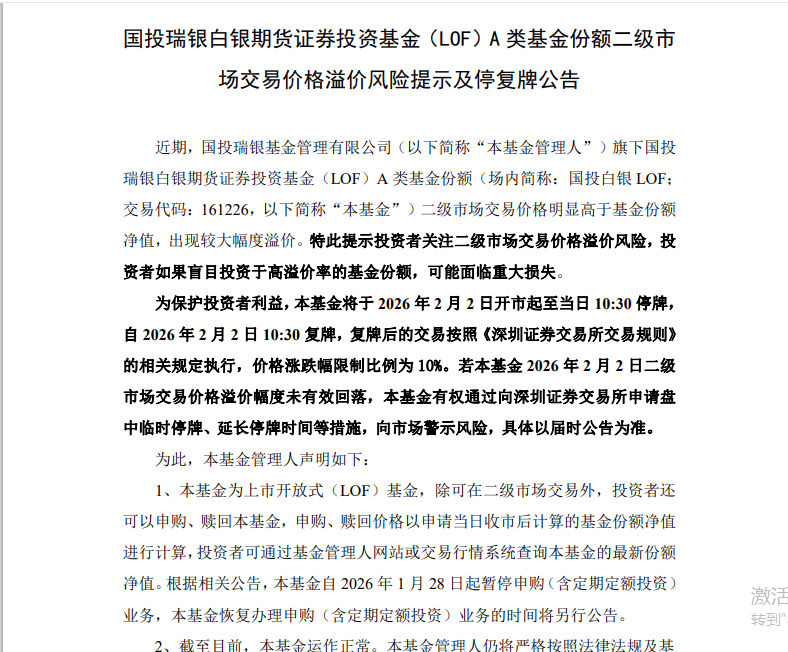
顺便正好看到公告出来了
“为保护投资者利益,本基金将于2026年2月2日开市起至当日10:30停牌,
自2026年2月2日10:30复牌,复牌后的交易按照《深圳证券交易所交易规则》
的相关规定执行,价格涨跌幅限制比例为10%。若本基金2026年...
Edge
Chrome
Firefox







京公网安备 11010802031449号