开年以后主线账户遭遇较大回撤,目前依靠信仰在持股。
本周开始实验一个新的投机思路,运行一周效果良好。
实验资金4万元,目前一周盈利接近5%。
操作思路如下
一、选股:选择未来3-5天内即将发布正式年报的公司,最好是预增的那种。之前一个月内成交量明显放大,然后回调。短期内的整体趋势是向上或者震荡的。换手率一般情况下最好不要低于1,也因个股而异。如果可以的话优先选择创业板。
二、操作手法:
1、先通过同花顺网站跟踪各公司的年报披露时间表,一家一家翻,从严选择一批公司的走势图形。http://data.10jqka.com.cn/financial/yypl/###(网站在此,季报同理)
2、低吸。尽量做到低吸,这样即使被套了,止损的时候亏损不大。
3、卖点:最迟年报前一天收盘前必须全部卖出,无论是盈利还是被套。具体卖点看个人判断,只要是盈利都无所谓。切记,要抛弃完美主义倾向,不要想着卖到最高点,这种操作方法主要靠的是资金周转率,而不是单笔盈利多寡。
4、止损:虽然目前操作了三只股票,均没有出现亏损。但不排除下周可能出现止损的情况。一般设置的止损点是在低吸的情况下-3%,每个人可以根据自身情况调整。
5、预期收益。我个人预期收益不会太高,每只股票只要有赚钱就行。
6、附注:投入资金量不可太大,量力而为,否则会影响止损止盈的心态。
三、逻辑分析
一般年报披露时间大家都知道,这个是确定性的东西。股票里面有很多人,比如长线价值投资者是不会在年报前卖股票的。这就意味着年报前几天卖盘相对会比较少。我们找那种在年报前一个月内放量的股票,意味着有一些新增资金进场。这就形成了一种局面:卖盘相对少,买盘比以前多。所以股票相对来说在年报前上涨的概率就高了。
四、优缺点
1、比较累,既要找股看图,又需要盯盘。工作量比较大。
2、业绩空窗期这部分资金可能需要再找一套方法去套利。
3、效率高,适合喜欢短线买卖的投资者。迅速买完卖完,循环反复。
附图:
树梢星 - 久客他乡染杂尘,归来已是等闲身。等闲明月今犹昔,明月何曾识故人。
赞同来自: 浪花1990
漫步者今天或者下周一应该会卖掉。
佳禾今天再一次来到19的压力位,本身仓位并不重,暂时也不打算卖。有可能会坐过山车,回调深了我再加仓。
仲景的走势真是很糟糕,每天开盘十分钟冲高两三个点,然后一天都在泄。从市场资金的情绪来说,食品消费并不是市场的热点,作为防守板块来说,可能只能随波逐流。
昨晚在仲景的直播间买了点他们的调味酱。
最近创业项目有了比较好的进展,需求已经明确,客户资金也搞定了,稳步推进中。整个项目不大,利润率还可以。
希望一切顺利。
树梢星 - 久客他乡染杂尘,归来已是等闲身。等闲明月今犹昔,明月何曾识故人。
依旧看好消费,重仓消费,暂时不考虑卖出做差价,远远没到预期值。
树梢星 - 久客他乡染杂尘,归来已是等闲身。等闲明月今犹昔,明月何曾识故人。
赞同来自: 麦田豆豆 、浪花1990 、Addivon 、青火 、hzmhzmhzm 、 、更多 »
仲景食品也是今年比较看好的一家公司,做调味酱料,在A股,只要是专注于做吃的东西,不多元化经营的公司中长期来看,走势都非常好。目前才不到40亿的市值,8个亿左右的营收,按照正常估值是低了点。
买这两家公司的股票来来回回好几次,基本没给我亏过钱。
树梢星 - 久客他乡染杂尘,归来已是等闲身。等闲明月今犹昔,明月何曾识故人。
继续持有佳禾智能和仲景食品,看多消费品全年震荡上行。
树梢星 - 久客他乡染杂尘,归来已是等闲身。等闲明月今犹昔,明月何曾识故人。
赞同来自: 好奇心135
几只小仓位股票操作有得有失,有像易天股份这种做得好的,也有像英诺激光这种做的差的。英诺还没卖,浅套,下周一看情况砍仓走人。易天股份高点已经全部出掉。
三月刚开始,不着急。
下午小仓位买了两只股票做套利:金力永磁和大族激光。本周没有找到可以重仓的股票,拿着现金等下周的机会。
看看数字经济下周会不会死灰复燃。今天浪潮和汉王被干倒,导致今天整个板块没有办法参与,初步预计下周一开板,到时候看情况有没有低吸的机会点,即使有,估计也是小仓位参与一下。
树梢星 - 久客他乡染杂尘,归来已是等闲身。等闲明月今犹昔,明月何曾识故人。
老哥选了哪个,我在360里面,满仓满融。。前面留言有说,这个标的还没做完,少说为妙。上了点仓位,需要低调处理。
如果360收益还不错,有没有考虑卸掉一些杠杆?股市说不清楚的,今年我比较注重风险管控和回撤控制,收益率没有放在第一位,顺其自然。
树梢星 - 久客他乡染杂尘,归来已是等闲身。等闲明月今犹昔,明月何曾识故人。
赞同来自: 阿宽20211019 、你猜再猜 、华轩 、散户救星 、春暖花开再开 、 、更多 »
强势的极致就是涨停板和跌停板,但是涨停板和跌停板反而容错空间小,物极必反。
从性格的角度来说,我比较喜欢买入强势上涨股票的阴线状态。买完之后要敢于预判模拟出后面一两日的k线形态,符合预期则可以选择持有或者做t,不符合预期一定要走,否则就容易套住,套住不可怕,影响心态很可怕。
一般而言,短线别重仓,得留出后手。但也不是绝对。每个人都有自己的直觉和盘感,如果波段的感觉来了,可以适当冒风险加大仓位。但如何加大仓位也是有讲究的,从我个人角度来说,最好不要一次性allin,通过做t的方法加仓也是一种比较折中的方式。
不重仓单吊还有一个好处就是资金可以滚动操作,灵活机动,以平滑收益曲线。
很多人不主张频繁操作,一方面觉得纯粹给券商打工,另一方面觉得做的次数多,错误概率越高。以上看法不能说完全没有道理,但也不尽然。我看过一些高手,我发现他们的胜率其实不高,能保持在50%的胜率其实已经算很高的的了。只是他们在犯错的时候尽量地降低犯错带来的损失,而在看对的时候尽量提高收益,这样综合下来,收益反而还不错。
我这个月胜率其实挺高的,大概59%左右,清仓大概20次。我看了下曲线,当日回撤幅度最大应该不到2%,符合预期,但并没有做的很好。主要是一些细节没有处理好。不过这个月的运气比一月份好很多。
树梢星 - 久客他乡染杂尘,归来已是等闲身。等闲明月今犹昔,明月何曾识故人。
没时间看盘,导致细节没有处理好,但是不影响大局。二月份完美收官。
数字经济这个板块按照我的理解,现在的政策力度,可以炒一波大反弹,应该不会两天就歇菜。
也许三月份的主要收益要来自这个方向。边打边看吧。
树梢星 - 久客他乡染杂尘,归来已是等闲身。等闲明月今犹昔,明月何曾识故人。
肯定是信创 人工智能 数据安全这几个如果反弹,大概率是这些板块吧。数字经济相关的应该能超过指数。
剩下要考虑的就是仓位问题,做一两天的反弹,上多少仓位,后天能安全出来吗?要不要留一手?还是短打快跑战术。
我个人倾向于看开盘几个潜在标的的走势再定。
树梢星 - 久客他乡染杂尘,归来已是等闲身。等闲明月今犹昔,明月何曾识故人。
上周五的预感非常准,今天变压器板块大涨,不过随着今天三变科技从涨停到-3%,这个游戏应该离谢幕不远了。如果上午江苏华辰封板封住了,大概率可以接棒三变科技,可惜没有如果。
尾盘买了一点点锐捷网络,如果明天chatgpt稍微反弹我也出掉。即使亏了也没多少。
两会前估计没行情,按照计划还是只能轻仓博一些短线收益。
树梢星 - 久客他乡染杂尘,归来已是等闲身。等闲明月今犹昔,明月何曾识故人。
赞同来自: 丢失的十年 、csfires 、可可真真 、老实的很 、Loadstarr 、 、 、 、 、 、 、 、 、 、 、 、更多 »
今年从心态和手法上进行了很大的改进,整体看来有点步入正轨的意思,加上一月份的收益,整体收益率比较满意,今年应该会有个好收成,至少收复去年失地问题不大吧。
目前的仓位比较轻,玩的都是是短线博弈,平均持股不超过三天。
今年的创业主要方向是电力系统的科技类和数字化类项目,目前第一个项目是参与国网的一些北斗项目,找的也是国内比较有名的企业一起合作。
创业团队的草台班子已经搭好了,技术负责人,股东,相关供应链都已参与进来。我主要负责市场和公司的方向,毕竟是我牵的头。一些朋友相信我愿意投入精力帮助我,真的很感激。
树梢星 - 久客他乡染杂尘,归来已是等闲身。等闲明月今犹昔,明月何曾识故人。
赞同来自: 散户救星 、Mendel 、剑水 、青菜chong
我一直认为,底部多利空。那些所谓的砍单,所谓的库存高企,所谓的原材料涨价的信息都是噪音。没有这些负面因素,半导体也不至于跌这么惨。甚至连这波反弹巨大部分产业链上的企业都没怎么参与。
当然,建议投资者还是尽量参与一些有前途的企业,这个前途既可以盈利能力,也可以是高技术核心,有前景(盈利能力未必强)。其实从江丰电子就能看得出来,股价走的很好,估值一直很高。甚至连阿石创都走的不错(技术上和江丰差距还是很大的,我做过几个月阿石创的销售总监)
所以,从目前的机构来看,我比较看好材料和设备这些卖铲子的公司。
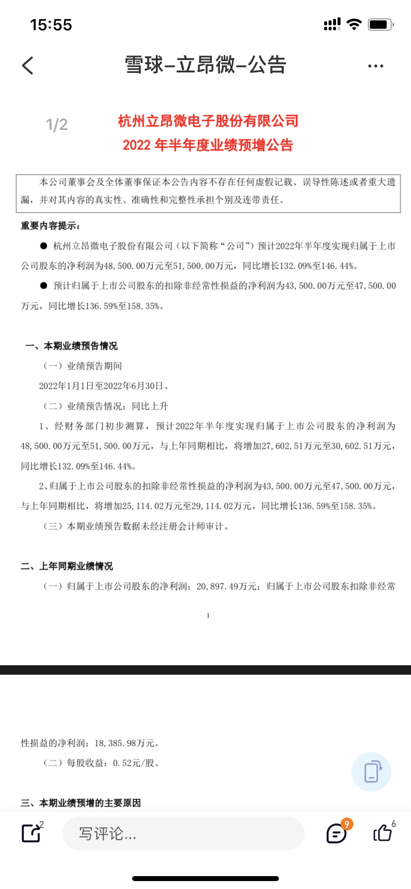
立昂微也是做材料的。希望能如愿。
树梢星 - 久客他乡染杂尘,归来已是等闲身。等闲明月今犹昔,明月何曾识故人。
所有的半导体材料必须经过进口,稀土、天然砂等。制造半导体必须要用到硅,硅是来自于二氧化硅的分解才能得到,二氧化硅就是来自于纯度很高的天然砂
难怪今天炒半导体芯片。
树梢星 - 久客他乡染杂尘,归来已是等闲身。等闲明月今犹昔,明月何曾识故人。
树梢星 - 久客他乡染杂尘,归来已是等闲身。等闲明月今犹昔,明月何曾识故人。
赞同来自: 风吹麦陇 、sdu2011 、skyblue777 、攒钱之后买点啥
如果底部是个尖,那么顶部大概率是一个区域,资金重新洗牌。更何况,我没觉得大盘今年在这里就见顶了。
不过现在选股和持股的难度确实太大了,最终决定收益的还是重仓所选的股票走势。
短线选手比较舒服,能搞就搞一下,不能搞就撤了。
我目前很难受,不是搞短线的。自我洗脑一下,顶住压力。
树梢星 - 久客他乡染杂尘,归来已是等闲身。等闲明月今犹昔,明月何曾识故人。
今天立昂微正式进入两融标的,两融助涨助跌。所幸现在还在上升趋势中。。。应该是助涨概率高一些。
树梢星 - 久客他乡染杂尘,归来已是等闲身。等闲明月今犹昔,明月何曾识故人。
心在痛。我赞同题主的意见64.00的成本买了半仓立昂微,另外的半仓买了个别的。结果另外的股票的亏损额完全的把我立昂微的利润吃完了。同一天建仓,虽然立昂微赚了3块每股了,但是总利润是一分没赚,头疼。有输有赢很正常,我也经常发生这个情况。赶紧调整一下,让正确继续加大,让错误赶紧停止。
树梢星 - 久客他乡染杂尘,归来已是等闲身。等闲明月今犹昔,明月何曾识故人。
赞同来自: 饺子仔仔 、horizon668 、画眉 、jiangyou622
树梢星 - 久客他乡染杂尘,归来已是等闲身。等闲明月今犹昔,明月何曾识故人。
汽车感觉不行了,不知道下一个主流板块会是啥主要还是这些主流板块,但是不能买高位的。有一些次新股的主流板块可以试试,生物医药、光伏、新能源车之类的次新。
树梢星 - 久客他乡染杂尘,归来已是等闲身。等闲明月今犹昔,明月何曾识故人。
老哥,大家都说牛市来了。。现在有点迷茫,手里的特高压好久没涨了,按理说也是新能源相关,考虑要不要换到芯片来牛市肯定来了。应该持续到八月底半年报开出来前没问题。特高压要看看是什么标的,就算是芯片也不是所有标的都涨的好。芯片还是可以考虑的,现在位置我个人感觉不算高,我还在里面。
你可以两边都配置。电力板块我今年也是看好的,特高压也属于电力基建吧。你去网上查查特高压今年的建设投入情况怎么样。如果今年是大投入的一年,那选好标的耐心持有即可。耐心很重要,不要羡慕别人涨的好。我前段时间芯片一直没涨,也是苦苦忍受,现在也才刚熬出来一些。
不过最重要的还是要看位置,如果已经涨了一倍以上的,现在真不建议高位继续持有,除非你有特别好的理由和独到的看法。
树梢星 - 久客他乡染杂尘,归来已是等闲身。等闲明月今犹昔,明月何曾识故人。
树梢星 - 久客他乡染杂尘,归来已是等闲身。等闲明月今犹昔,明月何曾识故人。
赞同来自: 画眉 、horizon668
现阶段要做到大跌敢买,大涨敢卖。不用整天担心战争,美股暴跌,疫情这些因素。这些都是扰动。机会来了要克服自己的恐惧,进场做多,贡献自己的微薄之力。等过两天涨起来了,再把筹码送给更需要的人。
自勉。
树梢星 - 久客他乡染杂尘,归来已是等闲身。等闲明月今犹昔,明月何曾识故人。
赞同来自: hzmhzmhzm
还好我广东的那个好兄弟重仓的是立昂微,算是有点安慰。我也跟买了一些,还算不错。前天大跌的时候他家正好发洪水,一天没看盘,在搬东西,否则他还会加仓,也算是运气不好吧。昨天他清了其他股票就等今天立昂微回调,没想到也没等来机会。现在只能保持耐心,等待下一个日线级别的调整。以我的浅薄的看盘经验,但我估计立昂微可能很快会去冲67——就是前几天涨停的那个位置。
我掐指一算明天或者下周一闻泰要突破70平台冲击73。希望如我所愿。
半导体这里应该有一波行情。补涨的。且行且珍惜。
下周考虑调仓买点药类的,这个节奏应该可以。
美股我估计晚上又要大跌,上次也是这个节奏,加息完当天大涨,第二天暴跌。这个剧本估计不会改。因为美股已经步入真正的下跌通道,打开年线季线看,还是挺吓人的,下跌不言底。美股的下跌利好A股。
树梢星 - 久客他乡染杂尘,归来已是等闲身。等闲明月今犹昔,明月何曾识故人。
所幸小账户里面的立昂微今天涨幅还可以。大账户今天表现不及预期。不过做T还可以,弥补了一下遗憾。
树梢星 - 久客他乡染杂尘,归来已是等闲身。等闲明月今犹昔,明月何曾识故人。
树梢星 - 久客他乡染杂尘,归来已是等闲身。等闲明月今犹昔,明月何曾识故人。
赞同来自: jamars 、bigbug 、sunpeak 、画眉 、火星爸爸更多 »
现阶段要抛弃短线套利思维,确立趋势操作。坚定持股,大涨敢减仓,大跌敢加仓。主仓位不动。
方向也非常明确,如果是一轮小型牛市的话,基本上主流板块都会有不小的涨幅。现阶段市场上还没有涨的主流板块我印象中好像只剩下医药相关和半导体芯片。
尤其是半导体昨天还有所谓的利空暴跌。低位出利空当作利好来对待。这个所谓的利空我也说两句,有报告称全球半导体即将出现产能过剩,库存高企,同时伴随上游原材料涨价,半导体行业周期见顶。对于这样的言论,只有一句话:胡说八道,不值一提。
医药相关板块的轮动,和半导体一样,可能也会稍微迟一点。但是都不影响,最终都会到来。
今天放量上冲,尾盘回落是好事,此处可能迎来指数的调整,我判断正好会伴随着板块的轮动,低位的开始补涨,高位的继续调整。
今年的主流方向还是新能源汽车及相关的上下游,尤其是上下游。整车不一定赚钱,但是配套大概率盆满钵满,业绩不会差。
还有就是低估值的金融板块今天集体爆发,小试牛刀。低估值权重还有很大的空间,不过我不参与。
市场给我们的迹象已经告诉我们的非常明显了,这个时候还看空是犯了方向性错误,建议销户退出股市。
我个人现阶段主要还是半导体方向,小市值的中晶科技一直没下手,今天板了,后悔莫及。手里拿着大市值的低位股,近期一直在做t降成本,希望未来几个月能有一波好的收益。
我重点关注的半导体品种有:闻泰科技、中晶科技、立昂微(有减持利空,盘中有大抛单)、新洁能等等。
医药我重点关注泰格医药,也是低位放量。如果要做的话可以尝试低吸,同时树立趋势思维,主仓位不动,额外仓位高抛低吸。
如果以上思路被市场验证了,今年应该有好的收益。
上半年暴跌的时候我一直坚持今年先抑后扬的看法,现在看来,正在逐步验证。此时需要坚定信念,在正确的方向上耐心持股不动摇。
树梢星 - 久客他乡染杂尘,归来已是等闲身。等闲明月今犹昔,明月何曾识故人。
我一直以来有一个困惑:A股的市场只能通过上涨赚钱。所以人心思涨。有没有哪种方法可以不用祈祷上涨,就能够实现获利的呢?或者说每天不用为不涨而焦虑?下跌一样可以赚钱?肯定不少人也这么想过。A股的制度T+1,这里面肯定也有方法。
我目前琢磨的方法主要还是关于做T的,但这个方法不具备普遍性。因为做T其实是一个技术工种,靠的是经验。有一些机构用量化解决,但最终靠的也是人的经验,毕竟算法是需要人去想去写。
我看抖音上陈凯老师的课,短线要想获得一定的经验,普遍需要1000次以上的交易积累。我是普通人,可能需要的还不止1000笔交易。平均一天两笔,需要500个交易日,两年。。。。
树梢星 - 久客他乡染杂尘,归来已是等闲身。等闲明月今犹昔,明月何曾识故人。
老哥不担心后面再来一次回调吗,最近我手上几只普遍反弹了20%,最近都在震荡担心啊。一直在为这个回调做准备。主要是三个方面。1、心理上认为回调必然发生,所以有些利润是要计提 的。2、仓位上稍微控制一下。3、找一些低位股可能会做补涨的,尤其是业绩增长的,这样可能到时候比较抗跌甚至逆势涨。
树梢星 - 久客他乡染杂尘,归来已是等闲身。等闲明月今犹昔,明月何曾识故人。
半导体元器件今天半仓做了个完美的T,高低点抓的相当good,成本降了不少。应该还有5%的上涨空间,到目标位减仓。
小杨同学又被我卖在了低位,很不顺。恒帅错过,贷勒新材错过,整体做的很差。
其他没什么说的了,都在涨,大家都在赚钱,也不需要什么实力。没涨的估计耐心拿着都能补涨,包括医药什么的。低位票还有不少,晚上我也找一找,明天试试错。
有个小建议:已经涨了20%-30%的趋势股的阴线回调要敢于加仓或者买入建仓,看样子回报很好。
树梢星 - 久客他乡染杂尘,归来已是等闲身。等闲明月今犹昔,明月何曾识故人。
另外,这段时间没参与科创板也算是一个失误。现在肯定不参与了。这波反弹只能做到哪儿算哪儿。
预计这周大盘是要回调的,所以周末做计划的时候把本周的任务定位:+2%。没想到一个上午就完成了1.7%。计划不更改了,本周估计收益率不会高,周二开始未必就好过,做好最坏预期。
持仓四只股票,三只次新股,走的都很差,还有一支是绿的。一支老股,今天还是涨的不错。全靠它贡献收益,它的仓位也是最重的,算是不幸中的万幸。
这段时间做的很差的一个表现就是调仓换股,结果被两头挨打。现在感觉不能乱动了,持股待涨,涨多了减减仓。
树梢星 - 久客他乡染杂尘,归来已是等闲身。等闲明月今犹昔,明月何曾识故人。
赞同来自: 闲菜 、饺子仔仔 、听歌不说话 、TuesFool 、Syphurith 、 、 、更多 »
所以现在市场的矛盾出现来:投机派,包括各种私募、柚子目前都看深度回调。但是大板块却在轮动。说明机构在持续用脚投票买买买,只是他们不发声。这是目前市场在这个关键点出现了细微但是重要的变化。
目前我持仓的基本都是次新股、小盘股。但也是分布在电力、汽车零部件、电子元器件上。大的方向不能选错。这次可能存在的深度回调要小心应对。不能带来市值的太多回撤,否则之前白做了。
树梢星 - 久客他乡染杂尘,归来已是等闲身。等闲明月今犹昔,明月何曾识故人。
赞同来自: 看价格冲冲冲 、缓慢投资 、piginthetree 、skyblue777 、好奇心135 、 、更多 »
今晚复盘,股票越来越难选了。没成交降,不反弹的,没有买入欲望;成交活跃的个股又涨幅巨大,也没有买入欲望。只能选一些回踩均线的个股做低吸备选。
如果大盘开启下跌回调段,次新股是一个相对来说安全有弹性的选择。
树梢星 - 久客他乡染杂尘,归来已是等闲身。等闲明月今犹昔,明月何曾识故人。
赞同来自: piginthetree 、证券投资苏瑞昶
本周定了目标,要完成整体收益+3%,截至今天收盘大概只完成了1.6%。剩下明天一天的交易日,从目前的持仓情况来看,不太可能完成任务。
昨天比较大的仓位上了望变电气,成本18.9,今天20卖了。这只贡献了比较多的收益。海姐减仓了。明天肯定清仓。海姐拿了大概四天,收益还不如望变一天的多。股性还是不活跃,依靠我强大的做T能力才取得还可以的收益。以后尽量不在贫瘠的土地上开垦。
反弹到这个位置差不多了,今天留了比较多的现金出来。时间还很长,不着急一朝一夕。
尾盘低吸了一支趋势股,仓位不重,明天看情况再说。
树梢星 - 久客他乡染杂尘,归来已是等闲身。等闲明月今犹昔,明月何曾识故人。
上周五做的比较漂亮的动作是上午高位把海姐清了,然后下午最低点附近不但买回来,还加了一倍的仓位。今天上午趁着低开,在周五的仓位基础上,分别在24.43、24.48、24.50再加大一倍的仓位。截至午间收盘,收益良好。下午大概率会择机把上午加的仓位出掉。
说下对大盘的感受:5月底可能开始出现今年最赚钱的机会。这个在之前就有预期。现在感觉这个剧本问题不大。
指数和很多个股很难大跌,尤其是像4月下旬那样的跌势不会再出现了。这个判断我有信心。可能还会回踩,但是回踩都是进场的机会。
投资者要尽快抓住机会推仓位上去,低吸进场。现在的很多个股开始走趋势了,做的好的话到半年报有机会搞20%-30%左右的收益。
具体到个股,看个人水平和判断了。每个人都不一样。赛道股及相关上下游可能是个方向,不过我不做这个,没有好的买点,另外人多的地方我一般不去,除非是投机搞一下倒是无所谓。
树梢星 - 久客他乡染杂尘,归来已是等闲身。等闲明月今犹昔,明月何曾识故人。
小杨46.43稍微减了点仓位。减的很少,略微遗憾。其他都没动,也没买,没有交易的欲望。
海姐还可以,很顽强。估计今天公司没上班,等后面再跌的时候继续买,其他时间不动。无趋势的情况,只买跌不买涨。
下午的大盘让人失望,走的像套人行情。据说3150过不去,3200绝无希望。还是要做好这个心理准备。下周的日子可能不好过了,只能寄希望于个股独立表现,否则要同步拉跨。
下周是五月最后一周,按照昨天的会议,各地方、各部委政策必须要出来,周末应该陆续就有消息,估计是题材股炒作的日子。
无聊的下午盘。
Edge
Chrome
Firefox






京公网安备 11010802031449号