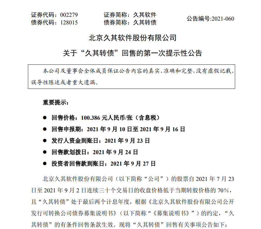
0
明天有人想103卖,就会有人想102、101先卖,然后价格会直接砸到回售价附近,怎么可能还会有103的价格...于是就会出现卖了也减少不了损失的一大批子弹,久其真以为没有子弹?
对投资者而言亏3块钱一张,对久其而言不得不去筹钱,显然是双输的。
可能是最近转债行情太火爆,让久其萌生了侥幸心理,还有10天时间,久其最好祈祷转债行情继续火爆,一旦行情转向,久其可能面临全额赎回的尴尬境地。
对投资者而言亏3块钱一张,对久其而言不得不去筹钱,显然是双输的。
可能是最近转债行情太火爆,让久其萌生了侥幸心理,还有10天时间,久其最好祈祷转债行情继续火爆,一旦行情转向,久其可能面临全额赎回的尴尬境地。
2
这么多人盼着拉正股,那样就没有压力了。
到最后三天,你们这些套利户自己就把价格拉到4.88附近了。公司只要稍微出点力气就够了。
这就叫市场一致性预期。大家都预期会涨的股票往往真的会涨。
久其公司有人埋伏在集思录,肯定能有心得。
到最后三天,你们这些套利户自己就把价格拉到4.88附近了。公司只要稍微出点力气就够了。
这就叫市场一致性预期。大家都预期会涨的股票往往真的会涨。
久其公司有人埋伏在集思录,肯定能有心得。
12
赞同来自: zhouzhwuxi 、低风险价值投资 、宁静致远377 、潜行ex 、szalalwong 、 、 、 、 、 、 、更多 »
因为一直重仓持有久其,今年收益实际上是跑输大部分集友的。心甚恨之,好在成本在100以下,如回售,打算回售一半,不惜以身噬虎,教育一下不讲武德的转债,以儆效尤;另一半持有到期。
Edge
Chrome
Firefox



京公网安备 11010802031449号