马上2025年就开始了。之前短线之路并不平坦,还是回归自己最擅长的挖掘潜伏了。
2025年目标:100%+的收益。
暂定股票池:
科力装备、博威合金、广合科技、安培龙、佳驰科技、托普云农、华阳智能、肯特股份、涛涛车业。。。后续会根据情况更新。
其中托普云农应该只能在一季度操作,也是看缘分,如果没有合适的时机,估计也不操作。
说一下对2025年整体行情的展望:
2025年上半年应该是做投资比较容易的时间段,但是看去年最后一天的走势,开年似乎并不会太好,估计这里要挖个大坑,但应该不至于像2024年的1月份。市场情绪应该会在挖完坑之后慢慢上涨,今年整体各指数新高在我主观判断中是大概率事件,因此仓位会相对比较激进。
板块方向方面主要还是ai相关、机器人相关、汽车零部件、军工及一些零零散散的标的。
25年整体行情我个人认为既会有暴涨,也会有爆跌。但整体向上。
目前的持仓结构方面:
1、科力装备,目前比较合理的仓位配比。科力装备跌破55以下会加仓。我也不知道炒什么,但它毕竟是汽车玻璃总成组件的细分龙头,一般在A股,这种标的值个七八十亿市值,看看后面营收增长情况吧。
2、博威合金,跌停板附近大减仓了,原本是重仓股,可惜最后一天跌停,回撤确实很大。既然都跌停了,那很明显的回调阶段开始了,后面需要陆陆续续买回来一些。择机而动吧。
2、华阳智能也是大跌七个点,已经套了四五个点了。周五加了一小笔,择机再加一点就可以了。这股票是庄股啊,不能买太多。
3、肯特已清仓,有机会再买,没有就先告别了。
4、广合科技是2025年计划重仓操作的标的之一,第一段涨幅已经堆量起来了,现在正在耐心等待回调,大概率会在未来几日大跌加仓买入。基本面还可以的,目前是国内服务器pcb的龙头。一般细分行业龙头我都挺喜欢的。
5、安培龙基本面还可以,目前三大利空,一是减持,二是股性不好,三是估值过高。但是未来三年的业绩增长目前来看问题不大,这轮的机器人炒作涨幅并不夸张,没有过度透支未来的成长性。刚公布的减持公告至少需要1-2个月的时间消化,大概二月底三月初考虑重新建仓。
其他未谈及的标的等待机会吧。
树梢星 - 久客他乡染杂尘,归来已是等闲身。等闲明月今犹昔,明月何曾识故人。
一方面新高之后扑街是他的优良传统。另一方面,已经陆陆续续有人开始在雪球上得瑟了。又是晒图,又是晒收益的。一般这种都没好事。很多人不懂闷声发大财的道理啊,不要在散户集中的地方晒收益,按历史规律,大概率后面的结局都很悲惨。
不过呢,总要回调的,现在回调也算理所应当。我不打算躲避。跌20%准备加仓,120-123的位置。到时候再赌一把。时间估计在7月底8月初。
另外,希望未来两周华宝能发个超预期的半年报预告,稍微涨一下,只要能平衡账户损益,那心理上稍微好受点。
今天又是账户大幅波动的一天,收盘又亏钱了。还是个股普遍大涨的情况下。心理不太好受。
树梢星 - 久客他乡染杂尘,归来已是等闲身。等闲明月今犹昔,明月何曾识故人。
赞同来自: amare32 、凤凰堂 、好奇心135 、乐鱼之乐 、钮钴禄茜央娜迪 、 、 、 、 、 、更多 »
不过总是能发现牛股,佩服,安培龙,恒勃股份,涛涛车业,能不能分享思路呢,星大师比如说恒勃,我跟踪的时候,发现他参股了一家创投基金。去查了挺多资料,我当时预判他后面应该会有收并购的动作。我不知道他这一轮涨起来是不是因为收并购了peek的公司还是自己研发的。我也没去查。反正我自己是没抓住,错过了。也是自己不成熟,经验不足,耐心不够等等缺点导致的吧。
但也没事,我错过的多了,不在乎这三个五个。我知道我有一双慧眼就行了,慢慢再发现,整体上抓几个重仓搞一下就行了。
看公司肯定不能静态看,如果只会看数据,那大概率很难在早期发现好股,我不会做t,如果符合预期,一般都是持股不动。所以需要在早期就发现。不能等大涨起来之后去追。
像涛涛这种,如果我是后面才发现的肯定不参与了。所以我一直说,涛涛现在只有持有的价值,没有买入价值。
树梢星 - 久客他乡染杂尘,归来已是等闲身。等闲明月今犹昔,明月何曾识故人。
赞同来自: kktmf 、乐鱼之乐 、simpisbest 、有耐心的普通人 、钮钴禄茜央娜迪 、 、 、 、 、 、 、更多 »
不过总是能发现牛股,佩服,安培龙,恒勃股份,涛涛车业,能不能分享思路呢,星大师可以交流几点个人看法:1、需要运气。2、我的审美和机构(公募、私募、游资)有相通之处。3、我有一个定理:野百合都有春天,但是很多野百合可能有且只有一次春天。4、看一家公司,老板非常重要。这个需要个人的社会经验。我因为原来工作时干的是销售,所以可能看人比较准。这个是在看A股公司的老板也可以用到的技能。比如,我会查老板的星座,我比较喜欢的星座:白羊、摩羯、天蝎、处女。。。再比如,看老板过往的履历,2018年底我还没怎么炒股的时候有一次查到拓斯达老板原来当兵期间立过两次二等功,后来去深圳,搞销售。创业以后我认为他冲进非常足,业务开拓会很给力,当时他转型做工业机器人手臂。后来股价涨了好几倍。了解老板,可以预判他可能会做一些收并购的动作,或者预判他市场开拓的能力和前景。再再比如,我比较喜欢江浙、深圳、上海、广东等发达地区的公司,因为民间资本比较发达,对于本土上市公司有好处。5、可能需要一些勤奋和努力,查很多资料。6、我把选股圈定在次新股里面,尤其是创业板的次新股(上市三年内最好),这样样本就少了。
树梢星 - 久客他乡染杂尘,归来已是等闲身。等闲明月今犹昔,明月何曾识故人。
赞同来自: franckC
下半年黄石工厂和泰国工厂的产能会释放出来。需求端应该没太大问题。
还有机会,如果跌下来的话。
这股票被玩废了,说实话,看这量价关系。我感觉很不好。我和老领导观点不同,他认为这里可能有主升浪,因此依然重仓持有,且越买越多。
我觉得这里没有主升,震荡下来再看。真的主升之前往往要挖一个大坑。
我等等看这个大坑是否出现。pcb是否还有一年以上的景气度?感觉应该有,到时候再买入了。
但是很不好的一点就是广合和板块的情绪是背离的,节奏不对。这点,我在去年做机器人的时候也遇到过类似的标的,后面的走势也确实不好。但今年炒机器人的时候,那个标的爆发了一把。
树梢星 - 久客他乡染杂尘,归来已是等闲身。等闲明月今犹昔,明月何曾识故人。
赞同来自: 一生水 、franckC 、马后炮拿铁 、xiaomi78 、Fanny06更多 »
因此我大胆猜测:本轮行情上证慢牛至少涨到4550。虽然样本很单一,但是基本代表这个方向。大概率不会错。
至于4550后面是什么样,不知道。理想情况下,大幅回调以后再创新高,走主升浪。为何下这个判断?因为A股有个规律,跌过头,就会涨过头。反者道之动。事物很容易从一个极端走向另一个极端。这一段行情,历史上可对比的应该是96年到2001年(看月线)。
从股市内部来看,除了权重稳稳主升以外,大部分股票结构性行情,尤其是xjb炒作的,涨完,从哪儿来回哪儿去。
需要的条件:1、外部环境稳定不恶化。2、内部经济企稳回升,看ppi、cpi等指标即可。3、一线城市房价稳住回暖。4、微观体感上,就业率提升,企业倒闭率下降。5、等等其他原因。
最后,很多人认为只涨指数,不涨个股的股市是不好的。从我的价值观出发,我持相反观点:在现有经济状况下,恰恰说明了市场的理性。因为低估权重涨起来,比较稳,让人踏实。正常市场就应该是这样。
至于让人诟病的,中国只涨银行(国企代表),美国涨科技。这个没有本质区别。都是筹码而已。披的外衣不同。更不同的投资者和投机者的心,价值观偏好。但市场是冷酷的,不以人的意志为转移。每个人最好要搞清楚:我们是来赚钱的还是来争论对错好坏的?
无论你的资金多大,影响力多大。放在市场里面,也仅仅是沧海一粟。
树梢星 - 久客他乡染杂尘,归来已是等闲身。等闲明月今犹昔,明月何曾识故人。
赞同来自: 乐鱼之乐 、franckC 、萨克拉哈 、songchao1199
树梢星 - 久客他乡染杂尘,归来已是等闲身。等闲明月今犹昔,明月何曾识故人。
赞同来自: 乐鱼之乐 、gaokui16816888 、ldm88 、奇思妙想日记 、一生水 、更多 »
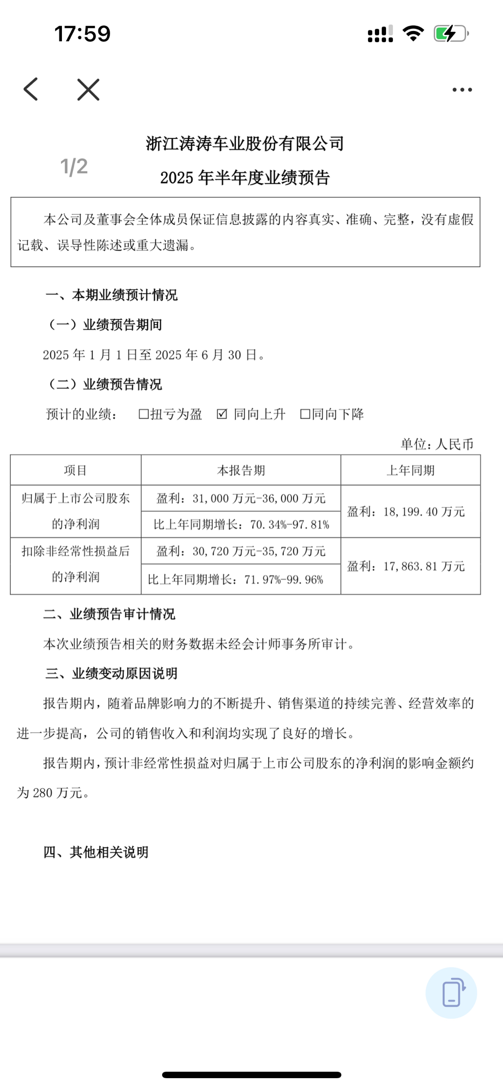
广合不想去赌了,已经到达忍耐极限。等预告出来以后再说吧,怎么算二季度净利润都需要超过2.8个亿,才有上涨空间。
盘中较大仓位买入华宝新能。上午给华宝新能打了个电话,现在是信批敏感期,问不到什么有用信息,连毛利净利的变化都不好披露。就两点:1、目前公司比较忙碌,正在备货欧美的采购季。2、公司管理层对一季度的业绩比较满意。
据说今年锂电价格持续走低,这对公司来说是好事,成本端控的住。
销售端销售费用希望能降一下。单纯从估值的角度来看,现在股价并不便宜。
公司连续几个季度经营指标筑底,拐头迹象主要是净利率有所提升。但远不到21年的高度。有待观察。
买入的理由主要是:1、出海,海外业务占比超过90%。2、新能源行业供给侧改革。3、公司去年从23年的大坑爬出来,赌今年是经营拐点。
目前最主要的观测指标:净利率。希望能升到15%+。
ps,这公司超募太多钱,账上爬上非常非常非常多的现金。涛涛原先也是超募很多资金,但是都用在刀刃上,取得了很好的效果。华宝新能暂时没看到这点。希望提升经营水平。
树梢星 - 久客他乡染杂尘,归来已是等闲身。等闲明月今犹昔,明月何曾识故人。
赞同来自: 和路雪098178 、乐鱼之乐 、franckC 、萨克拉哈
1、从估值的角度来说,这股票在A股目前的估值状态下没有太高估,但肯定算不上便宜。需要依靠成长性去填补,这里存在很大的不确定性。但我是做实业出身,我知道企业经营都有很强大的惯性,如果前面路走得比较踏实,那业绩不会随意变脸。至于涛涛前面是否踏实,我觉得前面也谈论挺多的了,他们对于关税的应对策略应该说是上上之策。其实仔细想想,如果他们对关税问题还疲于应付的话,又怎么有心思去开拓机器人业务呢?因此关税的问题应该已经成为过去式了。
2、我身边所有跟买涛涛的人都赚的盆满钵满,分别都在80-100之间陆续清仓了。他们都在等着80以下买回来。根据股市规律,大部分人的做法都是错误的,必须要选择和他们相反的方向。
退一步说,即使真的跌回80以下,那我就会把其他股票全部卖掉,和他们一起逐步加仓回来,满仓单吊。
3、目前公司公布的所有信息都是正向的,而且符合我的审美,超出我的预期。当然半年报还没公布,业绩上还不好说,只是我比较有信心而已。
4、作为上市不足三年的次新股,基本面和估值都不错的情况下,一段趋势起来,会吸引更多的关注度,这里有足够的信息差,不会轻易A杀下去。
5、从未来成长的角度来说,原有业务也有希望在2026年底做到50亿营收,对应150亿-200亿也算正常。还有挺大的空间的吧。机器人业务没做起来,会造成很大的向下波动,做起来的话,向上的天花板就打开了,春风动力和九号公司就不会压制它了。
6、最后,整体行情我看的是牛市,这个很主观,就不讨论了。反正我就这么看的。有的人看震荡,有的人看熊市反弹,都有道理,见仁见智。
树梢星 - 久客他乡染杂尘,归来已是等闲身。等闲明月今犹昔,明月何曾识故人。
赞同来自: 乐鱼之乐 、franckC 、萨克拉哈 、大7终成 、simpisbest 、 、更多 »
也许有些人会觉得挺高,但其实按照我的风格,不算高。因为1、我是集中持股,波动很大,现在看着85%,也许到年底只剩下30%,都很正常。目前持有三只:50%仓位的涛涛车业、35%的广合科技,15%的科力装备。也许下周会只剩下两只。2、我做的是成长股为主的风格,本身就属于高风险的投资方向。3、我经常上杠杆,极端情况下还会满仓满融。所幸目前杠杆没有给我造成过什么太大的伤害,整体还是正面的。即使在熊市也是如此,可能也因为我性格比较谨慎,对风险相对敏感,止损坚决。
上半年还可以,暂时的成绩是超预期的,当然也犯了很多错误,看我前面的帖子就知道了,尤其是去年底的安培龙和今年初的索辰。
要说进步,肯定是有的,更多的是心态上,操作系统也更成熟了一些。
做得好一点我就会得瑟一下;做的不好,严重不及预期,我就装孙子。
最后,感谢一下这轮牛市初期的好行情。我才能比多数人跑得快一点,希望在未来两年轰轰烈烈的牛市中,我能更进步一些。指数没起来,泡沫就不大,还可以相对激进一些,指数真涨起来了,相对收益会缩小,绝对泡沫就在累积。谨慎再谨慎。
树梢星 - 久客他乡染杂尘,归来已是等闲身。等闲明月今犹昔,明月何曾识故人。
赞同来自: franckC 、muyeshancai 、萨克拉哈
树梢星 - 久客他乡染杂尘,归来已是等闲身。等闲明月今犹昔,明月何曾识故人。
赞同来自: 千军万马来相见 、钮钴禄茜央娜迪 、萨克拉哈 、白仇 、franckC 、 、 、 、 、 、 、 、更多 »
除了趋势本身还在以外,也需要时时警惕估值及业绩预期,半年报要求不高,净利润增长40%即可符合我个人预期。估值目前略显贵了点,但也在弹性范围之内。下一步如果继续涨冲击150,那反映的肯定是机器人业务的预期了。如果今年没有大牛市,预期2026年某个时间点股价有机会冲击150元。耐心等待了。
下半年的标的还没有着落,先紧着科力装备做一些短线操作。明日看下集合竞价,如果市场情绪能保持住,有操作计划。
树梢星 - 久客他乡染杂尘,归来已是等闲身。等闲明月今犹昔,明月何曾识故人。
赞同来自: 四时自由 、李某某小迷糊 、不知为不知也 、franckC 、不切实际 、 、更多 »
现在比较卷的市场,很多公司已经海外扩展n年了,这个方向要做好也不容易。主要也是看产业和产品线的空间如何?主要还是海外需求端。
目前选的几个潜在标的都是往这个思路靠的。就是不知道这些公司扩展的成功率有多高,对于未来市场的空间也不好判断,没那个能力。只能说也许先从炒概念的角度出发会好点,降低一下预期。
包括重仓的涛涛车业,本身经营优秀,也依然积极投身人形机器人方向。科力装备在电池和低空方向的扩展我也看不出什么东西,毕竟暂时还在研发阶段。即使现在已经定点飞行汽车的宏鑫科技,也迟迟都没有看到什么进展公告。真是风险巨大,不确定性巨大。唯一保守的做法就是尽量在低位的时候买合适的仓位进行投机试错。后面机会合适的情况下再想办法上些仓位。
宏鑫科技前面已割肉,准备择机买一些建仓。
标记一下这个思路,省的回头忘了。
树梢星 - 久客他乡染杂尘,归来已是等闲身。等闲明月今犹昔,明月何曾识故人。
赞同来自: 萨克拉哈 、乐鱼之乐 、大7终成 、钮钴禄茜央娜迪 、franckC更多 »
人数越少,并不意味着涨的概率高。但是筹码的稳定性会提高,大概率换手率会持续降低。
经过短时间内的一段大幅上涨,这里我看震荡的概率高一些。时间大概到7月15号,看看是否有半年报预告?我感觉可能有预告。
近期,随着公司基本面的一些变化,媒体的曝光度在提升。雪球的关注人数有望在未来半年内突破一万人,目前是4900多,上个月时候四千出头。同时,上周94家的密集调研也创了历史新高。
树梢星 - 久客他乡染杂尘,归来已是等闲身。等闲明月今犹昔,明月何曾识故人。
赞同来自: 大7终成 、franckC 、四时自由 、乐鱼之乐 、丙烷 、更多 »
昨天下单做了一笔抄底,还没出。我说一下逻辑:1、这是这一轮上涨的第一次大幅回调。大概率不会直接A杀下去。2、现在静态pe是23倍左右,谈不上便宜,但肯定也说不上贵。很难想象重新跌回15倍PE的情况出现。3、现在的涨幅我个人认为也仅仅是修正了现有业务的应有估值,肯定没有反映机器人业务的预期。4、一段趋势起来以后,自有其惯性,即使要回调,也是反复折腾,不会连续大跌。毕竟不是炒妖股。5、昨天本来挂单的价格是十日线92.8左右,但是一直没跌到,说明还是很强的。昨天大概算了下,今天开盘的十日线大概在94.5左右,因此提前做一笔十日线的抄底也是正常的博弈行为,并非拍脑袋决定。
今天没有卖出的原因:需要看一下收盘价在什么位置,今天大概算了下,下周一开盘,五日线就要去粘合十日线,价格大概在96.5左右,因此今天如果收盘价高于96.5,那有较大概率趋势还在。当然,收盘价越高越好。这一笔订单可以考虑在下周一跌破五日线和十日线,尾盘收不上来的情况下卖出。
机器人业务是否靠谱,见仁见智了。以我对公司和老板的了解,主观认为是有机会靠谱的。三季度就要首发销售了。售价据说9000美刀。另外,未来要找个机会了解一下,机器人业务的配套零部件厂家有哪些?
未来的走势预期:类似于乖宝宠物等趋势股的走法,这里调整半个月甚至一两个月,随着半年报的披露,如果超机构预期,大概率还有一段涨幅。在没有机器人业务的加持下,有机会冲击120元的位置。我有一点一直想不明白,为何一季报业绩增长70%的情况下,机构普遍给出了全年增长只有25%的预估?我个人预估即使二季度受关税影响,全年增长应该也能保持在40%-50%之间。
今年绩优股走趋势的大年。现在需要寻找下一只潜在趋势股,争取在底部区域买入。这三周拉了很多只备选标的,最后选择了科力装备。目前买了3000股,亏损不到3%。也简单说一下原因:1、毛利高,净利也高,净利率大概20%。2、目前估值只有23倍左右,在零部件板块不算低,但肯定不算高。3、福耀业务占比40%,需求稳定,这个是底座。业绩很难变脸。年降不明显。4、电池和低空领域的新业务正在研发,有新业务增长预期,即使做的不好,也有可能炒作一把。5、目前稳定增长的概率还不好说,可能需要再跟踪半年看看,也怕像仲景食品一样,业绩增长乏力,只能选择卖出。因此,现在只能建个仓赌一赌,观察一下。6、其他潜在标的估值都太高了,肯特股份估值太高,一季报不错。但是没有合理的价格。溯联股份经营状况恶化,还没有看到改善的迹象,液冷等新业务也存在较大的不确定性。宏鑫科技飞行汽车定点项目去年十月份披露的,至今没有看到批量的公告,也有较大的不确定性,而且最近里面的主力一直在集合竞价的时候搞事情,估计短期难有大动作,需要等一段大跌。所以密切关注中。富特科技也是没有好的位置,需要等一段大跌。博科测试刚上市,无论是基本面还是走势都不稳定,只能加自选,也许需要等明年或者年底再看,而且现在股本少,股价太高了。
树梢星 - 久客他乡染杂尘,归来已是等闲身。等闲明月今犹昔,明月何曾识故人。
赞同来自: 萨克拉哈
树梢星 - 久客他乡染杂尘,归来已是等闲身。等闲明月今犹昔,明月何曾识故人。
赞同来自: guxia1987 、乐鱼之乐 、franckC
其实一季度已经做到33%,因为几个错误决定,后来又掉下来了。
收益率看着挺高,但其实波动很大,因为我采用的是集中持股的方式。
真正有效的计算方法有两种:1、卖出手上持仓,落袋为安,重新开始。2、一个完整的会计年做统计。
涛涛又出来个消息。之前公告投资美国机器人公司,利用中国强大的供应链优势,主要负责生产制造环节。两个消息相呼应,涛涛是充分考虑,全面落实。以我对公司的了解,我个人主观判断,这块业务成为第二增长曲线的概率很高。也许值得赌一赌。
树梢星 - 久客他乡染杂尘,归来已是等闲身。等闲明月今犹昔,明月何曾识故人。
赞同来自: 大7终成 、西辽 、乐鱼之乐 、franckC 、丙烷 、 、更多 »
由于太贪心,主观觉得索辰没走完行情。事后看,机器人炒作已经暂时告一段落,作为非主流选手,没有实际业务落地,市场只是在这一轮炒作尾声的时候拉了一波索辰而已。
索辰80被迫减了绝大部分仓位,只留了200股观察仓。涛涛两天跌了30%,虽然我当时相信一定会涨回来,但还是被打击到了。实在没办法,那几天跌太多了。因为一直都是满仓加融资,100没卖索辰,80反而卖掉。心有不甘,却又无可奈何。然后把仓位在61.5的价格都加到涛涛上。基本上就是单吊涛涛了。
目前涛涛已经创了年内新高,我计划随时减仓1/3。毕竟仓位实在太高了,而且从配置的角度来说,2-3只的搭配对我来说比较合理,631的仓位配比。
但股票池中的几个标的却又没有合适的位置介入,卖掉涛涛以后也害怕卖飞,买入的股票位置不好的话,又害怕套住。因此现在很纠结。
每年的六七月份对我来说都孕育着一个新的炒作机会。今年的机会不知道会不会在我计划的那几个标的中出现。我还需要再仔细考虑一下。
树梢星 - 久客他乡染杂尘,归来已是等闲身。等闲明月今犹昔,明月何曾识故人。
不能怂。
股市不会差,信心在逐步修复。我们越镇定,对方越乱。牌局明显对我们有利。
团结最重要。
Edge
Chrome
Firefox












京公网安备 11010802031449号