2011年11月,深圳证券交易所正式启动新一代交易系统的建设,并于2016年6月正式上线。安全可用性、自主可控能力、市场规模、日处理委托容量,都是全球第一梯队。
https://mp.weixin.qq.com/s/MMwHaBQG5NIyvo4h0gjNKA
http://www.szse.cn/aboutus/trends/news/t20160606_518741.html
http://www.szse.cn/marketServices/technicalservice/introduce/P020191019360308096075.pdf
https://mp.weixin.qq.com/s/MMwHaBQG5NIyvo4h0gjNKA
http://www.szse.cn/aboutus/trends/news/t20160606_518741.html
http://www.szse.cn/marketServices/technicalservice/introduce/P020191019360308096075.pdf
0
市小农 - 打新搬运
财联社9月29日电,上交所今日上午9:00-11:30启动竞价、综合业务等平台相关业务测试。目前测试已经全部结束。财联社记者获悉,本次测试中,上交所竞价交易系统累计接收申报2.7亿笔订单,是历史峰值的2倍,是上周五(9月27日)申报的3倍。交易所测试结果系统整体表现正常,符合预期。
https://www.cls.cn/detail/1813249
https://www.cls.cn/detail/1813249
0
市小农 - 打新搬运
工商银行以智慧银行生态建设工程(ECOS)为契机率先启动核心银行信息系统架构转型工作,应用分布式、云计算等新技术推动金融基础设施发展,2018年同业首家建设了技术领先、体系完备、自主可控的分布式技术体系,实现大型商业银行信息系统从传统集中式架构向全分布式转型突破,在大型银行中率先通过分布式架构承载主要业务系统运行。
工商银行分布式技术体系和金融级云平台在历年“双十一”、春节红包、纪念币预约等业务高峰时点运行平稳,经受了大规模生产环境的实战检验,可从容应对购物节大促每秒2万笔快捷支付、纪念币秒杀每秒20万次预约等业务洪峰,相较主机峰值交易率每秒1.7万笔性能容量显著提升,为秒杀等高并发场景提供快速的用户体验。以2021年牛年贺岁纪念币发行为例,生产系统在30分钟内完成8000多个节点扩容及对外服务,稳定支撑纪念币抢购,每秒钟达到30万笔以上的交易高峰;秒杀抢购完成后,10分钟内完成所有节点资源回收。
截至2021年底,工商银行95%以上的应用系统运行在“云+分布式”开放平台,完成250余个应用分布式转型,实现“应转尽转”,入云节点超9.2万个,服务数量超3万个,服务日均调用量超120亿次,日均消息处理量达3500亿次,可支撑日均千亿指标实时聚合、百亿链路信息实时分析。
https://mp.weixin.qq.com/s/d41Pc-eVTSAutV2Y2DR-kw
工商银行分布式技术体系和金融级云平台在历年“双十一”、春节红包、纪念币预约等业务高峰时点运行平稳,经受了大规模生产环境的实战检验,可从容应对购物节大促每秒2万笔快捷支付、纪念币秒杀每秒20万次预约等业务洪峰,相较主机峰值交易率每秒1.7万笔性能容量显著提升,为秒杀等高并发场景提供快速的用户体验。以2021年牛年贺岁纪念币发行为例,生产系统在30分钟内完成8000多个节点扩容及对外服务,稳定支撑纪念币抢购,每秒钟达到30万笔以上的交易高峰;秒杀抢购完成后,10分钟内完成所有节点资源回收。
截至2021年底,工商银行95%以上的应用系统运行在“云+分布式”开放平台,完成250余个应用分布式转型,实现“应转尽转”,入云节点超9.2万个,服务数量超3万个,服务日均调用量超120亿次,日均消息处理量达3500亿次,可支撑日均千亿指标实时聚合、百亿链路信息实时分析。
https://mp.weixin.qq.com/s/d41Pc-eVTSAutV2Y2DR-kw
0
市小农 - 打新搬运
上海唐银投资发展有限公司(以下简称“唐银公司”)是中国金融期货交易所(以下简称“中金所”)于2015年收购成立的全资子公司,注册资本金25.8亿元,主要承担中金所技术研发基地(唐镇数据中心)建设和建成后基础设施运维管理,以及中金所行政后勤服务保障功能。中金所技术研发基地项目是上海市重大建设工程,未来将成为证券期货行业的重要信息技术基础设施,作为中金所主数据中心和行业核心机构托管数据中心。
中金所技术研发基地(唐镇数据中心)总投资逾20亿元,包含7.4万平方米的超大机房。ECC总控中心是该数据中心的运行大脑,集合了对电气、暖通、给排水等基础保障设施、IT设备运行状态监控和末端业务运行状态监控,每个监控岗位设有4块桌面屏幕实时监测各项运行数据,重要核心系统运行状态将投至集中监控大屏幕汇总显示,系统性和全局性实时监测,以便及时发现并快速协作解决突发问题,共同保障交易所交易业务的稳定运行。总控中心的上部是应急指挥室,可与下方系统监控岗位人员实时沟通交互,进行应急调度指挥。如遇紧急情况,总控中心将启动应急预案,根据事件级别,逐级上报。
http://www.cffex.com.cn/zpxx/20230324/31934.html
https://mp.weixin.qq.com/s/j7jVU-URAOV7h0GLRF1MDw
中金所技术研发基地(唐镇数据中心)总投资逾20亿元,包含7.4万平方米的超大机房。ECC总控中心是该数据中心的运行大脑,集合了对电气、暖通、给排水等基础保障设施、IT设备运行状态监控和末端业务运行状态监控,每个监控岗位设有4块桌面屏幕实时监测各项运行数据,重要核心系统运行状态将投至集中监控大屏幕汇总显示,系统性和全局性实时监测,以便及时发现并快速协作解决突发问题,共同保障交易所交易业务的稳定运行。总控中心的上部是应急指挥室,可与下方系统监控岗位人员实时沟通交互,进行应急调度指挥。如遇紧急情况,总控中心将启动应急预案,根据事件级别,逐级上报。
http://www.cffex.com.cn/zpxx/20230324/31934.html
https://mp.weixin.qq.com/s/j7jVU-URAOV7h0GLRF1MDw
0
市小农 - 打新搬运
中国金融期货交易所(以下简称“中金所”)新一代交易系统于2019年正式上线运行。
1.交易系统情况
中金所在借鉴国际、国内交易所系统先进设计理念的基础上,建立了高效安全的金融期货信息系统(FFIS),FFIS系统支持在线交易、盘后结算、交易管理、会员客户管理、统计分析、信息发布等交易所业务的日常处理。
FFIS系统的设计参考了国内外多家交易所的成果,根据其业务特点和技术实现特点,所内核心业务服务按照业务流程划分,形成了高度模块化的业务服务区域;对外业务接口设计按照服务对象和技术特点划分,形成了面向实时交易的交易/行情接口、面向中后台管理的参与者服务接口和面向公众的浏览器接口三类对外接口。
FFIS在系统架构上和技术上实现了标准的四层架构和双节点热冗余设计、灵活的分层结算体系、高效的外部接口系统以及强大的网络支持,这些特点使FFIS系统在系统安全、容量以及处理能力上都有一流的表现。
2.接入网络
中金所通讯网络首次贯通了证券、期货原有的通讯网络。各类机构的三种可能接入方式为:通过现有期货交易三所联网通道,间接接入到中金所内部(简称三所联网接入);直接通过广域网线路接入中金所的方式建设接入网络(简称直接接入);通过托管机房的互联通道间接接入到中金所(简称托管接入)。
中金所的直接接入方式提供电信、联通和移动三家运营商的SDH、MSTP线路,线路带宽从2Mbps到10Mbps,南北方的会员可以根据运营商的实际情况选择不同运营商,规模较大的会员可以同时选择两家运营商双链路接入中金所,以保证链路的可靠性。
3.安全技术
在中金所的安全工作中,坚持“以业务需求为发展导向,以安全可控为实现原则”的工作思路,从体系设计和运维管理二个层面实现安全和可控。
架构体系安全:交易系统采用标准的四层架构,办公网和生产网实现了物理隔离,有效地防止非法入侵,降低了敏感数据泄密的风险。系统从网络、主机到应用系统全部采用双节点热冗余设计,实现了故障发生时的零切换,即发生故障时,核心交易主机内部实现从故障主机向另一台主机的平滑切换,此过程不会对市场交易造成任何影响,交易者也不会有任何感觉。
运维管理安全:在中金所的系统运维中,采用了双因素身份认证系统,建立了统一的运维账户库,部署了独立的审计日志记录系统,实现了标识、认证、授权和审计四位一体的可靠访问控制体系。同时,对所有运维流量采用通讯加密,确保传输过程中可能发生的泄密。
https://mp.weixin.qq.com/s/8el3pV1sFzkPzuXJicqSiQ
http://www.cffex.com.cn/xtjj/
1.交易系统情况
中金所在借鉴国际、国内交易所系统先进设计理念的基础上,建立了高效安全的金融期货信息系统(FFIS),FFIS系统支持在线交易、盘后结算、交易管理、会员客户管理、统计分析、信息发布等交易所业务的日常处理。
FFIS系统的设计参考了国内外多家交易所的成果,根据其业务特点和技术实现特点,所内核心业务服务按照业务流程划分,形成了高度模块化的业务服务区域;对外业务接口设计按照服务对象和技术特点划分,形成了面向实时交易的交易/行情接口、面向中后台管理的参与者服务接口和面向公众的浏览器接口三类对外接口。
FFIS在系统架构上和技术上实现了标准的四层架构和双节点热冗余设计、灵活的分层结算体系、高效的外部接口系统以及强大的网络支持,这些特点使FFIS系统在系统安全、容量以及处理能力上都有一流的表现。
2.接入网络
中金所通讯网络首次贯通了证券、期货原有的通讯网络。各类机构的三种可能接入方式为:通过现有期货交易三所联网通道,间接接入到中金所内部(简称三所联网接入);直接通过广域网线路接入中金所的方式建设接入网络(简称直接接入);通过托管机房的互联通道间接接入到中金所(简称托管接入)。
中金所的直接接入方式提供电信、联通和移动三家运营商的SDH、MSTP线路,线路带宽从2Mbps到10Mbps,南北方的会员可以根据运营商的实际情况选择不同运营商,规模较大的会员可以同时选择两家运营商双链路接入中金所,以保证链路的可靠性。
3.安全技术
在中金所的安全工作中,坚持“以业务需求为发展导向,以安全可控为实现原则”的工作思路,从体系设计和运维管理二个层面实现安全和可控。
架构体系安全:交易系统采用标准的四层架构,办公网和生产网实现了物理隔离,有效地防止非法入侵,降低了敏感数据泄密的风险。系统从网络、主机到应用系统全部采用双节点热冗余设计,实现了故障发生时的零切换,即发生故障时,核心交易主机内部实现从故障主机向另一台主机的平滑切换,此过程不会对市场交易造成任何影响,交易者也不会有任何感觉。
运维管理安全:在中金所的系统运维中,采用了双因素身份认证系统,建立了统一的运维账户库,部署了独立的审计日志记录系统,实现了标识、认证、授权和审计四位一体的可靠访问控制体系。同时,对所有运维流量采用通讯加密,确保传输过程中可能发生的泄密。
https://mp.weixin.qq.com/s/8el3pV1sFzkPzuXJicqSiQ
http://www.cffex.com.cn/xtjj/
0
市小农 - 打新搬运
2006年11月3日,上海期货交易所成功上线了“新一代交易所系统”(简称NGES)的第一阶段项目,其中包括交易系统(简称NGES交易系统)。NGES交易系统使用了开放的主流平台,可以运行在Unix和Windows操作系统上。
2015年9月21日,NGES2.0上线,系统报单处理能力为每秒5万笔,平均报单响应时间为150微秒,数据中心切换时间降为3分钟以内。交易处理能力、报单时延、备灾恢复等主要技术指标均达到国际先进水平,充分满足市场快速发展的需求,确保业务系统技术领先。
2024年6月11日,上海期货交易所自主研发的全新一代交易系统(NGES3.0)顺利上线。NGES3.0采用当前的主流前沿技术,具备高可靠、大容量、高性能、易运维的四大特点。
https://www.shfe.com.cn/publicnotice/spotlight/202406/t20240611_801832.html
https://www.shfe.com.cn/publicnotice/newsrelease/201810/t20181012_793670.html
https://www.shfe.com.cn/services/technology/technical_download/202007/P020240320687788607660.doc
https://www.shfe.com.cn/upload/20191217/1576574188030.pdf
2015年9月21日,NGES2.0上线,系统报单处理能力为每秒5万笔,平均报单响应时间为150微秒,数据中心切换时间降为3分钟以内。交易处理能力、报单时延、备灾恢复等主要技术指标均达到国际先进水平,充分满足市场快速发展的需求,确保业务系统技术领先。
2024年6月11日,上海期货交易所自主研发的全新一代交易系统(NGES3.0)顺利上线。NGES3.0采用当前的主流前沿技术,具备高可靠、大容量、高性能、易运维的四大特点。
https://www.shfe.com.cn/publicnotice/spotlight/202406/t20240611_801832.html
https://www.shfe.com.cn/publicnotice/newsrelease/201810/t20181012_793670.html
https://www.shfe.com.cn/services/technology/technical_download/202007/P020240320687788607660.doc
https://www.shfe.com.cn/upload/20191217/1576574188030.pdf
0
市小农 - 打新搬运
《上海证券交易所交易及相关系统技术白皮书(2023年8月修订)》
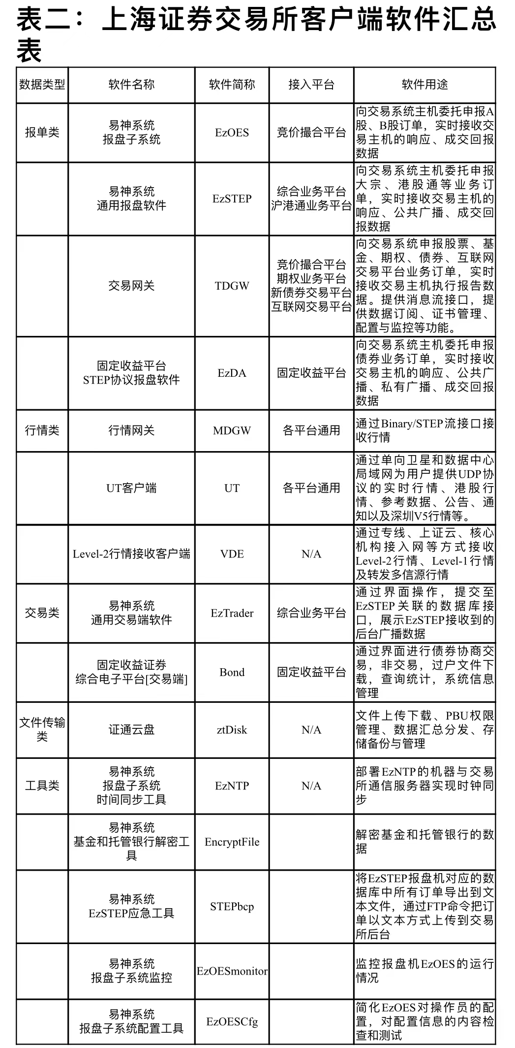
竞价撮合平台为市场参与者提供股票、基金的交易和非交易业务。目前竞价撮合平台包括A股和B股两个市场,支持的业务包括集中撮合交易、IPO申购、融资融券等。
竞价撮合平台的报单软件是EzOES(易神系统报盘子系统)和TDGW(交易网关),文件传输软件是证通云盘、UT客户端。
已完成交易系统“两地三中心”灾备体系的建设和部署,“两地”指上海和广东省(东莞市),“三中心”指上海金桥数据中心站点(以下简称金桥站点)、上海外高桥卫星通信地球数据中心站点(以下简称外高桥站点),以及深圳证券交易所南方中心异地灾备数据中心站点(以下简称灾备站点)。
其中金桥站点和外高桥站点作为同城热备主用站点,同时向市场参与者提供服务。一旦其中某个站点遭到破坏,交易系统会自动将核心业务切换到同城另一站点,保证交易业务的连续性。
当上海两个主用站点同时遭到破坏,无法对外提供服务时,本所可在较短时间内将核心业务切换到灾备站点,市场参与者可以通过深圳证券交易所南方中心网络接入灾备站点,保证本所业务的持续运行。
http://www.sse.com.cn/services/tradingtech/services/c/10649698/files/b66e6432ef5a42e1b1124ff626694258.docx
竞价撮合平台为市场参与者提供股票、基金的交易和非交易业务。目前竞价撮合平台包括A股和B股两个市场,支持的业务包括集中撮合交易、IPO申购、融资融券等。
竞价撮合平台的报单软件是EzOES(易神系统报盘子系统)和TDGW(交易网关),文件传输软件是证通云盘、UT客户端。
已完成交易系统“两地三中心”灾备体系的建设和部署,“两地”指上海和广东省(东莞市),“三中心”指上海金桥数据中心站点(以下简称金桥站点)、上海外高桥卫星通信地球数据中心站点(以下简称外高桥站点),以及深圳证券交易所南方中心异地灾备数据中心站点(以下简称灾备站点)。
其中金桥站点和外高桥站点作为同城热备主用站点,同时向市场参与者提供服务。一旦其中某个站点遭到破坏,交易系统会自动将核心业务切换到同城另一站点,保证交易业务的连续性。
当上海两个主用站点同时遭到破坏,无法对外提供服务时,本所可在较短时间内将核心业务切换到灾备站点,市场参与者可以通过深圳证券交易所南方中心网络接入灾备站点,保证本所业务的持续运行。
http://www.sse.com.cn/services/tradingtech/services/c/10649698/files/b66e6432ef5a42e1b1124ff626694258.docx
0
市小农 - 打新搬运
2016年7月20日,证监会发布《资本市场交易结算系统核心技术指标》。
http://www.csrc.gov.cn/csrc/c101833/c1021891/1021891/files/附件:《资本市场交易结算系统核心技术指标》.pdf
http://www.csrc.gov.cn/csrc/c101833/c1021891/1021891/files/附件:《资本市场交易结算系统核心技术指标》.pdf
Edge
Chrome
Firefox









京公网安备 11010802031449号