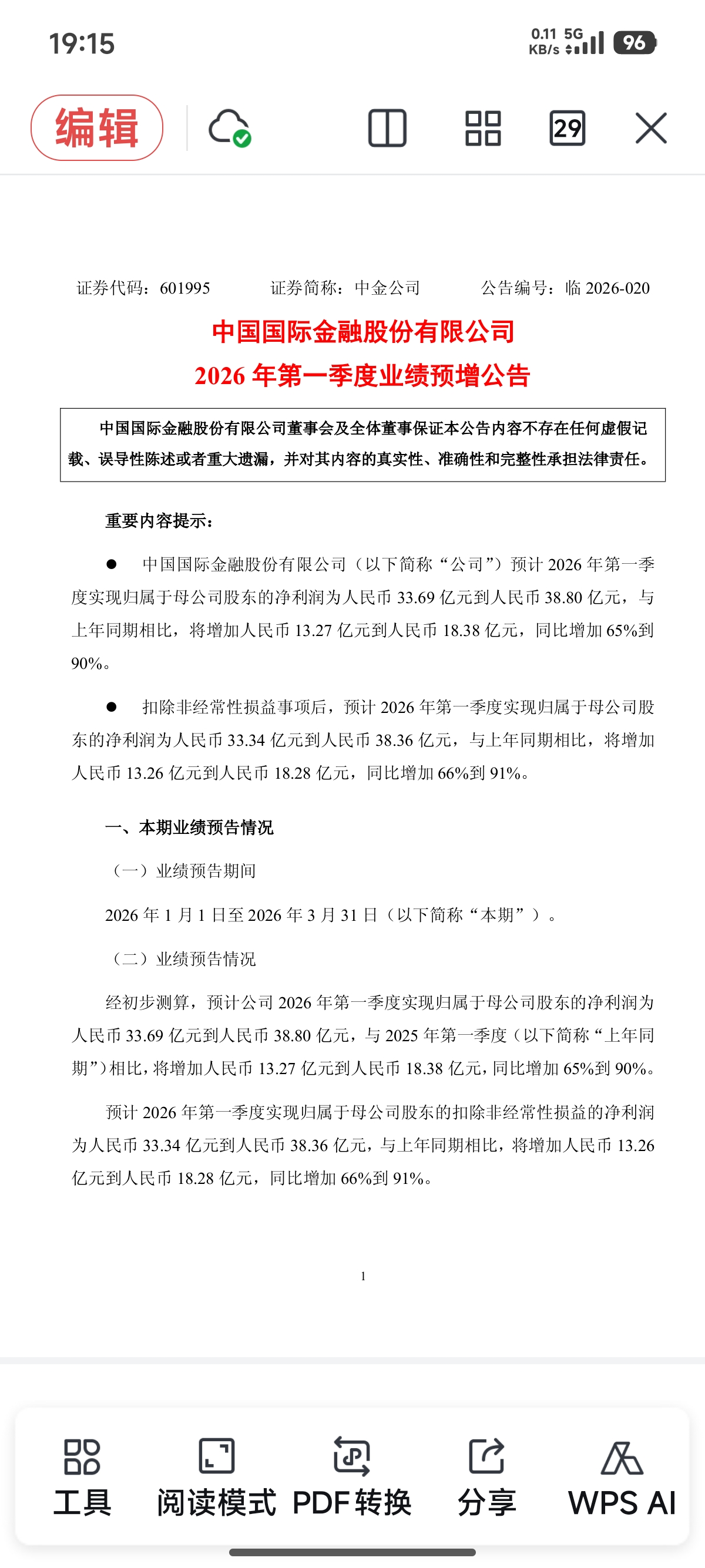
扣除非经常性损益事项后,预计2026年第一季度实现归属于母公司股东的净利润为人民币33.34亿元到人民币38.36亿元,与上年同期相比,将增加人民币13.26亿元到人民币18.28亿元,同比增加66%到91%。
上次中信证券H股直接原地起飞10点,最后
H股上涨7个多点!明天中金H股能不能起飞?涨个一半也好啊!(虽然没买H股)
做中金合并的集友,来说说明天中金能起飞不?7%?还是3%?1%……
上次中信证券H股直接原地起飞10点,最后
H股上涨7个多点!明天中金H股能不能起飞?涨个一半也好啊!(虽然没买H股)
做中金合并的集友,来说说明天中金能起飞不?7%?还是3%?1%……
0
6月1号以后不能做差价了,烦,搞不清楚是先买后买可以,还有融资部分划来花去做担保品,是否有现金选择权,是要6月1号之前划到普通账户吗,好像融资部分不能申报现金选择权,和要约一样规则吗,都没有搞清楚
0
积少成多66
- 利息 折价 波动 未来 :正期望·低相关·再平衡 活到老学到老
中金公司一季报,基本和预告一致
一、预告(4月15日)vs 季报(4月29日)核心数据对比
1)归母净利润
- 预告区间:33.69亿~38.80亿元,同比+65%~+90%
- 实际季报:35.77亿元,同比+75.19%
2)扣非归母净利润
- 预告区间:33.34亿~38.36亿元,同比+66%~+91%
- 实际季报:35.21亿元,同比+76.23%(推算)
3)营业收入(预告未披露,季报新增)
- 实际季报:88.25亿元,同比+54.26%
一、预告(4月15日)vs 季报(4月29日)核心数据对比
1)归母净利润
- 预告区间:33.69亿~38.80亿元,同比+65%~+90%
- 实际季报:35.77亿元,同比+75.19%
2)扣非归母净利润
- 预告区间:33.34亿~38.36亿元,同比+66%~+91%
- 实际季报:35.21亿元,同比+76.23%(推算)
3)营业收入(预告未披露,季报新增)
- 实际季报:88.25亿元,同比+54.26%
0
积少成多66
- 利息 折价 波动 未来 :正期望·低相关·再平衡 活到老学到老
@caifeng2018
我们做中金合并套利,往好的上,中金H今天收盘又涨了3.69% 脱离现金请求权5.9% !
1个来月无意外中金H股基本投票稳了!
再涨一点我就回本拉
券商果然是,在令人失望这方面,从来都没令人失望过。证券指数没办法就这样拉
我们做中金合并套利,往好的上,中金H今天收盘又涨了3.69% 脱离现金请求权5.9% !
1个来月无意外中金H股基本投票稳了!
再涨一点我就回本拉
0
积少成多66
- 利息 折价 波动 未来 :正期望·低相关·再平衡 活到老学到老
@我想吃蛇羹
正如上次中金业绩说明会总裁所说
一、并购重组整体进度
1. 自去年12月董事会披露重组草案后,项目推进整体顺利,中金、东兴、信达已在各部门层面全面对接,同步开展尽职调查与未来协同规划。
2. 因涉及主体多、工作细致,进度略偏谨慎,但基础打得扎实,为后续整合铺路。
3. 计划4月份召开第二次董事会,各项准备即将就绪。
4. 已与各监管机构充分沟通,获得大力支持,监管层面将尽量加快审批流程。
二、关于股价、现金选择权与投票风险
1. 当前A+H及信达东京股价、资本市场服务指数低于现金选择权价格,主要是外围环境导致的短期波动,并非公司基本面问题。
2. 公司2025年业绩亮眼,2026年开局延续良好势头,对中长期股价表现有很强信心,认为当前价格明显低估。
3. 现金选择权相关安排已全部准备就绪,但预计实际行权比例会很低,股东认可度高。
4. 管理层已密集沟通境内外主要股东,投资者普遍认可交易的必要性与合理性,暂无负面意见,港股被否决的风险较低。
三、并购的核心逻辑与必要性
1. 中金当前存在两大瓶颈:
- 资本金偏小,多项监管指标已触顶,制约业务扩张;
- 网点与零售客群规模不足。
2. 本次重组可一次性显著补充资本、扩大网点与客群(增幅约50%及以上),打开中长期增长空间。
不是利空就挺好了,这个股玩的是合并,并不指望业绩业绩好,脱离现金选择权一点,股东投票就没压力了!只有股价上涨,套利党一切煎熬都值得!
正如上次中金业绩说明会总裁所说
一、并购重组整体进度
1. 自去年12月董事会披露重组草案后,项目推进整体顺利,中金、东兴、信达已在各部门层面全面对接,同步开展尽职调查与未来协同规划。
2. 因涉及主体多、工作细致,进度略偏谨慎,但基础打得扎实,为后续整合铺路。
3. 计划4月份召开第二次董事会,各项准备即将就绪。
4. 已与各监管机构充分沟通,获得大力支持,监管层面将尽量加快审批流程。
二、关于股价、现金选择权与投票风险
1. 当前A+H及信达东京股价、资本市场服务指数低于现金选择权价格,主要是外围环境导致的短期波动,并非公司基本面问题。
2. 公司2025年业绩亮眼,2026年开局延续良好势头,对中长期股价表现有很强信心,认为当前价格明显低估。
3. 现金选择权相关安排已全部准备就绪,但预计实际行权比例会很低,股东认可度高。
4. 管理层已密集沟通境内外主要股东,投资者普遍认可交易的必要性与合理性,暂无负面意见,港股被否决的风险较低。
三、并购的核心逻辑与必要性
1. 中金当前存在两大瓶颈:
- 资本金偏小,多项监管指标已触顶,制约业务扩张;
- 网点与零售客群规模不足。
2. 本次重组可一次性显著补充资本、扩大网点与客群(增幅约50%及以上),打开中长期增长空间。
0
积少成多66
- 利息 折价 波动 未来 :正期望·低相关·再平衡 活到老学到老
@均金无忌
这次中金合并套利熬到现在,一直还未出现中央汇金放弃合并案的一点信息!各种信息都显示中金合并还在正常执行着!中金管理部门为了自己的前途努力着……以实现中央汇金资本金的增厚!
中金最新一批高管,多数是“中央汇金系”内部调动,尤其从银河证券过来,属于汇金统一调配
2026年新加入、带汇金/银河背景的人(重点)
三、董事长陈亮:也是汇金系“老将”
摆明了 就是 要 合并 成功啊。就这个 态度 必须给赞。借大佬吉言!希望这次中金合并套利能顺力!
这次中金合并套利熬到现在,一直还未出现中央汇金放弃合并案的一点信息!各种信息都显示中金合并还在正常执行着!中金管理部门为了自己的前途努力着……以实现中央汇金资本金的增厚!
中金最新一批高管,多数是“中央汇金系”内部调动,尤其从银河证券过来,属于汇金统一调配
2026年新加入、带汇金/银河背景的人(重点)
- 梁世鹏(最典型)
- 现任:中金党委委员、管委会成员、合规总监(2026-03-30公告)
- 来源:中国银河证券(汇金系)
- 原银河证券:执委会委员、合规总监、首席风险官
- 与汇金关系:汇金系内部调任,强化中金合规风控。
- 郭济敏(同期加入)
- 现任:中金管委会成员(2026-03-30)
- 来源:中国银河证券(汇金系)
- 原银河:FICC业务总部总经理(固收/大宗商品)
- 与汇金关系:汇金系内部调任,补强中金FICC。
- 杜鹏飞(较早加入)
- 现任:中金党委委员、管委会成员、中金资本董事长
- 来源:中国银河证券(汇金系)
- 原银河:业务总监、董秘
- 与汇金关系:汇金系内部调任(2023年底) 。
三、董事长陈亮:也是汇金系“老将”
- 现任:中金党委书记、董事长、管委会主席
- 来源:中国银河证券原董事长
- 与汇金关系:汇金直接任命(2023-10) 。
梁世鹏、郭济敏、杜鹏飞、陈亮,全是中央汇金从银河证券调到中金的“自己人”,属于汇金系内部人事统筹
1
积少成多66
- 利息 折价 波动 未来 :正期望·低相关·再平衡 活到老学到老
赞同来自: KevinLe
@qgj8848
一、一价定理:
完全相同的资产,在同一时间、同一市场,必须卖同一个价格。
如果价格不一样,就会出现:
·低价买入
·高价卖出
·无风险获利
这就是套利。
严格表述
在无摩擦市场(无交易成本、无卖空限制、资金自由流动)下:未来现金流完全相同的两个资产组合,当前价格必须相等。
二、无套利原则:
市场上不存在无风险、零成本的赚钱机会。
只要出现套利机会,资金会瞬间涌入:
·买便宜的→推高价格
·卖贵的→压低价格
直到价差消失,市场回到均衡。
与一价定理的关系
·一价定理是结果
·无套利原则是驱动力
可以理解为:
无套利 → 保证一价定理成立
中金一涨,东兴和信达都会涨,那券商板块还不起飞,大盘就更雄起了根据定理和无套利原则,只要中金一涨(现金选择权差3.8%),东兴和信达就会都涨起来!
一、一价定理:
完全相同的资产,在同一时间、同一市场,必须卖同一个价格。
如果价格不一样,就会出现:
·低价买入
·高价卖出
·无风险获利
这就是套利。
严格表述
在无摩擦市场(无交易成本、无卖空限制、资金自由流动)下:未来现金流完全相同的两个资产组合,当前价格必须相等。
二、无套利原则:
市场上不存在无风险、零成本的赚钱机会。
只要出现套利机会,资金会瞬间涌入:
·买便宜的→推高价格
·卖贵的→压低价格
直到价差消失,市场回到均衡。
与一价定理的关系
·一价定理是结果
·无套利原则是驱动力
可以理解为:
无套利 → 保证一价定理成立
Edge
Chrome
Firefox



京公网安备 11010802031449号