4
赞同来自: 文撕墨客 、ooooookk 、憔悴损 、神秘加冰
看看都有哪些英雄。。。
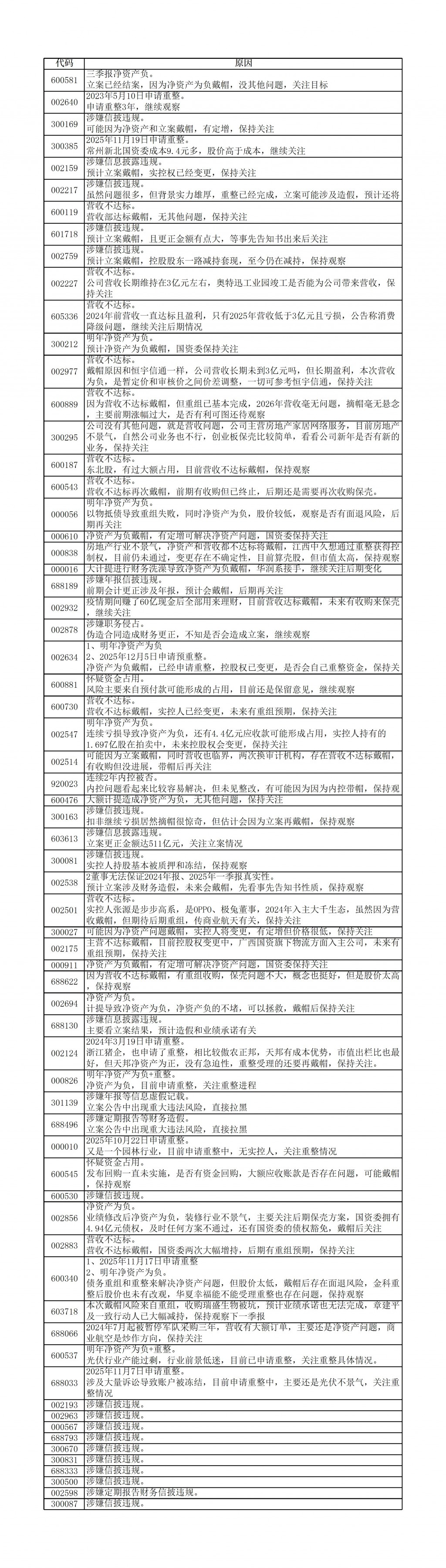
股票代码 公司名称 你的备注 最新情况
600581 八一钢铁 立案已经结案,因为净资产为负戴帽,没其他问题,关注目标 已因2025年末净资产为负值,于2026年3月31日起被实施退市风险警示(*ST)。
002640 跨境通 申请重整3年,继续观察 -
300169 天晟新材 可能因为净资产和立案戴帽,有定增,保持关注 公司目前处于控制权变更事项中,已停牌。
300385 雪浪环境 常州新北国资委成本9.4元多,股价高于成本,继续关注 公司目前处于停牌状态,筹划重大事项。
002159 三特索道 预计立案戴帽,实控权已经变更,保持关注 因涉嫌信披违规,公司及原实控人等收到《行政处罚事先告知书》,合计拟被罚超3410万元。
002217 合力泰 虽然问题很多,但背景实力雄厚,重整已经完成,立案可能涉及造假,预计还将 公司已完成重整。
002119 康强电子 营收不达标 -
601718 际华集团 预计立案戴帽,且更正金额有点大,等事先告知书出来后关注 -
002759 天际股份 预计立案戴帽,控股股东一路减持套现,至今仍在减持,保持观察 公司于2026年2月12日发布了《关于前期会计差错更正及追溯调整的公告》。
002227 奥特迅 公司营收长期维持在3亿元左右,奥特迅工业园竣工是否能为公司带来营收 -
603336 宏辉果蔬 2024年前营收一直达标且盈利,只有2025年营收低于3亿元且亏损 -
300212 易华录 预计净资产为负戴帽,国资委保持关注 -
002977 天箭科技 戴帽原因和恒宇信通一样 -
600889 南京化纤 因为营收不达标戴帽,但重组已基本完成 -
300295 三六五网 不景气,自然公司业务也不行 -
600187 国中水务 东北股,有过大额占用,目前营收不达标戴帽 -
600543 莫高股份 营收不达标再次戴帽,前期有收购但已终止 -
000056 皇庭国际 以物抵债导致重组失败,同时净资产为负 -
000610 西安旅游 净资产为负戴帽,有定增可解决净资产问题,国资委保持关注 -
002336 人人乐 房地产行业不景气,净资产和营收都不达标将戴帽 -
000016 深康佳A 大计提进行财务洗澡导致净资产为负戴帽,华润系接手 -
688189 南新制药 前期会计更正涉及年报,预计会戴帽 -
002932 明德生物 疫情期间赚了60亿现金后全部用来理财 -
002878 元隆雅图 伪造合同造成财务更正 -
002634 棒杰股份 1、明年净资产为负;2、2025年12月5日申请预重整 -
002881 美格智能 风险主要来自预付款可能形成的占用 -
002530 金财互联 营收不达标戴帽,实控人已经变更 -
002527 新时达 连续亏损导致净资产为负 -
002514 宝馨科技 可能有收购但没进展 -
002023 海特高新 连续2年内按被否 -
300027 华谊兄弟 可能因为净资产问题戴帽,实控人将变更 -
002175 东方智造 扣非继续亏损居然摘帽很惊奇 -
300081 恒信东方 实控人持股基本被质押和冻结 -
002538 司尔特 预计立案涉及财务造假 -
002503 搜于特 实控人张源是步步高系 -
002501 利源股份 主营不达标戴帽,目前控股权变更中 -
000911 广农糖业 净资产为负戴帽,有定增可解决净资产问题 -
688622 禾信仪器 因为营收不达标戴帽,有重组收购 -
002694 顾地科技 计提导致净资产为负 -
002124 天邦食品 浙江猪企,也申请了重整 -
002311 海大集团 立案公告中出现重大违法风险,直接拉黑 -
301139 元道通信 立案公告中出现重大违法风险,直接拉黑 -
688496 清越科技 立案公告中出现重大违法风险,直接拉黑 -
000010 美丽生态 又是一个国际林立,目前申请重整中 -
600545 卓郎智能 发布回购一直未实施 -
002856 美芝股份 业绩修改后净资产为负 -
002883 中设股份 营改不达标戴帽,国资委两次大幅增持 -
600340 华夏幸福 债务重组和重整来解决净资产问题 -
603718 海利生物 本次戴帽风险来自重组 -
600666 奥瑞德 2024年7月起被暂停军队采购三年 -
600537 亿晶光电 光伏行业产能过剩,目前已申请重整 -
688033 天宜上佳 涉及大量诉讼导致账户被冻结 -
002193 如意集团 涉嫌信披违规 -
002963 豪迈科技 涉嫌信披违规 -
000567 海德股份 涉嫌信披违规 -
688793 倍轻松 涉嫌信披违规 -
300670 大烨智能 涉嫌信披违规 -
300831 派瑞股份 涉嫌信披违规 -
688333 铂力特 涉嫌信披违规 -
300500 启迪设计 涉嫌信披违规 -
002598 山东章鼓 涉嫌定期报告财务信披违规 -
300087 荃银高科 涉嫌信披违规 -
股票代码 公司名称 你的备注 最新情况
600581 八一钢铁 立案已经结案,因为净资产为负戴帽,没其他问题,关注目标 已因2025年末净资产为负值,于2026年3月31日起被实施退市风险警示(*ST)。
002640 跨境通 申请重整3年,继续观察 -
300169 天晟新材 可能因为净资产和立案戴帽,有定增,保持关注 公司目前处于控制权变更事项中,已停牌。
300385 雪浪环境 常州新北国资委成本9.4元多,股价高于成本,继续关注 公司目前处于停牌状态,筹划重大事项。
002159 三特索道 预计立案戴帽,实控权已经变更,保持关注 因涉嫌信披违规,公司及原实控人等收到《行政处罚事先告知书》,合计拟被罚超3410万元。
002217 合力泰 虽然问题很多,但背景实力雄厚,重整已经完成,立案可能涉及造假,预计还将 公司已完成重整。
002119 康强电子 营收不达标 -
601718 际华集团 预计立案戴帽,且更正金额有点大,等事先告知书出来后关注 -
002759 天际股份 预计立案戴帽,控股股东一路减持套现,至今仍在减持,保持观察 公司于2026年2月12日发布了《关于前期会计差错更正及追溯调整的公告》。
002227 奥特迅 公司营收长期维持在3亿元左右,奥特迅工业园竣工是否能为公司带来营收 -
603336 宏辉果蔬 2024年前营收一直达标且盈利,只有2025年营收低于3亿元且亏损 -
300212 易华录 预计净资产为负戴帽,国资委保持关注 -
002977 天箭科技 戴帽原因和恒宇信通一样 -
600889 南京化纤 因为营收不达标戴帽,但重组已基本完成 -
300295 三六五网 不景气,自然公司业务也不行 -
600187 国中水务 东北股,有过大额占用,目前营收不达标戴帽 -
600543 莫高股份 营收不达标再次戴帽,前期有收购但已终止 -
000056 皇庭国际 以物抵债导致重组失败,同时净资产为负 -
000610 西安旅游 净资产为负戴帽,有定增可解决净资产问题,国资委保持关注 -
002336 人人乐 房地产行业不景气,净资产和营收都不达标将戴帽 -
000016 深康佳A 大计提进行财务洗澡导致净资产为负戴帽,华润系接手 -
688189 南新制药 前期会计更正涉及年报,预计会戴帽 -
002932 明德生物 疫情期间赚了60亿现金后全部用来理财 -
002878 元隆雅图 伪造合同造成财务更正 -
002634 棒杰股份 1、明年净资产为负;2、2025年12月5日申请预重整 -
002881 美格智能 风险主要来自预付款可能形成的占用 -
002530 金财互联 营收不达标戴帽,实控人已经变更 -
002527 新时达 连续亏损导致净资产为负 -
002514 宝馨科技 可能有收购但没进展 -
002023 海特高新 连续2年内按被否 -
300027 华谊兄弟 可能因为净资产问题戴帽,实控人将变更 -
002175 东方智造 扣非继续亏损居然摘帽很惊奇 -
300081 恒信东方 实控人持股基本被质押和冻结 -
002538 司尔特 预计立案涉及财务造假 -
002503 搜于特 实控人张源是步步高系 -
002501 利源股份 主营不达标戴帽,目前控股权变更中 -
000911 广农糖业 净资产为负戴帽,有定增可解决净资产问题 -
688622 禾信仪器 因为营收不达标戴帽,有重组收购 -
002694 顾地科技 计提导致净资产为负 -
002124 天邦食品 浙江猪企,也申请了重整 -
002311 海大集团 立案公告中出现重大违法风险,直接拉黑 -
301139 元道通信 立案公告中出现重大违法风险,直接拉黑 -
688496 清越科技 立案公告中出现重大违法风险,直接拉黑 -
000010 美丽生态 又是一个国际林立,目前申请重整中 -
600545 卓郎智能 发布回购一直未实施 -
002856 美芝股份 业绩修改后净资产为负 -
002883 中设股份 营改不达标戴帽,国资委两次大幅增持 -
600340 华夏幸福 债务重组和重整来解决净资产问题 -
603718 海利生物 本次戴帽风险来自重组 -
600666 奥瑞德 2024年7月起被暂停军队采购三年 -
600537 亿晶光电 光伏行业产能过剩,目前已申请重整 -
688033 天宜上佳 涉及大量诉讼导致账户被冻结 -
002193 如意集团 涉嫌信披违规 -
002963 豪迈科技 涉嫌信披违规 -
000567 海德股份 涉嫌信披违规 -
688793 倍轻松 涉嫌信披违规 -
300670 大烨智能 涉嫌信披违规 -
300831 派瑞股份 涉嫌信披违规 -
688333 铂力特 涉嫌信披违规 -
300500 启迪设计 涉嫌信披违规 -
002598 山东章鼓 涉嫌定期报告财务信披违规 -
300087 荃银高科 涉嫌信披违规 -
Edge
Chrome
Firefox

京公网安备 11010802031449号