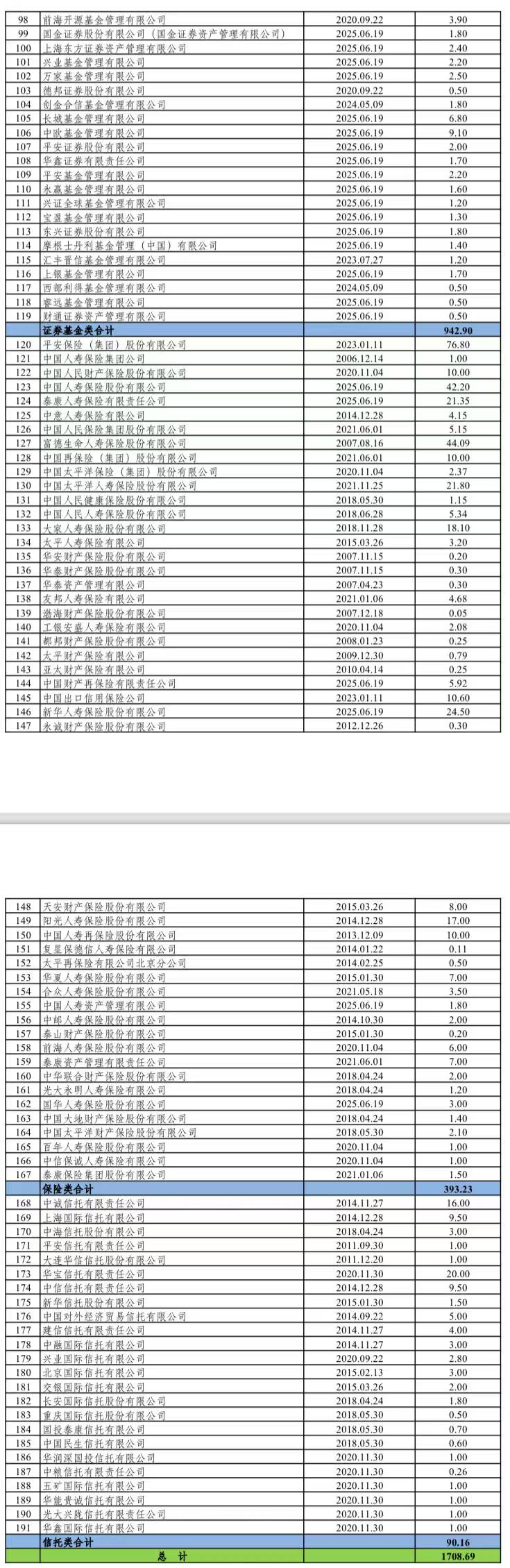
2026年3月,合格境内机构投资者(QDII)投资额度新增53亿美元,其中47家基金、券商合计额度新增29.9亿美元。
https://www.safe.gov.cn/safe/hgzwjgtzzedspqkb/index.html
https://www.safe.gov.cn/safe/hgzwjgtzzedspqkb/index.html
Edge
Chrome
Firefox




京公网安备 11010802031449号