您的浏览器不被支持,请尽快升级到最新版下列浏览器。
Edge
Chrome
Firefox
»首 页
投资日历
实时数据
社区-知识库
登录
注册
广场
用户
数据
我的持仓
新股
债券
可转债
封闭基金
现金管理
T+0 QDII
REITs
ETF基金
LOF基金
A/H比价
套利股
股息率
指数涨幅
输入关键字进行搜索
搜索:
发起问题
发起
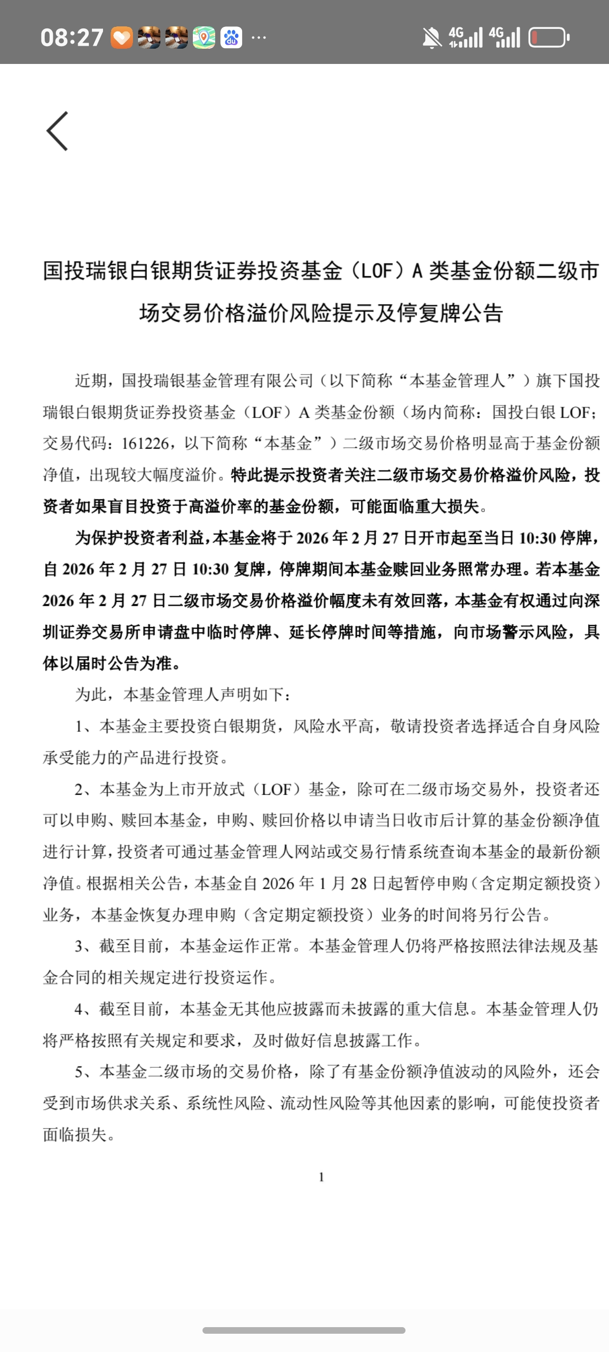
161226国投白银场内新增份额来自那里?
收藏
关注
国投白银从1月28日起至目前未开放申购业务,但集思录上显示场内新增份额76万份,见下图,不知新增份额来自那,是否还有其他可申购通道
发表时间 2026-02-27 08:34
来自移动
分享
站外
私信
赞同来自:
4 个回复
0
豫章秋水
赞同来自:
很早场外持有的转场内
2026-02-27 16:48 来自江西
引用
0
期待2020
赞同来自:
有人科普怎么从场外转场内啊
2026-02-27 16:25 来自重庆
引用
0
liuyafei
赞同来自:
在支付宝或者其他基金销售公司买的a类份额,可以指定转入场内。这些份额可以是很早申购的。
2026-02-27 16:01修改 来自安徽
引用
1
搂主
赞同来自:
liuyafei
场外转进去的?
2026-02-27 14:18 来自广东
引用
要回复问题请先
登录
或
注册
发起人
lzzabcd
问题状态
最新活动:
2026-02-27 16:48
浏览:
908
关注:
4
人