有个疑问,现在是牛市第几阶段。
看着账户里绿油油的歪瓜裂枣(包括证券ETF),从情感触发,那必须是第一阶段,甚至像有的券商说的,真正的牛市还没开始,第0阶段,巴不得上证能干到1w点。
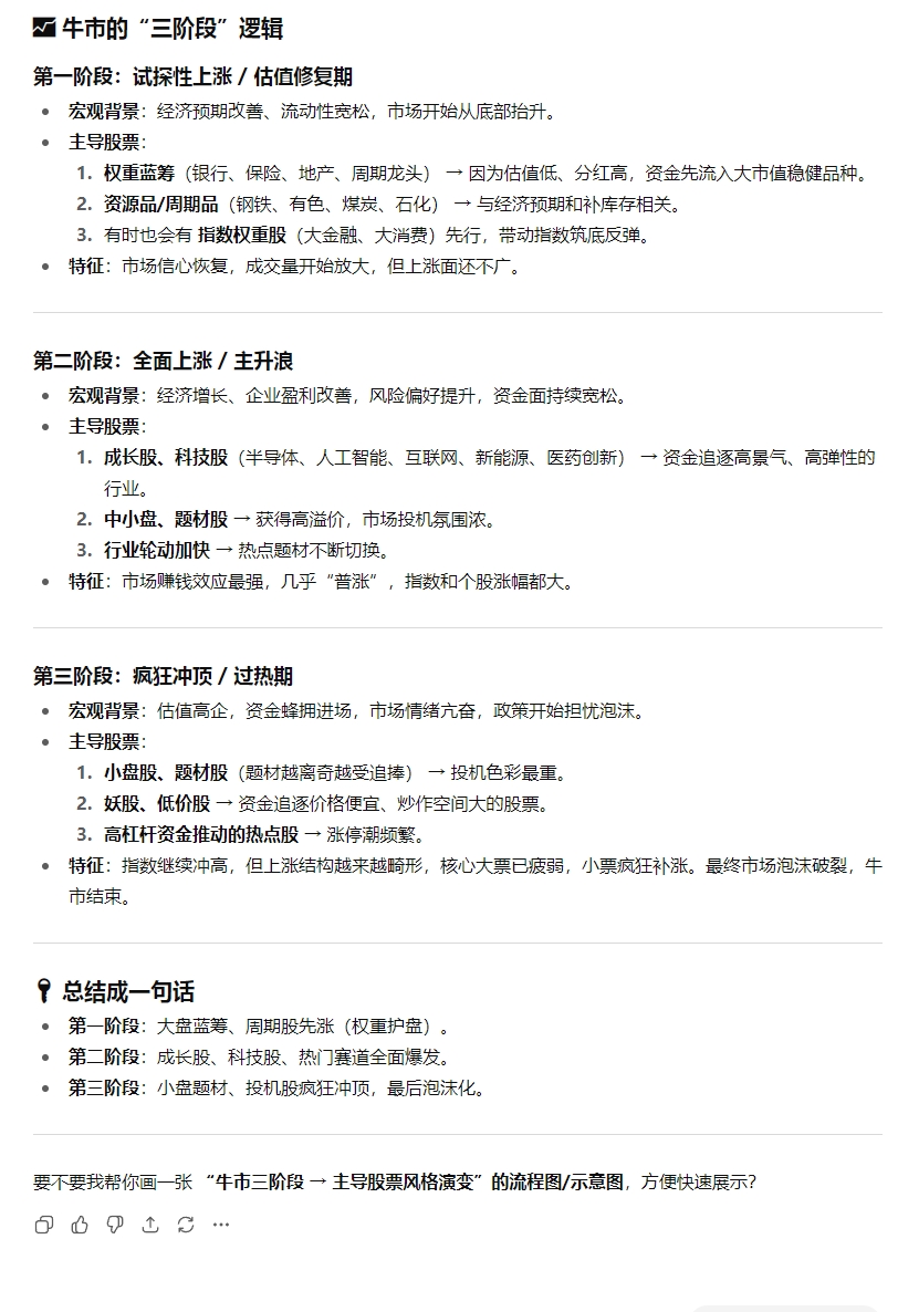
但问GPT,回答是这样的。
那现在岂不有可能是第二阶段?比如银行从23年底开始就已经在上涨了,一直上涨到今年7月。
虽然我也知道这分析粗糙且不靠谱,但作为一般股民确实也没办法分析。
另一方面,这又是个关键的问题,按图索骥,决定了后面买什么。
今天恰逢小登股调整,难得的调整,有券商观点可能是要高切低了。
如果现在是第1或者0阶段,那感觉券商还不错,业绩也不错,毕竟散户最爱。
但如果现在是第2阶段末期,那岂不是应该找点垃圾小票炒炒。
不知社区有没大神能解惑一下或者有什么思考可以交流下。
看着账户里绿油油的歪瓜裂枣(包括证券ETF),从情感触发,那必须是第一阶段,甚至像有的券商说的,真正的牛市还没开始,第0阶段,巴不得上证能干到1w点。
但问GPT,回答是这样的。
那现在岂不有可能是第二阶段?比如银行从23年底开始就已经在上涨了,一直上涨到今年7月。
虽然我也知道这分析粗糙且不靠谱,但作为一般股民确实也没办法分析。
另一方面,这又是个关键的问题,按图索骥,决定了后面买什么。
今天恰逢小登股调整,难得的调整,有券商观点可能是要高切低了。
如果现在是第1或者0阶段,那感觉券商还不错,业绩也不错,毕竟散户最爱。
但如果现在是第2阶段末期,那岂不是应该找点垃圾小票炒炒。
不知社区有没大神能解惑一下或者有什么思考可以交流下。
Edge
Chrome
Firefox

京公网安备 11010802031449号