0
收益与回撤
(1)年度17.82%,去年没有仔细控制初始投入资金毛估12.5%,连续三年正收益。
(2)年度最大回撤(按周记录)-6.52% 25.2.22 - 25.4.12
目标达成情况
(1)收益率,离年初目标相去甚远
(2)回撤,年初目标8%,成功达成。果仁几个量化策略组合都是很在今年创下最大回撤记录,实盘却能有效规避,主要靠可转债平抑波动。
回溯
(1)今年参与的大品类:可转债轮动,ETF轮动,大宗商品轮动,黄金,债券,红利股(前期轮动,后期抄作业江阴银行和红利低波ETF),小市值,股票抄作业(新和成,天齐锂业,赛轮轮胎,嘉化能源,找孔曼子和host大佬作业),跟风参与山鹰正股和转债
(2)收益主要构成:参考图片
(3)今年操作层面较差,很多不按策略来的操作,贡献了比较多的负收益
(4)看对没做对:黄金,老想抓波段,效果远不如一直持有
(5)看到没吃到:有色相关的行情,其实一直都有记录有色金属相关的行情,不过一直相信回测,没有吃到肉
今年自己感受的脉络和行情
(1)年初等着指数贴近120日线加仓,一直没等到,犹犹豫豫,错过一波良好加仓机会
(2)黄金行情贯穿全年,自己也关注参与了大半程,交易层面做的很差,需要提高
(3)4/7贸易战,回过头看是黄金坑。好的方面:跟着资水做反弹,效果不错,不过参与得太少了就当练手。另一方面暴露出个风险:跨品种的轮动很可能挨打少不了,反弹没吃到,教训很深刻,问题还没有解决。
(4)小市值:上半年有参与,小半年逐渐没参与没关注。明确了波动还是太大,以后除非大跌(超过25%或者30%),一般不再参与了
(5)转债:前期一直高歌猛进,到8/26戛然而止,等权指数横盘到了年底倒数第二周才续创新高
(6)债券:今年关注了很多,也参与过一些时间段,小幅亏损。参与的出发点有两方面,一个是去年涨的好老想复制奇迹,另一方面也想着用来对冲。不过为了对冲而对冲,好像意义不大,这个问题要仔细思考下
(7)红利股:上半年采用自己回测的轮动,下半年抄作业江阴和红利低波。整体不赔不赚
进步
(1)去年5-8月的阴跌开始,抗跌的心态逐步提升。不过在924行情中追涨的心态还是膨胀了。今年心态整体比较平静,4/7号那一拨虽然也难受但是也没有大的影响
(2)全年坚持了记录收益和得失的习惯
(3)摊大饼摊的多,每个品种都花的精力不多,因此整体在投资上也没有特别耗费精力,本职工作持续进步中
不足
(1)有的品种高位加仓,浮盈大幅减少,如江阴银行,赛轮
(2)有的品种老想高抛低吸,错过整体大行情,如黄金、创业板
(3)鸡肋品种没有及时退出,如债券
(4)摊大饼摊的太多,每个品种都做的不好(和抄作业的对象比,和持有不动比,和回测策略比)
(5)交易层面太差,没有一整套自己的交易纪律,每个品类的买卖思路飘忽
展望
(1)从转债等权、大盘指数来看,在4000点这样传统意义上的高位,过去3个月也只是盘整而没有像以往一泻千里,说明那就真的跌不下去,行情(未来三个月)继续可期 - 不太可能大涨,还是要坚持轮动
(2)保持对消费和医疗的持续关注
(3)化繁为简,主品类控制在4个以内(转债-始终保持既定仓位,指数轮动-始终保持既定仓位,成长股和价值股-灵活仓位,大宗商品轮动-始终保持既定仓位)
(4)学会想办法感受市场主线并适度参与
(5)如果市场显著走弱,开始学习期指
(6)去年的总额加上额外工资作为新一年的新的净值,过程中如果发现好的加仓机会适度将工资收入等投入算作无利息杠杆
(1)年度17.82%,去年没有仔细控制初始投入资金毛估12.5%,连续三年正收益。
(2)年度最大回撤(按周记录)-6.52% 25.2.22 - 25.4.12
目标达成情况
(1)收益率,离年初目标相去甚远
(2)回撤,年初目标8%,成功达成。果仁几个量化策略组合都是很在今年创下最大回撤记录,实盘却能有效规避,主要靠可转债平抑波动。
回溯
(1)今年参与的大品类:可转债轮动,ETF轮动,大宗商品轮动,黄金,债券,红利股(前期轮动,后期抄作业江阴银行和红利低波ETF),小市值,股票抄作业(新和成,天齐锂业,赛轮轮胎,嘉化能源,找孔曼子和host大佬作业),跟风参与山鹰正股和转债
(2)收益主要构成:参考图片
(3)今年操作层面较差,很多不按策略来的操作,贡献了比较多的负收益
(4)看对没做对:黄金,老想抓波段,效果远不如一直持有
(5)看到没吃到:有色相关的行情,其实一直都有记录有色金属相关的行情,不过一直相信回测,没有吃到肉
今年自己感受的脉络和行情
(1)年初等着指数贴近120日线加仓,一直没等到,犹犹豫豫,错过一波良好加仓机会
(2)黄金行情贯穿全年,自己也关注参与了大半程,交易层面做的很差,需要提高
(3)4/7贸易战,回过头看是黄金坑。好的方面:跟着资水做反弹,效果不错,不过参与得太少了就当练手。另一方面暴露出个风险:跨品种的轮动很可能挨打少不了,反弹没吃到,教训很深刻,问题还没有解决。
(4)小市值:上半年有参与,小半年逐渐没参与没关注。明确了波动还是太大,以后除非大跌(超过25%或者30%),一般不再参与了
(5)转债:前期一直高歌猛进,到8/26戛然而止,等权指数横盘到了年底倒数第二周才续创新高
(6)债券:今年关注了很多,也参与过一些时间段,小幅亏损。参与的出发点有两方面,一个是去年涨的好老想复制奇迹,另一方面也想着用来对冲。不过为了对冲而对冲,好像意义不大,这个问题要仔细思考下
(7)红利股:上半年采用自己回测的轮动,下半年抄作业江阴和红利低波。整体不赔不赚
进步
(1)去年5-8月的阴跌开始,抗跌的心态逐步提升。不过在924行情中追涨的心态还是膨胀了。今年心态整体比较平静,4/7号那一拨虽然也难受但是也没有大的影响
(2)全年坚持了记录收益和得失的习惯
(3)摊大饼摊的多,每个品种都花的精力不多,因此整体在投资上也没有特别耗费精力,本职工作持续进步中
不足
(1)有的品种高位加仓,浮盈大幅减少,如江阴银行,赛轮
(2)有的品种老想高抛低吸,错过整体大行情,如黄金、创业板
(3)鸡肋品种没有及时退出,如债券
(4)摊大饼摊的太多,每个品种都做的不好(和抄作业的对象比,和持有不动比,和回测策略比)
(5)交易层面太差,没有一整套自己的交易纪律,每个品类的买卖思路飘忽
展望
(1)从转债等权、大盘指数来看,在4000点这样传统意义上的高位,过去3个月也只是盘整而没有像以往一泻千里,说明那就真的跌不下去,行情(未来三个月)继续可期 - 不太可能大涨,还是要坚持轮动
(2)保持对消费和医疗的持续关注
(3)化繁为简,主品类控制在4个以内(转债-始终保持既定仓位,指数轮动-始终保持既定仓位,成长股和价值股-灵活仓位,大宗商品轮动-始终保持既定仓位)
(4)学会想办法感受市场主线并适度参与
(5)如果市场显著走弱,开始学习期指
(6)去年的总额加上额外工资作为新一年的新的净值,过程中如果发现好的加仓机会适度将工资收入等投入算作无利息杠杆
0
今年净值:1.1596
月度收益:-0.85%
周收益:?
总仓位70% 可转债量化轮动30% ETF轮动8.98% 大宗商品ETF轮动6.6% 黄金+债券6.4% 红利股5.22% 其它各类主观和抄作业
(1)最近几周自己事情很多,都没有时间刷帖看分析了。估计会是之后很长一段时间的常态
(2)发现有色金属这一波涨的好猛,我的大宗轮动被豆粕拖了后腿,这一波没赶上吃肉
(3)可转债延续8/26以来的震荡
(4)赛轮总算突破历史新高了,新和成倒是有点半死不活的样子
(5)这一波大盘偃旗息鼓,个人觉得其实是梳理持仓,调仓换股的好时机,重新布局思考下明年的计划。可惜最近太忙了,害。红利股应该逢低操作操作的,也没有仓位搞了。
年度最大回撤(按周记录)-6.52% 25.2.22 - 25.4.12
待改进
(1)ETF轮动是三个不同品类的轮动,黑天鹅发生时如果按照策略调仓,品类后续的反弹可能吃不到,同品类轮动没有这个问题。改进方向:发展更多同品类轮动的策略
(2)可转债市场持续缩小,需要开发更多策略
(3)各类主观策略或趋势策略介入时机逐步找的还可以,但是没有清晰的退出策略。改进方向:制定量化的退出策略
(4)高位逃顶的策略
月度收益:-0.85%
周收益:?
总仓位70% 可转债量化轮动30% ETF轮动8.98% 大宗商品ETF轮动6.6% 黄金+债券6.4% 红利股5.22% 其它各类主观和抄作业
(1)最近几周自己事情很多,都没有时间刷帖看分析了。估计会是之后很长一段时间的常态
(2)发现有色金属这一波涨的好猛,我的大宗轮动被豆粕拖了后腿,这一波没赶上吃肉
(3)可转债延续8/26以来的震荡
(4)赛轮总算突破历史新高了,新和成倒是有点半死不活的样子
(5)这一波大盘偃旗息鼓,个人觉得其实是梳理持仓,调仓换股的好时机,重新布局思考下明年的计划。可惜最近太忙了,害。红利股应该逢低操作操作的,也没有仓位搞了。
年度最大回撤(按周记录)-6.52% 25.2.22 - 25.4.12
待改进
(1)ETF轮动是三个不同品类的轮动,黑天鹅发生时如果按照策略调仓,品类后续的反弹可能吃不到,同品类轮动没有这个问题。改进方向:发展更多同品类轮动的策略
(2)可转债市场持续缩小,需要开发更多策略
(3)各类主观策略或趋势策略介入时机逐步找的还可以,但是没有清晰的退出策略。改进方向:制定量化的退出策略
(4)高位逃顶的策略
0
今年净值:1.1658
月度收益:-0.23%
周收益:-0.23%
总仓位70% 可转债量化轮动30% ETF轮动11.25% 大宗商品ETF轮动10.97% 黄金+债券6.4% 红利股5.12% 其它各类主观和抄作业
(1)可转债本周两头红,中间三天跌。转债的无聊期这一波有点长。08/26到现在一直震荡三个多月了不过没跌也算还行了
(2)黄金上周的小幅走强没有延续,看起来这个位置还是太高了要想上冲的动能不足。
(3)天齐锂业也走坏的趋势,还留了一手观察仓.
(4)赛轮周五创历史新高了。新和成最近萎靡但是也明显跌不下去看找机会加一点。
(4)抄作业的江阴银行也萎靡但是也跌不下去找机会加仓.
我梳理了一下自己参与的大宗品类,分为四大类:农副类豆粕,萎靡了一年多。油气类也是萎靡很久了。有色金属最近突突的厉害周一换仓到它。贵金属类只参与了黄金没有参与白银.
年度最大回撤(按周记录)-6.52% 25.2.22 - 25.4.12
待改进
(1)ETF轮动是三个不同品类的轮动,黑天鹅发生时如果按照策略调仓,品类后续的反弹可能吃不到,同品类轮动没有这个问题。改进方向:发展更多同品类轮动的策略
(2)可转债市场持续缩小,需要开发更多策略
(3)各类主观策略或趋势策略介入时机逐步找的还可以,但是没有清晰的退出策略。改进方向:制定量化的退出策略
(4)高位逃顶的策略
月度收益:-0.23%
周收益:-0.23%
总仓位70% 可转债量化轮动30% ETF轮动11.25% 大宗商品ETF轮动10.97% 黄金+债券6.4% 红利股5.12% 其它各类主观和抄作业
(1)可转债本周两头红,中间三天跌。转债的无聊期这一波有点长。08/26到现在一直震荡三个多月了不过没跌也算还行了
(2)黄金上周的小幅走强没有延续,看起来这个位置还是太高了要想上冲的动能不足。
(3)天齐锂业也走坏的趋势,还留了一手观察仓.
(4)赛轮周五创历史新高了。新和成最近萎靡但是也明显跌不下去看找机会加一点。
(4)抄作业的江阴银行也萎靡但是也跌不下去找机会加仓.
我梳理了一下自己参与的大宗品类,分为四大类:农副类豆粕,萎靡了一年多。油气类也是萎靡很久了。有色金属最近突突的厉害周一换仓到它。贵金属类只参与了黄金没有参与白银.
年度最大回撤(按周记录)-6.52% 25.2.22 - 25.4.12
待改进
(1)ETF轮动是三个不同品类的轮动,黑天鹅发生时如果按照策略调仓,品类后续的反弹可能吃不到,同品类轮动没有这个问题。改进方向:发展更多同品类轮动的策略
(2)可转债市场持续缩小,需要开发更多策略
(3)各类主观策略或趋势策略介入时机逐步找的还可以,但是没有清晰的退出策略。改进方向:制定量化的退出策略
(4)高位逃顶的策略
0
《彼得林奇的成功投资》独白
- 赛轮轮胎,成长加弱周期型公司
(1)对这支股票感兴趣的原因是什么:汽车行业在全世界都属于支柱性产业,轮胎业务模式简单,国产龙头且逐步在国际上也具有竞争力. PE-TTM 14.26,历史百分位26.69%。
(2)需要具备哪些条件,这家公司才能取得成功:产能够,技术领先,成本控制好,汽车市场坚挺
(3)发展面临哪些障碍:橡胶成本,汽车行业萎靡,贸易摩擦。股价涨了8个月了,45%左右。有回调风险。
- 赛轮轮胎,成长加弱周期型公司
(1)对这支股票感兴趣的原因是什么:汽车行业在全世界都属于支柱性产业,轮胎业务模式简单,国产龙头且逐步在国际上也具有竞争力. PE-TTM 14.26,历史百分位26.69%。
(2)需要具备哪些条件,这家公司才能取得成功:产能够,技术领先,成本控制好,汽车市场坚挺
(3)发展面临哪些障碍:橡胶成本,汽车行业萎靡,贸易摩擦。股价涨了8个月了,45%左右。有回调风险。
0
今年净值:1.1681
月度收益:0.16%
周收益:1.06%
总仓位76% 可转债量化轮动30% ETF轮动12% 大宗商品ETF轮动12.66% 黄金+债券7.75% 红利股5.21% 其它各类主观和抄作业
(1)可转债本周很抗跌,3红2绿,涨2.1%。 清了两个波动比较大的策略。
(2)黄金又开始走强了,继续持有。债券前一波加了不少要减掉没起到作用。
(3)天齐锂业周一继续大跌心态爆炸中午清仓了。还好队友比较理性下午又买回来一些。周二-周四陆续又开始反弹吃到了一些。本质上还是该持股是自己完全没有研究过的类型,完全抄作业来的,信仰不足。
(4)赛轮延续强势。新和成延续跟随大盘的中度波动。
(4)红利股继续持有.
最近在看《彼得林奇的成功投资》,大师也提到股票池的来源可以是身边的生活观察、工作接触、股评人同行的推荐。炒作业就属于第三类吧。不过大师也说了,看到有人提到不一定就要立马买卖而只是加入股票池,还是要自己研究啊 -> 赛轮、新和成做的好,天齐锂业做的不好。
年底突然将要有一笔家庭重大财务调整需求(倒不是出了什么变故),最近开始陆续要筹措资金。正好赶上行情剧烈震荡,那就索性减仓吧,具体思路:(1)转债减仓(2)ETF轮动降低仓位占比(3)大宗ETF轮动降低仓位占比(4)天齐锂业清仓(5)债券ETF减仓
年度最大回撤(按周记录)-6.52% 25.2.22 - 25.4.12
待改进
(1)ETF轮动是三个不同品类的轮动,黑天鹅发生时如果按照策略调仓,品类后续的反弹可能吃不到,同品类轮动没有这个问题。改进方向:发展更多同品类轮动的策略
(2)可转债市场持续缩小,需要开发更多策略
(3)各类主观策略或趋势策略介入时机开始逐步找的还可以,但是没有清晰的退出策略。改进方向:制定量化的退出策略
(4)高位逃顶的策略
月度收益:0.16%
周收益:1.06%
总仓位76% 可转债量化轮动30% ETF轮动12% 大宗商品ETF轮动12.66% 黄金+债券7.75% 红利股5.21% 其它各类主观和抄作业
(1)可转债本周很抗跌,3红2绿,涨2.1%。 清了两个波动比较大的策略。
(2)黄金又开始走强了,继续持有。债券前一波加了不少要减掉没起到作用。
(3)天齐锂业周一继续大跌心态爆炸中午清仓了。还好队友比较理性下午又买回来一些。周二-周四陆续又开始反弹吃到了一些。本质上还是该持股是自己完全没有研究过的类型,完全抄作业来的,信仰不足。
(4)赛轮延续强势。新和成延续跟随大盘的中度波动。
(4)红利股继续持有.
最近在看《彼得林奇的成功投资》,大师也提到股票池的来源可以是身边的生活观察、工作接触、股评人同行的推荐。炒作业就属于第三类吧。不过大师也说了,看到有人提到不一定就要立马买卖而只是加入股票池,还是要自己研究啊 -> 赛轮、新和成做的好,天齐锂业做的不好。
年底突然将要有一笔家庭重大财务调整需求(倒不是出了什么变故),最近开始陆续要筹措资金。正好赶上行情剧烈震荡,那就索性减仓吧,具体思路:(1)转债减仓(2)ETF轮动降低仓位占比(3)大宗ETF轮动降低仓位占比(4)天齐锂业清仓(5)债券ETF减仓
年度最大回撤(按周记录)-6.52% 25.2.22 - 25.4.12
待改进
(1)ETF轮动是三个不同品类的轮动,黑天鹅发生时如果按照策略调仓,品类后续的反弹可能吃不到,同品类轮动没有这个问题。改进方向:发展更多同品类轮动的策略
(2)可转债市场持续缩小,需要开发更多策略
(3)各类主观策略或趋势策略介入时机开始逐步找的还可以,但是没有清晰的退出策略。改进方向:制定量化的退出策略
(4)高位逃顶的策略
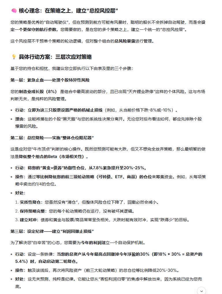
0
整个周末都无比焦虑,和好几个AI 探讨了大半天之后,决定deepseek的这个回答深得我心。“您的策略是优秀的“自动驾驶仪”,但在预测到前方可能有风暴时,聪明的船长不会拆掉自动驾驶,而是会设定一个更保守的航行参数。您需要做的,是在您的多个策略之上,建立一个统一的“总控风控层”。”
- 可转债停到两个高波动策略
- 天齐看情况卖,新和成也有点弱,看情况卖
- 补仓江阴、黄金、债券
0
今年净值:1.1525
月度收益:-0.9%
周收益:-2.26%
总仓位97% 可转债量化轮动40% ETF轮动17% 大宗商品ETF轮动12.75% 黄金+债券7.8% 红利股6.72% 其它各类主观和抄作业
(1)可转债本周很抗跌,不过实盘绿了5天。周二一度减仓,不过周三又加回来了,失败的操作.
(2)黄金和债券加这一波的抗波动完全没起到效果,下周清掉
(3)赛轮、新和成、天齐锂业(抄host大佬作业)起起伏伏很大,还需要明确退出策略. 赛轮很强势,继续持有。新和成受大盘影响明显更大,个体韧性不足,考虑清掉后面接回来。天齐周五遭遇暴击,下周要看能否反弹。
本周实盘没有大的操作失误,自己确实没有高位逃顶的经验。对于市场信号很钝感,主观上还认为牛市还将继续。上周末内心还有点小得瑟觉得实盘快两个月按周都是飘红了,果然一得瑟就要遭。自己对于市场并没有信仰,没有大跌的时候觉得自己是分散投资,投的各大品类可以无惧牛熊满仓抗。真的大跌来了又想着清仓.
----------
重新分析一下决定如下操作
1. 可转债暂停两个波动较大的策略,换出来的先进当作子弹
2. 天齐看时机清掉或砍一半
这一波也可以说自己太贪心了,高位没有留着子弹. 估计还需要经历两三次高位逃顶测能应对自如.
年度最大回撤(按周记录)-6.52% 25.2.22 - 25.4.12
待改进
(1)ETF轮动是三个不同品类的轮动,黑天鹅发生时如果按照策略调仓,品类后续的反弹可能吃不到,同品类轮动没有这个问题。改进方向:发展更多同品类轮动的策略
(2)可转债市场持续缩小,需要开发更多策略
(3)各类主观策略或趋势策略介入时机开始逐步找的还可以,但是没有清晰的退出策略。改进方向:制定量化的退出策略
(4)高位逃顶的策略
月度收益:-0.9%
周收益:-2.26%
总仓位97% 可转债量化轮动40% ETF轮动17% 大宗商品ETF轮动12.75% 黄金+债券7.8% 红利股6.72% 其它各类主观和抄作业
(1)可转债本周很抗跌,不过实盘绿了5天。周二一度减仓,不过周三又加回来了,失败的操作.
(2)黄金和债券加这一波的抗波动完全没起到效果,下周清掉
(3)赛轮、新和成、天齐锂业(抄host大佬作业)起起伏伏很大,还需要明确退出策略. 赛轮很强势,继续持有。新和成受大盘影响明显更大,个体韧性不足,考虑清掉后面接回来。天齐周五遭遇暴击,下周要看能否反弹。
(4)红利股这一波同样没起到抗波动的效果,下周清掉
以上是写这一段的内心真实感受本周实盘没有大的操作失误,自己确实没有高位逃顶的经验。对于市场信号很钝感,主观上还认为牛市还将继续。上周末内心还有点小得瑟觉得实盘快两个月按周都是飘红了,果然一得瑟就要遭。自己对于市场并没有信仰,没有大跌的时候觉得自己是分散投资,投的各大品类可以无惧牛熊满仓抗。真的大跌来了又想着清仓.
----------
重新分析一下决定如下操作
1. 可转债暂停两个波动较大的策略,换出来的先进当作子弹
2. 天齐看时机清掉或砍一半
这一波也可以说自己太贪心了,高位没有留着子弹. 估计还需要经历两三次高位逃顶测能应对自如.
年度最大回撤(按周记录)-6.52% 25.2.22 - 25.4.12
待改进
(1)ETF轮动是三个不同品类的轮动,黑天鹅发生时如果按照策略调仓,品类后续的反弹可能吃不到,同品类轮动没有这个问题。改进方向:发展更多同品类轮动的策略
(2)可转债市场持续缩小,需要开发更多策略
(3)各类主观策略或趋势策略介入时机开始逐步找的还可以,但是没有清晰的退出策略。改进方向:制定量化的退出策略
(4)高位逃顶的策略
0
锂电板块开盘就挺尸了,还想着博一把反弹买了点天齐准备挣个面钱结果直接跌停了。一下就不开心了。打开霍华德的书,写着,“最重要的不是波动性风险,而是永久损失的风险”又释然了。看锂期货也没崩,估计是有大资金出货吧,下周再看了
0
新和成核心关注点:(1)维生素价格(2)蛋氨酸业务的放量(3)天津尼龙新材料项目的推进
赛轮轮胎核心关注点:(1)海外“双反”关税等贸易摩擦(2)以及天然橡胶等原材料的价格波动 https://zh.tradingeconomics.com/commodity/rubber
卫星化学核心关注点:(1)乙烷等原材料价格波动影响,(2)新材料的研发和市场需求也存在不确定性(3) 2025 年底 α- 烯烃 / POE 项目投产进度
赛轮轮胎核心关注点:(1)海外“双反”关税等贸易摩擦(2)以及天然橡胶等原材料的价格波动 https://zh.tradingeconomics.com/commodity/rubber
卫星化学核心关注点:(1)乙烷等原材料价格波动影响,(2)新材料的研发和市场需求也存在不确定性(3) 2025 年底 α- 烯烃 / POE 项目投产进度
0
今年净值:1.18
月度收益:1.36%
周收益:0.53%
总仓位94% 可转债量化轮动45% ETF轮动17% 大宗商品ETF轮动12.5% 黄金+债券7.3% 红利股4.4% 其它各类主观和抄作业
(1)可转债还在跟随大盘,8.26以来的震荡还在持续. 好在市场大盘本身开始进入振荡器,相应的轮动性可转债策略应该会好起来。现在可转债估值又快到前高了,不过加减仓实在有些麻烦,就硬抗吧。
(2)黄金和债券加仓起来了。黄金周四的时候摸到4200之后周五又萎靡了。国债收益率本周又开始走高了,晕。。。再观察几天不行给清掉.
(3)赛轮、新和成、天齐锂业(抄host大佬作业)起起伏伏很大,还需要明确退出策略. 赛轮距离历史新高只有几个点的距离,看好这一波冲过去.
(4)红利股把自己在果仁搓的策略清仓了,后面重点搞江阴银行和红利低波ETF。加仓到位了.
(5)注意到大宗商品的指数最近开始慢慢涨起来了,尤其是各类有色金属,国际价格也都在涨,可惜没有仓位去参与了。持续关注中。。
年度最大回撤(按周记录)-6.52% 25.2.22 - 25.4.12
待改进
(1)ETF轮动是三个不同品类的轮动,黑天鹅发生时如果按照策略调仓,品类后续的反弹可能吃不到,同品类轮动没有这个问题。改进方向:发展更多同品类轮动的策略
(2)可转债市场持续缩小,需要开发更多策略
(3)各类主观策略或趋势策略介入时机开始逐步找的还可以,但是没有清晰的退出策略。改进方向:制定量化的退出策略
月度收益:1.36%
周收益:0.53%
总仓位94% 可转债量化轮动45% ETF轮动17% 大宗商品ETF轮动12.5% 黄金+债券7.3% 红利股4.4% 其它各类主观和抄作业
(1)可转债还在跟随大盘,8.26以来的震荡还在持续. 好在市场大盘本身开始进入振荡器,相应的轮动性可转债策略应该会好起来。现在可转债估值又快到前高了,不过加减仓实在有些麻烦,就硬抗吧。
(2)黄金和债券加仓起来了。黄金周四的时候摸到4200之后周五又萎靡了。国债收益率本周又开始走高了,晕。。。再观察几天不行给清掉.
(3)赛轮、新和成、天齐锂业(抄host大佬作业)起起伏伏很大,还需要明确退出策略. 赛轮距离历史新高只有几个点的距离,看好这一波冲过去.
(4)红利股把自己在果仁搓的策略清仓了,后面重点搞江阴银行和红利低波ETF。加仓到位了.
(5)注意到大宗商品的指数最近开始慢慢涨起来了,尤其是各类有色金属,国际价格也都在涨,可惜没有仓位去参与了。持续关注中。。
年度最大回撤(按周记录)-6.52% 25.2.22 - 25.4.12
待改进
(1)ETF轮动是三个不同品类的轮动,黑天鹅发生时如果按照策略调仓,品类后续的反弹可能吃不到,同品类轮动没有这个问题。改进方向:发展更多同品类轮动的策略
(2)可转债市场持续缩小,需要开发更多策略
(3)各类主观策略或趋势策略介入时机开始逐步找的还可以,但是没有清晰的退出策略。改进方向:制定量化的退出策略
0
今年净值:1.175
月度收益:0.83%
周收益:0.83%
总仓位94% 可转债量化轮动44% ETF轮动18.7% 大宗商品ETF轮动12.5% 黄金+债券5.38% 红利股2.5% 其它各类主观和抄作业
(1)可转债还在跟随大盘,8.26以来的震荡还在持续
(2)黄金和债券集中到一个账户来操作,还在陆续观察中,还有一点点钱可以加仓,这部分和红利不求收益主要目的是对冲.
(3)赛轮、新和成、天齐锂业(抄host大佬作业)起起伏伏很大,还需要明确退出策略. 天齐继续强势,赛轮周初上升通道,新和成走出箱体。这个作业抄的爽,不过还是老问题,不知道何时应该卖出。看起来这一波大盘至少跌不下去,那就继续持有,反正也没有其它更好的换仓标的。可转债仓位也够高了不加了.
(4)红利股把自己在果仁搓的策略清仓了,后面重点搞江阴银行和红利低波ETF。还有一点点钱加仓
年度最大回撤(按周记录)-6.52% 25.2.22 - 25.4.12
待改进
(1)ETF轮动是三个不同品类的轮动,黑天鹅发生时如果按照策略调仓,品类后续的反弹可能吃不到,同品类轮动没有这个问题。改进方向:发展更多同品类轮动的策略
(2)可转债市场持续缩小,需要开发更多策略
(3)各类主观策略或趋势策略介入时机开始逐步找的还可以,但是没有清晰的退出策略。改进方向:制定量化的退出策略
月度收益:0.83%
周收益:0.83%
总仓位94% 可转债量化轮动44% ETF轮动18.7% 大宗商品ETF轮动12.5% 黄金+债券5.38% 红利股2.5% 其它各类主观和抄作业
(1)可转债还在跟随大盘,8.26以来的震荡还在持续
(2)黄金和债券集中到一个账户来操作,还在陆续观察中,还有一点点钱可以加仓,这部分和红利不求收益主要目的是对冲.
(3)赛轮、新和成、天齐锂业(抄host大佬作业)起起伏伏很大,还需要明确退出策略. 天齐继续强势,赛轮周初上升通道,新和成走出箱体。这个作业抄的爽,不过还是老问题,不知道何时应该卖出。看起来这一波大盘至少跌不下去,那就继续持有,反正也没有其它更好的换仓标的。可转债仓位也够高了不加了.
(4)红利股把自己在果仁搓的策略清仓了,后面重点搞江阴银行和红利低波ETF。还有一点点钱加仓
年度最大回撤(按周记录)-6.52% 25.2.22 - 25.4.12
待改进
(1)ETF轮动是三个不同品类的轮动,黑天鹅发生时如果按照策略调仓,品类后续的反弹可能吃不到,同品类轮动没有这个问题。改进方向:发展更多同品类轮动的策略
(2)可转债市场持续缩小,需要开发更多策略
(3)各类主观策略或趋势策略介入时机开始逐步找的还可以,但是没有清晰的退出策略。改进方向:制定量化的退出策略
0
今年净值:1.167
月度收益:2.5%
总仓位94% 可转债量化轮动44% ETF轮动20% 大宗商品ETF轮动12.5% 黄金+债券1.77% 红利股5% 其它各类主观和抄作业
(1)可转债还在跟随大盘,8.26以来的震荡还在持续
(2)周二黄金把清了,9.9号介入以来收益率9.91%,相当满意。结合各方面观点来看都还是长期看好,周五又加了几千块观察仓。不过黄金有个反直觉的情况,周围人现在关注度明显提升了,值得观察。
(3)赛轮、新和成、天齐锂业(抄host大佬作业)起起伏伏很大,还需要明确退出策略. 天齐大涨真不错。赛轮和新和成也有重新上攻的趋势,不过这俩太依赖大盘了,如果大盘能保持强势,赛轮有机会冲击17.07历史高点
(4)大盘这一周确实波动很大,比上周五涨了一点点。
(5)红利股十月份重新介入,收获1.5%。考虑清掉,原因是仓位换到债券
(6)资水提到债券,于是我也看了一下,511130十月份确实从底部上涨了2.5%了,结合央行开始重新公开市场操作,利率短期有走低的基础。三知道:顶6.5%左右,底-3.2%,时间肯定是不知道的。介入债券和介入红利的逻辑类似,不求收益,只求对冲。
年度最大回撤(按周记录)-6.52% 25.2.22 - 25.4.12
待改进
(1)ETF轮动是三个不同品类的轮动,黑天鹅发生时如果按照策略调仓,品类后续的反弹可能吃不到,同品类轮动没有这个问题。改进方向:发展更多同品类轮动的策略
(2)可转债市场持续缩小,需要开发更多策略
(2)各类主观策略或趋势策略介入时机开始逐步找的还可以,但是没有清晰的退出策略。改进方向:制定量化的退出策略
月度收益:2.5%
总仓位94% 可转债量化轮动44% ETF轮动20% 大宗商品ETF轮动12.5% 黄金+债券1.77% 红利股5% 其它各类主观和抄作业
(1)可转债还在跟随大盘,8.26以来的震荡还在持续
(2)周二黄金把清了,9.9号介入以来收益率9.91%,相当满意。结合各方面观点来看都还是长期看好,周五又加了几千块观察仓。不过黄金有个反直觉的情况,周围人现在关注度明显提升了,值得观察。
(3)赛轮、新和成、天齐锂业(抄host大佬作业)起起伏伏很大,还需要明确退出策略. 天齐大涨真不错。赛轮和新和成也有重新上攻的趋势,不过这俩太依赖大盘了,如果大盘能保持强势,赛轮有机会冲击17.07历史高点
(4)大盘这一周确实波动很大,比上周五涨了一点点。
(5)红利股十月份重新介入,收获1.5%。考虑清掉,原因是仓位换到债券
(6)资水提到债券,于是我也看了一下,511130十月份确实从底部上涨了2.5%了,结合央行开始重新公开市场操作,利率短期有走低的基础。三知道:顶6.5%左右,底-3.2%,时间肯定是不知道的。介入债券和介入红利的逻辑类似,不求收益,只求对冲。
年度最大回撤(按周记录)-6.52% 25.2.22 - 25.4.12
待改进
(1)ETF轮动是三个不同品类的轮动,黑天鹅发生时如果按照策略调仓,品类后续的反弹可能吃不到,同品类轮动没有这个问题。改进方向:发展更多同品类轮动的策略
(2)可转债市场持续缩小,需要开发更多策略
(2)各类主观策略或趋势策略介入时机开始逐步找的还可以,但是没有清晰的退出策略。改进方向:制定量化的退出策略
0
今年净值:1.154
总仓位99% 可转债量化轮动45% ETF轮动20% 大宗商品ETF轮动12.5% 黄金6.5% 红利股5% 其它各类主观和抄作业
盘面观察
(1)可转债还在跟随大盘,8.26以来的震荡还在持续
(2)黄金受市场风险偏小偏乐观影响,最近一周持续回撤,考虑是否要清
(3)赛轮、新和成、天齐锂业(抄host大佬作业)起起伏伏很大,还需要明确退出策略
(4)创业板最近几天反弹,个人判断是骗,下周要向下
年度最大回撤(按周记录)-6.52% 25.2.22 - 25.4.12
待改进
(1)ETF轮动是三个不同品类的轮动,黑天鹅发生时如果按照策略调仓,品类后续的反弹可能吃不到,同品类轮动没有这个问题。改进方向:发展更多同品类轮动的策略
(2)可转债市场持续缩小,需要开发更多策略
(2)各类主观策略或趋势策略介入时机开始逐步找的还可以,但是没有清晰的退出策略。改进方向:制定量化的退出策略
总仓位99% 可转债量化轮动45% ETF轮动20% 大宗商品ETF轮动12.5% 黄金6.5% 红利股5% 其它各类主观和抄作业
盘面观察
(1)可转债还在跟随大盘,8.26以来的震荡还在持续
(2)黄金受市场风险偏小偏乐观影响,最近一周持续回撤,考虑是否要清
(3)赛轮、新和成、天齐锂业(抄host大佬作业)起起伏伏很大,还需要明确退出策略
(4)创业板最近几天反弹,个人判断是骗,下周要向下
年度最大回撤(按周记录)-6.52% 25.2.22 - 25.4.12
待改进
(1)ETF轮动是三个不同品类的轮动,黑天鹅发生时如果按照策略调仓,品类后续的反弹可能吃不到,同品类轮动没有这个问题。改进方向:发展更多同品类轮动的策略
(2)可转债市场持续缩小,需要开发更多策略
(2)各类主观策略或趋势策略介入时机开始逐步找的还可以,但是没有清晰的退出策略。改进方向:制定量化的退出策略
0
大盘居然在一路缩量中续创新高了,创业板也接连强势坚挺了好几天。主力持仓的可转债和上证的相关性比较强,自8/E开始高位震荡以来,转债也一直在震。ETF轮动的仓位一直在,后续创业板真的持续支棱也能参与到(虽然我觉得可能性不大)。红利相关策略仓位加到了接近6%,和其它策略形成了良好的对冲,嘿嘿.
黄金9.9介入这一波时机简直太棒了,可惜还是老问题不知道怎么制定退出策略。。。这几天硬抗6%的回撤还是有点肉疼,后面还是要持续精进主观型策略的退出。这和目前轮胎、维生素遇到的问题都是一样的。
黄金9.9介入这一波时机简直太棒了,可惜还是老问题不知道怎么制定退出策略。。。这几天硬抗6%的回撤还是有点肉疼,后面还是要持续精进主观型策略的退出。这和目前轮胎、维生素遇到的问题都是一样的。
0
国庆节前最后一天,9.30开始,盘面开始出现明显的异动:上午到收盘为止,创业板比上证涨的都好,下午就反过来了。同样的现象周四开盘又出现了。周五创业板更是大跌4.55%。小盘、中盘、大盘的价值股周五都是上涨,成长股全部下跌。是否标志着筹码开始转移了?看起来可能性很大。周四、周五开始陆续买了一些红利股,轮胎和维生素也跟着好起来了。
黄金这一波介入的时间点看起来也选的不错,嘿嘿.
黄金这一波介入的时间点看起来也选的不错,嘿嘿.
0
国庆期间出了新闻,国内钢企被要求暂停接收必和必拓美元计价的铁矿石。这对于中国争夺铁矿石定价权和人民币国际化是好事,长期肯定是有利于铁矿石价格走低的,短期情绪操作一波。
河钢资源和华宏科技已经提前涨停了,不知道是否有关,从来没有介入过涨停的股票,不参与。
计划:金岭矿业、物产中大、厦门国贸、宝钢股份分别参与一点,买入价和止损都设置3%,
河钢资源和华宏科技已经提前涨停了,不知道是否有关,从来没有介入过涨停的股票,不参与。
计划:金岭矿业、物产中大、厦门国贸、宝钢股份分别参与一点,买入价和止损都设置3%,
0
@ztpp
轮胎和维生素看起来和红利股关联性比较强,最近受拖累比较厉害,坚持下。最近科技很火,红利无人问津,国庆考虑下要不要买一点红利股反向布局,就怕买太早了
- 少买一点红利低波ETF做观察仓,止损3%。https://mp.weixin.qq.com/s/OY2BSjPy9hm8tJ1xBv6K3Q 以红利低波作为锚定应该是合适的
0
@ztpp
本周黄金追了一点点,突破前期四个月平台,下周再追一点转债持续震荡,这一周都没有跑赢等权美国即将降息,中国后面的货币政策需要持续观察。这对于红利股、银行股的银行还是很大山鹰周五开始突突,不过离2元的价格还有距离。设置了两元卖一半。溢价转股37.93%豆粕和有色最近横盘,没啥收益赛轮和新和成算是彻底打开新通道了,继续持有观察周一稀里糊涂加仓了一点创业板,周四大涨时卖了,做了个小波段的t本周本人的心态越...还有一条要极力避免的,避免看短做长,或者说长短期错配。比如说黄金的降低通胀率价值,那是对于大资金且在十年甚至数十年的维度上体现的,对于我短期来说美元配置价值,做短期降波动或者追涨杀跌和长期看涨或看跌是两回事,一定要深刻理解自己挣的是什么钱
0
- 本周黄金追了一点点,突破前期四个月平台,下周再追一点
- 转债持续震荡,这一周都没有跑赢等权
- 美国即将降息,中国后面的货币政策需要持续观察。这对于红利股、银行股的银行还是很大
- 山鹰周五开始突突,不过离2元的价格还有距离。设置了两元卖一半。溢价转股37.93%
- 豆粕和有色最近横盘,没啥收益
- 赛轮和新和成算是彻底打开新通道了,继续持有观察
- 周一稀里糊涂加仓了一点创业板,周四大涨时卖了,做了个小波段的t
- 本周本人的心态越来越平和,持续修炼.
- 本职工作越来越忙,能投入策略研究的时间越来越少,需要化繁为简. 红利策略还是持续不搞了,等资金量再大个几倍的时候再考虑,先考虑把资金做大再说
0
每周少花一些时间分析市场,多花时间记录心态.
周一:开心,创业板大涨,意识到转债弱势
周二:市场跌,有点小窃喜,期待市场像上周一样小休息后继续上涨
周三:懵逼、沮丧、逃避,不知所措
周四:特意请假在家,因为市场反弹而庆幸,减仓
周五:感慨创业板的强势,感慨转债已废
周一:开心,创业板大涨,意识到转债弱势
周二:市场跌,有点小窃喜,期待市场像上周一样小休息后继续上涨
周三:懵逼、沮丧、逃避,不知所措
周四:特意请假在家,因为市场反弹而庆幸,减仓
周五:感慨创业板的强势,感慨转债已废
0
本周三遭遇大幅回撤,单日回撤幅度达到本年度前3. 以周为单位,截止周五收盘,本周收益-0.0012%, 月收益5.56%,年度收益12.32%.
这个月仓位占比最大的转债轮动基本白玩,尤其是本周后三天,把过去一个月的涨幅全吐回去。我的轮动策略价格上线基本设定在150或160,倒不算特别高的点位,奈何泥沙俱下。全市场价格中位数从周二高点回撤4.12%,转债等权从周一高点回撤3.95%,我的实盘策略回撤4.19%,稍高于市场. 这样的调整对于转债市场肯定是好事,接下来还是重点放在整个大A的走势.
上证周一跳空高开留下缺口、创出3.14万亿天量后,周二收个小十字星,本以为会延续上周的剧本,低幅振荡两天,结果周三直接暴击回补周一缺口,不过深成指和创业板指的缺口并没有补。本周芯片和科技突突的很猛,其它板块不太行,市场不是猛涨的风格,万幸持仓中第二大占比是创业板靠着它本周基本对冲了转债的损失保持不亏,体现了多策略配置流的必要性。
后续市场如何演绎,超出我的能力范畴,目前仓位73%,其中纯A股权益类52%,继续观察市场后续如何发展
这个月仓位占比最大的转债轮动基本白玩,尤其是本周后三天,把过去一个月的涨幅全吐回去。我的轮动策略价格上线基本设定在150或160,倒不算特别高的点位,奈何泥沙俱下。全市场价格中位数从周二高点回撤4.12%,转债等权从周一高点回撤3.95%,我的实盘策略回撤4.19%,稍高于市场. 这样的调整对于转债市场肯定是好事,接下来还是重点放在整个大A的走势.
上证周一跳空高开留下缺口、创出3.14万亿天量后,周二收个小十字星,本以为会延续上周的剧本,低幅振荡两天,结果周三直接暴击回补周一缺口,不过深成指和创业板指的缺口并没有补。本周芯片和科技突突的很猛,其它板块不太行,市场不是猛涨的风格,万幸持仓中第二大占比是创业板靠着它本周基本对冲了转债的损失保持不亏,体现了多策略配置流的必要性。
后续市场如何演绎,超出我的能力范畴,目前仓位73%,其中纯A股权益类52%,继续观察市场后续如何发展
0
从上周末到周三,回撤1%,理性上完全能接受的情况,感性上就是很难受。
判断大跌的缘由:涨太多资金不足,大户出货。不是估值过高,市场也没有疯狂,也没有政策转向。
行情是否结束:无法判断
如何操作:去弱留强,砍掉几个弱的个股,宽基适当减仓,可转债适当减仓,仓位整体降到80%左右.
判断大跌的缘由:涨太多资金不足,大户出货。不是估值过高,市场也没有疯狂,也没有政策转向。
行情是否结束:无法判断
如何操作:去弱留强,砍掉几个弱的个股,宽基适当减仓,可转债适当减仓,仓位整体降到80%左右.
0
24年2.7量化基金割肉:害怕亏损,害怕亏更多
24年8月底加仓不够:害怕错误
24年10.8加仓、不按策略减仓:害怕错过机会
25年4.7按照策略割肉一些基金:害怕错误,害怕不按照策略来错的更厉害,按照策略来可以怪策略,不按策略来就只能怪自己
24年8月底加仓不够:害怕错误
24年10.8加仓、不按策略减仓:害怕错过机会
25年4.7按照策略割肉一些基金:害怕错误,害怕不按照策略来错的更厉害,按照策略来可以怪策略,不按策略来就只能怪自己
0
@ztpp
市场极其强势,周三周四的小盘整在预料之内,周五的大涨也在预期之内。冲过3800,上方就是真空地带了。套了10年的老股民应该真的不多吧。。。上方能涨多高,那就真的是看场外资金进来的速度,股票、基金被动接盘等等。另外一个重要变化是,本周银行也在涨,虽然涨幅不如大盘但是不再像之前跷跷板。这是不是一个好事?毕竟持仓的红利股本周也终于慢慢支棱起来了. 难道真的想靠牛市来带动消费?当然,以上分析是为了想让自己坚定持仓给自己找的理由,市场发生任何黑天鹅都有可能。努力做好应对吧
- 刚刚超过3731,趋势断然不会在此戛然而止。大级别的牛市肯定不会和另一个大级别牛市的顶点水位差不多(吧),从这个角度来说,继续保持仓位。
- 另外这一波上涨并没有疯,成交量拉到两万七之后,立马就小调整了,这种节奏就非常好。
- 还有一点,涨就一定会涨过头(这一条专指大牛和大熊),市场还没疯,那就没有过头.
0
@ztpp
上周实盘转债5连阳,周增2.73%,量价齐升,第一次感受这种热烈的气氛。这和去年924还不一样,924突突的太猛,几天涨的周围人全在讨论。18年开户以来,一直抄各种大V作业,没有系统复盘过。
目前身边讨论的人还是很少,这真是一个大好事。昨晚吃饭倒是有一个朋友在讨论,今天中午也有朋友约饭指明要交流心得,哈哈哈。不过讨论热度和924没法比,看来资金还没有全部冲进来,从这个角度来看,确实也没有到必须减仓的地步。另外之前一直说要减仓的饕餮海这几天公众号也不再说减仓的事儿了,不知道是不减仓了还是自己偷偷减不告诉大家
之前砍掉的这周还都涨的挺好,看来自己这微操能力实在为负上周因为各种意外加仓了一些,今天就在纠结是否要把意外加的仓位减下去,但是看市场这么强势,实在也没有减的理由,那就继续留着吧。
上周实盘转债5连阳,周增2.73%,量价齐升,第一次感受这种热烈的气氛。这和去年924还不一样,924突突的太猛,几天涨的周围人全在讨论。18年开户以来,一直抄各种大V作业,没有系统复盘过。
目前身边讨论的人还是很少,这真是一个大好事。昨晚吃饭倒是有一个朋友在讨论,今天中午也有朋友约饭指明要交流心得,哈哈哈。不过讨论热度和924没法比,看来资金还没有全部冲进来,从这个角度来看,确实也没有到必须减仓的地步。另外之前一直说要减仓的饕餮海这几天公众号也不再说减仓的事儿了,不知道是不减仓了还是自己偷偷减不告诉大家
0
市场极其强势,周三周四的小盘整在预料之内,周五的大涨也在预期之内。冲过3800,上方就是真空地带了。套了10年的老股民应该真的不多吧。。。上方能涨多高,那就真的是看场外资金进来的速度,股票、基金被动接盘等等。另外一个重要变化是,本周银行也在涨,虽然涨幅不如大盘但是不再像之前跷跷板。这是不是一个好事?毕竟持仓的红利股本周也终于慢慢支棱起来了. 难道真的想靠牛市来带动消费?
0
@ztpp
成交量2.2万亿,两融余额从8.5日以来一直超过2万亿且持续走高. 周四下跌的时候,买了8000块沪深300ETF,周五果然就全线飘红了,市场确实太强势了。不过还远没有达到菜场经济学的地步,犹记得去年924行情的时候,电梯里、食堂里、路上全部都是讨论的。目前身边主动听到讨论的人还很少,场外资金还有余力,那就继续持仓轮动等风来.
行情果然没有结束,另外注意到周围开始慢慢有人关注了。一个是炒股群明显活跃起来了,另一个有个朋友发朋友圈讨论四年群买的股票开始盈利了。不过热度扩散的还很慢,目前只有这俩观察. 本人的风格也是配置流,一共有转债轮动、ETF轮动、大宗商品ETF轮动、红利股轮动、价值股轮动等好几个策略,这周开始被创业板给反超了。从系统1出发,还是挺不爽的,大牛市没有很很赚。从系统2出发,这种多策略也算是让自己惊醒的一种方...20250817
成交量2.2万亿,两融余额从8.5日以来一直超过2万亿且持续走高. 周四下跌的时候,买了8000块沪深300ETF,周五果然就全线飘红了,市场确实太强势了。不过还远没有达到菜场经济学的地步,犹记得去年924行情的时候,电梯里、食堂里、路上全部都是讨论的。目前身边主动听到讨论的人还很少,场外资金还有余力,那就继续持仓轮动等风来.
0
@ztpp
上上周末预计指数回调到3550左右,周五果然到了。本周有两大看点,一个是7.2个八个点右的缺口要不要补,一个是二十日线。整体上要说行情结束,一路开始跌,我觉得也没有。没有看到大规模出货的迹象,至少没有放量嘛。正常轮动吧。行情果然没有结束,另外注意到周围开始慢慢有人关注了。一个是炒股群明显活跃起来了,另一个有个朋友发朋友圈讨论四年群买的股票开始盈利了。不过热度扩散的还很慢,目前只有这俩观察. 本人的风格也是配置流,一共有转债轮动、ETF轮动、大宗商品ETF轮动、红利股轮动、价值股轮动等好几个策略,这周开始被创业板给反超了。从系统1出发,还是挺不爽的,大牛市没有很很赚。从系统2出发,这种多策略也算是让自己惊醒的一种方式,甭管行情再好,也总有亏钱的策略。
0
上上周末预计指数回调到3550左右,周五果然到了。本周有两大看点,一个是7.2个八个点右的缺口要不要补,一个是二十日线。整体上要说行情结束,一路开始跌,我觉得也没有。没有看到大规模出货的迹象,至少没有放量嘛。正常轮动吧。
0
@ztpp
认知 = 信息获取 + 信息处理VA, VE等价格处于阶段性低位,再结合9.19的PETTM,如果从长期来看,目前绝对是加仓新和成的绝佳机会。不过目前大盘本身是往上的,而新和成走势明显弱于大盘,因此这一波拉涨也是跟着大盘水涨船高罢了,不着急加仓。慢慢熬。估值要是能回到9就加到5%. 另一方面新和成也受到生猪行业反内卷的压制,要看看新业务的市场情况,也要追踪维生素行业的供给状况
自己的信息获取能力肯定很差,上班也没时间看各类消息。信息处理能力也非常一般,对于各类消息、政策、新生事物也没有自己独特的见解。因此,综合来说,个股深研(价值投资/成长股投资)自己肯定是个弱者,不能单吊两三个股票。按照一定的策略或者指标,持仓一揽子股票进行轮动,这个maybe更适合我
0
@ztpp
14.58 2025-07-25
上周看好像还是10%还是11左右,看来大股东确实是在溢价转股。肯定是要趁着这一波牛市解决
山鹰转股记录 https://www.sse.com.cn/market/bonddata/convertible/累计转股比例 时间
目前看起来不是一次很顺利地参与,关注度太高了,管理层想靠散户抬轿子拖住转债价格,有点意思,第一次参与,不能这么早放弃,不然又放弃了一次学习的好机会,继续观察
14.58 2025-07-25
上周看好像还是10%还是11左右,看来大股东确实是在溢价转股。肯定是要趁着这一波牛市解决
0
@ztpp
十债1.6的铁底的判断看来一点问题没有,对于长久期的债券来说未来只会往下不会网上的判断没有错。短债收益率太低,对我这种小资金没啥参与必要,要是参与这种低收益何必天天研究各种策略呢,那是给大资金配置用的。黄金在3300附近盘整了几个月了,没有新的变量出来出现之前,看不出来方向(至少本人没有能力判断未来是往下还是往上)。综合来说,目前不配置该方向没毛病.十债拉到1.736了,从1.6的铁底拉上来了5-8%个点,还握着长久期债券的要开始亏损了。拉升时间和这一波A股时间点也是匹配的,至于谁是因果,暂时没有判断能力。收益率拉升对于过去坚挺蛮久的红利股尤其是银行股是不是利空?但是国家队肯定不是进来做这种短线的,但是不再加仓就原地多头变空头了,其它跟风资金进来都是墙头草
0
损失厌恶系数:相比能得到的可能损失,需要得到的最少收益是多少?这个问题是个很好的用来观察小市值策略入场时机的问题。自己回测的策略做的很一般,预期收益甚至比历史最大回撤还大,这样的策略是不能随时参与的
0
山鹰转股记录 https://www.sse.com.cn/market/bonddata/convertible/
目前看起来不是一次很顺利地参与,关注度太高了,管理层想靠散户抬轿子拖住转债价格,有点意思,第一次参与,不能这么早放弃,不然又放弃了一次学习的好机会,继续观察
目前看起来不是一次很顺利地参与,关注度太高了,管理层想靠散户抬轿子拖住转债价格,有点意思,第一次参与,不能这么早放弃,不然又放弃了一次学习的好机会,继续观察
0
@ztpp
该留言追踪债券:十债1.6的铁底的判断看来一点问题没有,对于长久期的债券来说未来只会往下不会网上的判断没有错。短债收益率太低,对我这种小资金没啥参与必要,要是参与这种低收益何必天天研究各种策略呢,那是给大资金配置用的。黄金在3300附近盘整了几个月了,没有新的变量出来出现之前,看不出来方向(至少本人没有能力判断未来是往下还是往上)。综合来说,目前不配置该方向没毛病.
(1)A:十年期国债看起来短期铁底就是1.6附近了,不会往下降了。换个角度说,各种债券类基金,未来只会跌不会降了
(2)美:07/06目前保持为4.3~4.2水位,川普的施压不给力啊。买的TLT观察仓迟迟不能解套
0
@ztpp
2025/07/13 市场目前还没有形成溢出效应,身边人基本还没有在讨论股市的。既然这一波是大资金拉起来和游资拱起来的,就要从他们的目的出发。大资金 -> 稳经济,稳信心?挣一笔就跑?大概率是前者。另外大资金今年的态度特别坚决,04/07那种黑天鹅也就将将到3040,离3000点还有40点距离。游资当然是来逐利的。担心的问题是,股市和经济基本面形成了背离,这会导致啥?不清楚,还不具备分析这个问题的...有没有可能是控盘资金要跑路了?是受到资水说的《一是2018年1月份,银行指数连续14连阳,接下来是2018年全年11个月的大熊市。事后我知道大概是2015年股灾的救市资金要退场,神秘人拉银行股掩护这批资金撤退》这个分析产生的疑惑,我没有答案和辨别能力,暂时走一步看一步
0
2025/07/13 市场目前还没有形成溢出效应,身边人基本还没有在讨论股市的。既然这一波是大资金拉起来和游资拱起来的,就要从他们的目的出发。大资金 -> 稳经济,稳信心?挣一笔就跑?大概率是前者。另外大资金今年的态度特别坚决,04/07那种黑天鹅也就将将到3040,离3000点还有40点距离。游资当然是来逐利的。担心的问题是,股市和经济基本面形成了背离,这会导致啥?不清楚,还不具备分析这个问题的能力.
0
@ztpp
所以要做基本面投资,目前有一个想法是还真必须得参考定价权资金的所谓预测。必须是有机构覆盖调研,出预测报告的公司,这样才有锚。所以小市值股票不需要看基本面,因为它本身就没有锚。
周五三只基本面股票也都同步调整了,中盘价值和大盘价值在跌,看起来我买的三个都属于中盘价值股,另外持仓的江阴银行属于中盘价值看《不亏》推荐的《思考,快与慢》有个感悟和跟基本面方法相关的困惑,公司公报的财报或者在各种基本面信息、管理信息等等,其他人怎么看待呢?面对一份良好的财报,股价是否已经体现了?或者换个说法,面对公司一份良好的财报,个体怎么想不重要,重要的是市场其他参与者怎么想,除非这个个体就是大资金。
所以要做基本面投资,目前有一个想法是还真必须得参考定价权资金的所谓预测。必须是有机构覆盖调研,出预测报告的公司,这样才有锚。所以小市值股票不需要看基本面,因为它本身就没有锚。
0
@ztpp
半年总结没有主观割肉这个说法说的不对,其实4.7那天割肉了两个铜的股票江西铜业和紫金矿业,且之前买入点是阶段高点。只是没有造成大的亏损,观察仓。看来主管策略就是容易没有信心。这一波真是标准的韭菜操作
(1)半年收益:4.5%,按周计算最大回撤-6.52%(2/22 ~ 4/12)
(2)各策略情况:转债轮动将近28%,ETF/大宗轮动赶上4/7关税战黑天鹅遭遇较大回撤,其余策略不咸不淡
进步
(1)跟着资水做了4月底贸易战缓和的事件驱动,第一次体会这个概念,小挣一点点,这个策略很有意思,以后多参与,重点是要学会自己发掘机会
(2)没有主观操作割肉操作,没有主动发起过本金损失的操作
(...
Edge
Chrome
Firefox








京公网安备 11010802031449号