杠铃策略:定投宽基(占比80%-100%)+时代大趋势(占比0%-20%)
宽基守正出奇:守正:长期定投宽基;出奇:牛熊级别低买高卖。
趋势守正出奇:守正:宽基守正出奇;出奇:时代大趋势的投资。
定投宽基策略
仓位占比80%-100%,每月月底定时不定额定投,收益预期:10%-15%
长期定投宽基本质是持有指数对应的企业,收益来源主要是企业增长。收益预期为8%-10%
1.国家GDP增长5%
2.上市公司平均增长 > GDP平均增长率,优秀的企业才能上市,预估6%-8%
3.核心指数中上市公司增长 > 上市公司平均增长率,预估8%-10%
牛熊级别低买高卖,本质是赚市场情绪的钱,收益预期为2%-5%
1.熊市恐慌低估,正金字塔加仓
2.牛市贪婪高估,倒金字塔减仓
时代大趋势策略
仓位占比0%-20%,时代大趋势代表确定性与不可逆
如2020年的新能源,最受益的是电池,电池占到电动汽车成本的40%左右,全球动力电池最大厂商是宁德时代。
如2022年的AI,最受益的是GPU,GPU才是所有企业参与AI的门槛,全球GPU垄断厂商是英伟达。
PC时代有微软,移动时代有苹果,每个时代都有每个时代的巨头。
当前时代大趋势:AI-先进生产力(阿里国内技术领先)
未来时代大趋势:中国人口老龄化-不可逆(创新药企)
定投养老2025静心持有
定投养老2026静待花开
superwo - 专长、利他、真诚、持续
1.《遥远的救世主》求己为强
2.《论中国》站在美国利益的角度看中国
贺娇龙:
我们学的十八般武艺,
受到的高等教育,
并不是为了让我们摆脱贫困的家乡,
而是为了让家乡摆脱贫困。
superwo - 专长、利他、真诚、持续
1.《践行渐近的金融周期》中国经济学必读
2.《摆脱贫困》习近平1992出版
3.《解读中国经济》中国经济学
《摆脱贫困》节选:我也明知白驹过隙,逝者如斯,又值改革开放的大潮汹涌,我们必须以审视的眼光看待不适应我们获得更快发展的一切并对其进行改革。未来可能讲更有意思的话,著更其完美的文,做更其壮丽的事业,但今天只是今天,未来也只是今天的未来。在这本书中,我只提供一份我在闽东实践、思考的记录,这对于闽东脱贫事业和其他事业之宏伟大厦或可成为一石一木,对于后来者或许也有些微意义——若留下探索,后人总结;若留下经验,后人咀嚼;若留下教训,后人借鉴;若留下失误,后人避免。我亦断定此书会被人遗忘。遗忘乃是大好事,足以证明我们前进得很快。
与世界发达国家相比,中国在有些方面落伍了。落伍原因历史学家们可以慢慢探究;但对于更多的人来说,励精图治,发愤图强,以中国的繁荣昌盛为己任,尽短时间使整个国家“脱贫”,尽短时间使中国立于发达国家之林,才是更为紧迫、更为切实的思想和行动。
而要实现这一目标,唯有全民把经济建设当作最大的政治!
superwo - 专长、利他、真诚、持续
原来团队主力离职,千问的PPT上线很早也没有后来做的豆包好用,阿里的AI让人担心。是的,目前看大模型团队是这样。但即便是这样,国内AI领域阿里还是断崖领先的第一梯队,AI芯片+AI云+大模型,目前也就C端大模型字节领先,可惜字节没上市,如果上市会把一部分仓位转过去,毕竟投的不是阿里是AI
superwo - 专长、利他、真诚、持续
1.《金钱心理学》必读
2.《信念:人生每一步都算数》徒步中国
雷殿生:
“天下难事必作于易,天下大事必作于细”。
有了目标和方向,
接下来就要脚踏实地,
知行合一去践行。
很多事情,
不做,都是问题和困难;
做,就有办法和答案。
superwo - 专长、利他、真诚、持续
1.《红星照耀中国/西行漫记》
2.《漫长的革命》屠龙少年,归来仍是少年
3.《毛泽东传》
毛泽东:
世界是你们的, 也是我们的,
但是归根结底是你们的。
你们青年人朝气蓬勃,
正在兴旺时期,
好像早晨八九点钟的太阳。
希望寄托在你们身上。
superwo - 专长、利他、真诚、持续
因美国政府确定要开门,关门导致的缩表结束
清仓科创50ETF & 加仓阿里巴巴
因科创市盈率过高下不去手
但要加仓AI,最终切换为阿里巴巴
superwo - 专长、利他、真诚、持续
1.《李光耀观天下》
2.《李光耀论中国与世界》
3.《巴菲特忠告中国股民》最大的收获是养现金奶牛
4.《股票大作手回忆录》投资像山岳一样古老,最小阻力原则
superwo - 专长、利他、真诚、持续
1.《段永平投资问答录:商业逻辑篇》
2.《段永平投资问答录:投资逻辑篇》
《段永平投资问答录:商业逻辑篇》节选:所谓学习并不是“去其糟粕取其精华”式的学习,那样的学法只能让自己在自己原来的圈子里打转转,因为人们往往不知道哪些东西是精华。
superwo - 专长、利他、真诚、持续
赞同来自: AliceUP 、llllpp2016
杠铃策略:定投宽基(占比80%-100%)+时代大趋势(占比0%-20%)
宽基守正出奇:守正:长期定投宽基;出奇:牛熊级别低买高卖。
趋势守正出奇:守正:宽基守正出奇;出奇:时代大趋势的投资。
定投宽基策略
仓位占比80%-100%,每月月底定时不定额定投,收益预期:10%-15%
长期定投宽基本质是持有指数对应的企业,收益来源主要是企业增长。收益预期为8%-10%
1.国家GDP增长5%
2.上市公司平均增长 > GDP平均增长率,优秀的企业才能上市,预估6%-8%
3.核心指数中上市公司增长 > 上市公司平均增长率,预估8%-10%
牛熊级别低买高卖,本质是赚市场情绪的钱,收益预期为2%-5%
1.熊市恐慌低估,正金字塔加仓
2.牛市贪婪高估,倒金字塔减仓
时代大趋势策略
仓位占比0%-20%,时代大趋势代表确定性与不可逆
如2020年的新能源,最受益的是电池,电池占到电动汽车成本的40%左右,全球动力电池最大厂商是宁德时代。
如2022年的AI,最受益的是GPU,GPU才是所有企业参与AI的门槛,全球GPU垄断厂商是英伟达。
PC时代有微软,移动时代有苹果,每个时代都有每个时代的巨头。
当前时代大趋势:AI-先进生产力(阿里国内技术领先)
未来时代大趋势:中国人口老龄化-不可逆(创新药企)
superwo - 专长、利他、真诚、持续
最近大盘涨的这么好
股票群却反常一般的寂静
上半年小盘股大涨时群里挺热闹的
现在大小盘风格切换之后
群里变得寂静无声
-群里很少有人持有目前上涨的股票?
群里持有的股票以小盘股为主?
持有大盘股的人比较沉稳?
上半年大盘股没涨,这次实际也没涨多少?
superwo - 专长、利他、真诚、持续
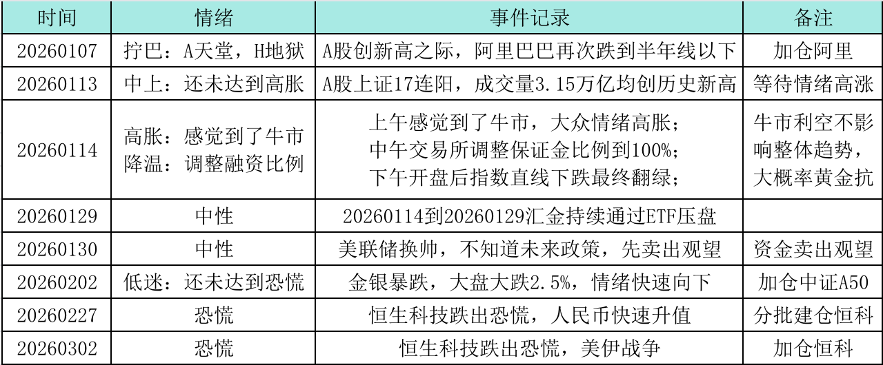
中证A50每月月末还在定投中
阿里持仓占比调整到6.5%左右
计划
近期走势可以粗略归为进二退一
计划美联储降息附近做多波动率
最近在练习期权做多波动率
目前开仓时点把握得还不错
但是平仓时点过晚
导致到手的利润没了
平仓还是多学多练阶段
superwo - 专长、利他、真诚、持续
赞同来自: llllpp2016
1.《共同基金常识》投资成本
2.《芒格之道》芒格的智慧
3.《周期》逆向思维
4.《一生的财富》洛克菲勒的智慧
5.《编码》计算机原理,神书
superwo - 专长、利他、真诚、持续
赞同来自: llllpp2016
1. 霍华德·马克斯:逆向投资不是永远与大众作对,而是在不被认可中保持理性。
2. 约翰·邓普顿:最佳投资机会诞生于悲观情绪的最高点,哪怕是‘鲜血染红街头’。
3. 沃伦·巴菲特:他人贪婪时我恐惧,他人恐惧时我贪婪
4. 乔治·索罗斯:市场越疯狂,反向操作的空间越大。
5. 卡尔·伊坎:买下无人问津的资产,待其炙手可热时卖出。
6. 大卫·德雷曼:市场对坏消息过度反应,恰是逆向投资者的机会。
7. 吉姆·罗杰斯:若你随大流,注定平庸;逆向而行,方显智慧。
8. 菲利普·费雪:随波逐流只会获得平均收益,超额回报需远离共识。
9. 杰西·利弗莫尔:当所有人奔向出口,记得寻找入口。
10.塞斯·卡拉曼:真正的安全边际,往往存在于他人避之不及之处。
上述投资大师们都在告诉我们逆向思维的重要性。
借此想想我们在市场中赚的是什么钱?
我赚的钱是:企业长期价值增长+牛熊周期买卖差价。
不管是价值投资还是投机交易,要实现盈利只有一种方式,就是赚取买卖价差,低买高卖或高卖低买。塞斯·卡拉曼讲过:“价值投资就是在证券价格与潜在价值之间进行的大规模套利。” 套利也是赚取价差。
你可能会想到通过分红也可以实现盈利,其实不然,分红最终是要除权的,类似于分红当日卖出部分股票价值,如果后面股票价格不上涨,一样实现不了盈利。想盈利只能靠股票价格上涨后卖出才能实现,可以通过同花顺等软件查看股票复权后价格验证。
普通人如何赚取价差
在市场中普通人想要长期胜出,只能通过错位竞争。
短期投资如同在刀尖上跳舞,不仅要与专业投资者比拼信息搜集和分析能力,还要与毫秒级响应的量化交易程序进行博弈。
相比之下,长期投资才是普通人的归宿。我们没有基金经理面临的业绩考核压力,也没有资金赎回压力,并且可以长期持续的投入。
普通人长期投资,可以避开与专业机构在博弈中的劣势,走出属于自己的大道。
交易价差:买在无人问津时,卖在人声鼎沸处。最容易的就是牛熊周期买卖,因为容易鉴别以及价差空间足够大,唯一的弱点就是时间周期长,虽然一个完整牛熊周期可能长达数年,但时间恰恰是普通投资者最充裕的资本。
如何识别牛熊
识别牛熊的方式有很多,比如熊市末期成交量持续低迷,市场充斥着绝望言论;牛市顶点则表现为全民炒股,估值屡创新高。
就像约翰・邓普顿所言,“鲜血染红街头” 时的买入,或许需要忍受短期浮亏,但只要企业基本面坚实,市场终将修复错误定价,而那些熬不过周期的投资者,正是为坚持逆向投资的人提供了获利空间。
在识别牛熊方面,最初我以美联储加息降息周期叠加市场情绪作为判断依据。理论上美联储作为全球央行,其货币政策对市场具有统治地位。最稳妥的方式是降息周期刚开始叠加悲观情绪的时候买入,加息周期刚开始叠加乐观情绪的时候逐步卖出。
可以参考 2024.9.18 美联储开启降息周期并超预期降息 50 基点后A股的表现。记得次日 2024.9.19 所有股票交流群都没有动静,在大超预期的情况下出现了情绪冰点,我在当时遵循交易计划大幅加仓,最终收获了超额收益。
但后面意识到单纯依赖美联储和市场情绪存在局限性,一方面是对交易的引导能力不明确,另一方面是国内具备逆周期调节能力,会削弱美联储的影响。
于是我决定调整策略,将估值指标如市盈率或风险溢价作为主要参考依据,美联储和市场情绪作为次要参考。有了明确的交易指标,就可以制定具体交易策略,并在此基础上进行历史数据回测,从而根据回测结果再优化交易策略,持续迭代形成最终交易策略。
交易策略大致是熊市正金字塔加仓法,牛市倒金字塔减仓法。换一种说法是:“熊市买入为市场提供资金,牛市卖出为市场提供筹码。”这种操作方式类似于个人版的逆周期调节,在为自己创造收益的同时,也在市场低迷时提供资金、繁荣时提供筹码,为市场稳定贡献力量,也算是投资中的 “善举”。
superwo - 专长、利他、真诚、持续
世界观是对世界的根本认知,比如一把菜刀,可以是做饭的工具、可以是防身的武器、亦或是伤人的凶器,其用途最终取决于使用者的视角与选择。
同样在投资领域中,对股市的认知构成了投资世界观,股市如同投资者内心的镜子:
1. 你认为股市是赌场,它就是赌场,并陷入赌徒博弈;
2. 你认为股市是投机场所,它就是投机场所,并追逐短期波动;
3. 你认为股市是财富保值、增值的场所,它就是财富保值、增值的场所,并聚焦长期价值。
认知决定最终的方法论,我们对股市的根本看法,是指导投资行为的核心,从根本上塑造了投资策略与路径,其重要不言而喻。
就像老辈人常说的 “种瓜得瓜”,股市从不会辜负踏实的人。与其盯着屏幕抱怨市场不公,不如低头看看自己心里装的是 “一夜暴富” 的幻想,还是 “慢慢变富” 的耐心。归根到底,投资修的不是技术,而是人心。当你学会在镜子里看见理性与从容,财富自然会跟着你的眼界一起成长。这大概就是股市送给每个投资者最朴素的真理:你心里有什么样的世界,手里就会有什么样的收成。
superwo - 专长、利他、真诚、持续
赞同来自: 狮子贝贝
2025年5月5日------------------------------------------------------------
开车回北京的路上,与5岁儿子聊天说到乖不乖的话题时,想到很多事情都有另一面以及相对性,孩子乖也可能代表缺乏主见,同时任何评价都是相对的。举例身高的高低就是相对的,他与二奶奶家的小叔叔(9岁)比身高他就矮,他与邻居家小妹妹(3岁)比身高他就高。
社会上评判人好与坏一样是相对的,以及社会的评判标准随时间推移也会改变。不要追求无谓的社会评价,不要被社会的规则框住自己的思维,而是找到自...
由此延伸想到 《纳瓦尔宝典》中的“幸福”和“不幸福”是相对的,如同长短高低一样,没有对比就没有好坏,寻求中性状态。
但如果你把自己看成一个细菌或变形虫,把自己毕生的努力都看成在水上写字、在沙滩上建城堡,你就不会对生活“本来该有”的模样抱有期待。生活就是这样,现实就是如此。接受了这一点,就无所谓幸不幸福。“幸福”并不是一种客观存在,而是一种主观感受。
幸福就是消除缺憾感之后的感受。
剔除了“幸福”和“不幸福”的状态,剩下的就是中性状态,但中性状态并不意味着平淡。很多人认为,中性状态是索然无味、缺乏激情的。事实并非如此,中性状态是孩子才有的状态。我们会发现孩子通常都很快乐,那是因为他们真的会沉浸在周围的环境里,沉浸在当下,而不是期待环境来契合自己的喜好和欲望。我认为,中性状态其实是一种完美的状态。只要不沉溺于自己的想法、不执着于自己的欲望,你就可以获得快乐。
superwo - 专长、利他、真诚、持续
开车回北京的路上,与5岁儿子聊天说到乖不乖的话题时,想到很多事情都有另一面以及相对性,孩子乖也可能代表缺乏主见,同时任何评价都是相对的。举例身高的高低就是相对的,他与二奶奶家的小叔叔(9岁)比身高他就矮,他与邻居家小妹妹(3岁)比身高他就高。
社会上评判人好与坏一样是相对的,以及社会的评判标准随时间推移也会改变。不要追求无谓的社会评价,不要被社会的规则框住自己的思维,而是找到自己的行为准则。
叮嘱孩子只要不影响他人且友善,不需要考虑社会的评判标准,做自己就好
superwo - 专长、利他、真诚、持续
沃伦巴菲特曾说,查理芒格和我一直都知道我们会变得非常富有,但我们并不急着变富,我们知道这一定会发生。
克里盖林和我们一样聪明,但他太心急了。
在1973至1974年的经济衰退中,克里盖林用保证金贷款来撬动投资。在两年的时间里,股市下跌了将近70%。于是他被追缴保证金,不得不把自己在伯克希尔哈萨维的股票以每股不到40美元的价格卖给了沃伦巴菲特。
沃伦的原话是。我买了里克盖林在伯克希尔的股份,因为加了不该加的杠杆,里克盖林被迫出售了股票。
巴菲特说克里盖林因为急于变富导致,我认为源头是出身。巴菲特的父亲是国会议员,芒格祖父是一名联邦法官,父亲是一名律师。
而克里盖林是白手起家,16岁参军,加州大学洛杉矶分校毕业后,一切只能靠自己努力。所以渴望快速积累财富,想用一代人战胜别人几代的积累。
投资中最难的是接受慢慢变富。就连巴菲特的合伙人也无法控制欲望,普通投资者更应该认清现实,放弃快速暴富的幻想,因为欲望会吞噬一切,不如认清自己接受慢慢变富。
从人性层面什么人能实现慢慢变富,我想首先是能控制欲望,其次是本身就不缺钱或是认清自己的人才能实现。
superwo - 专长、利他、真诚、持续
superwo - 专长、利他、真诚、持续
赞同来自: 山就在脚下
2025年1月20日特朗普上台,同一天DeepSeek发布R1模型,也是同一天梁文锋参加了专家、企业家和教科文卫体等领域代表座谈会(会议级别很高),并在会上发言。
2025年1月21日特朗普签署5000亿美元的“星际之门”计划,强化美国AI算力霸权。
春节期间DeepSeek凭借开源策略和低成本优势引爆全球市场,并迅速出圈,登顶中美应用商店下载榜,推动中国科技股开启估值修复行情。
2025年2月24日DeepSeek启动“开源周”,连续5天开放性能优化项目,通过算法改进降低算力需求,直指英伟达核心业务。
2025年2月26日英伟达收盘后要发布财报,从24号DeepSee计划启动“开源周”开始英伟达已连续下跌3天,市场担忧其业绩受DeepSeek技术冲击及全球算力需求萎缩双重打击,美股可能会剧烈波动。
持续跟踪后续
Edge
Chrome
Firefox





























京公网安备 11010802031449号