今天是2021年6月21日,按照周末在粉丝群沟通的内容,开始设立实盘,以方便大家抄作业:
今天忙活了一早上,总算将实盘账户全部弄好,刚好碰上重仓 众兴转债 大涨,带动整个转债市场大涨。今天五个账户全部盈利。
从今之后会在这个帖子下面更新五个策略实时净值,方便大家对比,同时验证收益,然后大家可以择机抄作业。
五个策略实盘公示 2021年6月21日
今天正式按照周末想好的思路,建仓4个实盘1个模拟盘。并实时更新净值,方便大家比较。具体表现如图
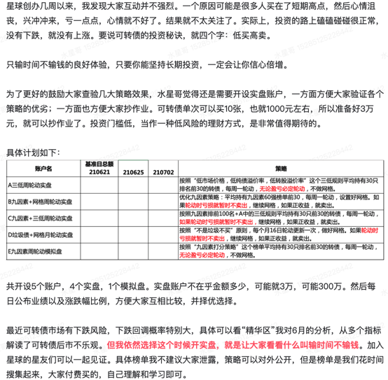
A账户,按照策略“低市场价格,低纯债溢价率,低转股溢价率”这个三低规则平均持有30只排名前30的转债,每周一轮动,无论盈亏必定轮动,不做网格。
B账户,按照优化九因素策略:平均持有九因素60强榜单前30,每周一轮动,设置好网格。如果轮动时亏损就暂时不卖出,每周看情况人工网格一次即可,如果正收益,就卖出。
C账户,按照九因素排前100名+A中的三低规则平均持有30只前30的转债,每周一轮动,如果轮动时亏损就暂时不卖出,继续网格,如果正收益,就卖出。
D账户,按照“不是垃圾不买”原则,每个月16日轮动更新一次,做好网格。如果轮动时亏损就暂时不卖出,继续网格,如果正收益,就卖出。
E模拟账户,按照“九因素打分策略”这个榜单平均持有30只排名前30的转债,每周一轮动,无论盈亏必定轮动,不做网格
五个账户开始净值均为1,今日战况
A 1.0014
B 1.0030
C 1.0016
D 1.0019
E 1.0084
今天模拟账户结果最好,我认为这个不准,因为模拟账户是周末的时候我按照周五收盘价买入的,其他实盘都是早上的实际价格买入的。说明早盘价格就已经涨上去了。但今天账户设置好后,将来的净值就是准确的了。ABCD四个策略实盘,以B账户九因素策略表现最好,全天0.3%收益。实际上是因为早上上涨过程中买入,否则今天收益应该最好。
我们对比一段时间后看看哪种策略最优质!每日更新在此贴下。
-----------------------------------分割-------
因为集思录不能回复,更新在主贴
2021/10/26
今天依然很有意思,D策略再次飙了,已经快要创新高!亦然是因为踩中了起步。我们真的是活久见,你见过低溢价天天飙涨的,你见过高溢价还天天几十厘米吗?这次让你开眼界了。这样子看来,起步正股至少还要10个涨停?是不是格局低了。
除却这个其余策略均出现了回涨。九因素策略均实现了很好的涨幅,不过依然没能超越B策略低溢价策略。再接再厉。隆利转债今天29%涨幅,这个我们没有捕捉到。
老妖精们都很安静,没什么大事,退朝。
2021/10/27
D垃圾策略一人得道,鸡犬升天。起步转债三天翻倍,带着策略一路狂奔,净值已经杀进第三名,真牛逼。格局低了。
九因素30强只有3个是红的,昨天刚沾沾自喜,今天就刀刀见血,都已经不想评论了。投资就是这么磨人心态。谁能想到当年的穷小子,有朝一日迎娶白富美走向人生高峰呢!起步,你到底是内里有货,还是柚子炒作。我坚信人多的地方不要去。其余没什么可说的了。
深V,男人爱沟,投资人都爱V!
早盘哭爹喊娘,下午就喜笑颜开了。开年连续反弹,好事。
今天百川转债宣布强赎。去年一直发公告不强赎,今年开年直接就公告强赎回了。我对他很有感情。老粉丝知道我善于用狗绳在转债和正股之间切换。而我用的最多的案例就是百川股份和转债。这只债常年保持10%以内的额溢价率,最低接近1%,高也不会超过10%太多。那么接近10%,换债,接近1%换股。来回互换可以积累非常多的筹码。虽然正股转债持续下跌,但是靠倒腾,降低了跌幅。如果遇上正股上涨或者不跌,就赚大了。下跌也没亏太多,这就是“狗绳”的妙用。今天要画上句号了。
低价债拯救世界!AD策略新高
今天无论正股还是转债市场,都是大跌。哭声一片,各种论坛群里都在说还债,还去年赚钱的债……但即使惨淡如此,AD两个低价债策略依然走出了独立行情。新高了!
开年第一天长阳,第二天长阴。这样的开端注定了今年是动荡的一年。
大家还记得我的估值报告里,传媒板块异动吗,从低估涨到了适中,传媒板块大涨一个月。这一个月就要权利买入传媒板块转债。比如湖广转债,吉视转债,贵广转债,广电转债。那么这几天你会赚的盆满钵满。这就是估值体系的重要性。
最新还有什么板块强势!农业股,比如温氏转债和牧原转债,适当配置。我们要有动态的思维去看各行业的变化。我后面会在估值报告里增加内容,让大家掌握好行业变化,尽量买热门行业的转债。
当然,我们购买是滞后的。也可能你一买热度就过了。所以别谈恋爱,做个渣男,爽完就走。
普天同庆,2021年的最后一天,以一根大阳线结束。感谢大A股,目前A、B、D策略都已经创下新高,E策略接近新高,C策略因为提前撤了,反而落后了。我的择时也不一定百分百准确,但我并不懊恼。毕竟赚到口袋的才是真的。今年可转债绝对收益超过60%,是个了不起的成绩。这也许是我投资生涯中,可转债最好的年份。因为牛了整整一年,真的是很难见。
今年还和大家一起探讨了很多,认识了很多牛人,真正意义上构建了自己完整的投资框架体系。当然顺便赚了点钱。感谢国家,没有国之发展,就没有大A的可转债牛市。明年开始我会分享更多干货给大家。
平平淡淡。今天正股市场大跌。转债市场微微小跌。抗跌能力出众。
今日转债成交额 442.21亿元,刷新最近几个月最低记录。转债不活跃已成定局。而且临近岁末,游资也都鸣金收兵了。
大家伙今年也要做做总结。我相信今年我们星球群的群友都是满满收益。只要踩中的可转债的赛道,今年都不会差。最怕的是猜中了赛道结果选错了票,那就是排肿大腿了。多做总结,来年准备怎么做,多做计划。
原5大策略继续小涨;新晋激进策略跌幅巨大!模拟策略,暂时不能去抄作业。如果长期效果不佳,会剔除策略之外,不过能有个对比,就知道策略靠谱与否了。
最近明显的垃圾债涨幅大于其他策略。垃圾债策略已经连续拉升两周了。虽然幅度都不大,但有点今年78月份的未到。你们看看净值走势图,垃圾债还真是稳稳的幸福。垃圾债今年全年策略收益再40%左右。实际上秒杀一堆大V的策略。只要选好赛道,其余交给市场,与能力无关。目前五大策略垫底的竟然是C,无法想象,C上次回撤后,因为直接斩仓了,避开了那几天的反弹,不然也不至于这么惨。不过即使抓到了涨幅,比如E策略,相比而言,最艰难也没好到哪去。最近就是垃圾债的天下。
今天又全体熄火。转债就是正股的私生子。还是要看正股的脸色。
最近明显感觉交易越来越难做了。今天正股市场新能源板块大跌,前几个月的香饽饽,立刻就成了黄脸婆没人要了。赛道切换太快,我们思路也要跟得上才行。
今天成交额 577.03亿元,晃荡在600亿以下,反正心中不安。看到个有意思的成交法,我觉得运用在转债上会非常合适。周末我会写出来,放到星球内,供大家参考。
B策略竟然已经新高了!策略全红。今天正股萎靡基础上,转债还算走出了独立行情!全天成交额成交额 520.21亿元,依然和巅峰期相差不少。
我们惊讶的发现,B策略这种简单粗暴的策略竟然走出了最好的状态。反弹也非常给力,策略简单,一点不逊色于九因素!如果说九因素从9个方面落实,那么B策略只从80%的溢价因素和20%价格因素的两因素策略。结果表现最为良好,之前好,是因为牛市,进攻性强,表现好可以理解。但是最近的震荡市也表现惊人。真的是没有对比没有伤害啊!
今天正股市场崩了,意料之中,前几天日报就提示估值高了。
但转债市场,尤其是低价债AD策略却继续盈利,虽然不多,也充分说明低价策略的抗跌性!但是再抗跌也扛不住天天跌。比如年初跌到冰窖的那个至冷时刻,覆巢之下安有完卵。
再加上交易量持续缩量,今天跌破500亿,如果持续跌破,那么寒冬来临就是时间问题。
君子不立危墙之下,逢高减仓是目前最重要的。我觉得我这几次踩的都挺准的,11月月初预测小牛市,结果迎来了一个月的小牛。从上周开始看空虽然大跌后拉回去了不少,但依然不看好后市。所以一直再劝大家控制仓位,不要想把鱼从头吃到尾,即使再涨,你只是没赚到最后一个铜板,但你保住了大部分收益。
今天大盘大跌,转债市场出现了一点分歧。我们看到低价债今天全面反攻,而基金策略依然没能表现。不过下跌也很有限。
近20日涨幅前列策略连续被锤,这个策略时间点不对,正处于转债高估的阶段。所以要静等转债市场跌下去,估值到底,才能见到威力。这个是激进策略,高风险。而溢价率对应正股今日表现尚可。耐心等待结果。
OK,三连阳,就为了打我的脸吗!希望继续打我脸。因为我预测后市不好,已经减仓,但是连续三天大涨,挽回了大部分损失。除了我们已经清仓的C策略。如果C策略不清,应该也挽回大部分损失了。但是不能这样看问题,因为我们现在风险变小了。换句话说,更安全了。但我依然持有大份额的可转债仓位,还是希望能继续打我脸,证明我错了。
两个新策略从新的一周开始记录。但两个策略我认为风险是有的,并不是太建议大家立刻抄作业,新策略还需要观察。好不好还尚且难说。我们需要不断丰富策略,这样将来才能在不同策略间配比,做一个“组合策略”,可能平滑我们的曲线。
今天多说一点:选对行业真的很重要。比如今年如果你踩中了可转债,就算你水平再差,都不太可能亏钱!可转债指数今年上涨了30%+,说明整个行业上涨的不错。如果你没挣到这个,基本算不合格。水哥大概有50%+,1~6月30%是很轻松的。6月后公开收益就有20%+。稍微比平均水平高一点。据说也有翻倍的策略。说明我们踩准行情,再加上我们的努力,是可能大幅超越平均水平的。
还有所谓好的策略,首先一定是逻辑正确,也就是你听完觉得有道理,其次是有标准的指标可以量化实现,可以复制重现。最后有业绩支撑,结果证明一切。
水哥的策略一定不是最优的,因为摊大饼为主,但是逻辑严谨,并且指标明确,可以抄袭复制重现,是个透明的策略。但我知道就算透明,很多人也没那个精力去找那么多数据,所以就直接抄作业了。虽然同样是抄作业,你抄水哥的作业有底气,因为你知道策略是怎么选出来的,是有数据逻辑支撑的,不可能无端端就走进坑里了。而有些策略就和黑盒子一样盲抓,说这只股最近有什么消息了,那个债有强赎可能了,没有系统性,没有可追溯性,有时候运气好就大涨,运气不好就大跌。那样的作业不敢抄。
赞同来自: 一川2020
今天大盘荡气回肠,人人喜笑颜开。转债市场也因为正股反弹而回升。市场给我沉重的两个嘴巴,真的猜错了后市吗?
我依然不对后市乐观,连续涨两天都敌不过周二一次的跌幅。如果正股市场真的来了波小牛,转债市场也会被抽血。成交量也没有看到放量。加上本身估值偏高,还是挺危险的。当然我希望市场天天打我脸!我宁可自己猜错,也不愿荷包受损。
大家看到我增加了两个新策略,准备从下周开始设立观察仓,开始实验。我简单做介绍:
F策略:按照“近20日涨幅前20名”这个榜单平均持有20只排名前20的转债,扣除未到转股期的和公告强赎的,每周一轮动;
G策略:按照低溢价前10对应的正股,每周一轮动。
这两个依然都是进攻型策略。F策略相当于趋势型轮动,最近20个交易日大涨,以为这最近有利好等,G策略则干脆是低溢价对应正股。试验阶段,不建议立刻抄作业。
赞同来自: 丽丽的最爱 、wuxingchanghy
继续新高,和8月份的疯狂如出一辙,而且涨的更厉害。
5个月零10天,最高收益29.28%、年化66%,最低收益15.5%、年化35%,平均收益21.7%,平均年化回报49%
这种高流动性,低风险,高效周轮动的模式,让我们轻松获得了超越大盘的收益。太疯狂了,我一直在把利润减掉,结果一直在涨。我也不敢说我做的对还是错,反正这样也挺好。
今天反过来了,除了B策略亦然盈利,其余策略都小幅回撤。8连阳被打破。今天整个正股市场不太行,拖累转债。
B策略收获一个伟明环保涨停,转债也精准的涨了10%,百达转债6.6%。
周末又要更新榜单,每周都很期待周一,每周一换仓轮动,总感觉又让涨多了的账户泄去了压力,然后周一重新蓄力低估。期待我周末更新榜单吧
再次新高。除B策略今天微跌,其余继续新高。尤其是C和E策略猜中了新天转债17.9%
大家也发现,我们基本上每天都能踩上一两个十几个点涨幅的转债!是的,这就是摊大饼的好处,虽然没有一天涨几十个点,但是每天涨也很舒服。这个图形太好看了。
这两周我基本都不想看不想研究,就按照策略继续轮换
继续新高,昨天大盘跌转债跌,平淡无奇;今天大盘大涨气势如虹,转债跟涨,毫无新意。
但总归验证了我们小牛市得判断,我们时间掐的真的蛮准得。至少现在还没看到小牛市结束得迹象。大盘这大阳线很给力啊。慢慢等待吧。
周末会给出调仓意见,下周按名单换仓轮动。
今天大盘大跌,平淡无奇。
E 策略筛选出的特一转债前几天大涨,本应该卖出,但是我们是周轮动,严格按照策略执行,这两天跌的不行,这种冲高回落在转债市场太常见了。
今天没有什么特别出彩得,起帆转债昨天18%,今天正股涨停,转债下跌,说明昨天涨多了,昨天转债价格已经涵盖了今天得正股涨停,溢价率接近0
有粉丝雪球上质疑我天天马后炮……我这种每周末都会提前公布下周持仓得人,怎么可能马后炮,懒得去解释,我又不是啥大V
再次全部新高!
低溢价独领风骚,这就是小牛市的表现,小牛市正股表现良好,则进攻型强的低溢价表现也很强劲。互相验证,小牛市无疑。一般牛市里,低溢价代表正股表现强劲
今日抓大牛债,起帆转债今日+18.9%,雷迪转债8.5%,永鼎转债7%,长海转债5%
今天终于吹不了牛逼了,全部下跌,不过C策略下跌最厉害,C策略一度要追赶上E策略了,今天一下子又拉开了距离。齐头并进!今天下跌是不是小牛市就快结束?因为一向是快牛市场。暂时指标还没有那么大的反应,不过获利离场的资金肯定是有的,最近转债价格又有攀升,大家直喊下不去手啊!
其实我们只要保持均衡就没什么大问题,比如BE策略涨了,那我们减一点仓位到A或者D,再平衡,风险也不至于增长。再平衡的思路实际上有个专业的控制指标,VAR。集思录上孔曼子老师也曾讲过一种简易的再平衡方法,结合牛熊市的市场指标,在诸多资产之间切换,从而控制整体风险。
我简单说说,比如BE策略,我认为高波动,风险值定义为0.6也就是有可能会跌去60%,而AD策略定义为0.3,因为低价策略,可能最多只能跌去30%。你的目标是控制整个风险在0.4左右。你有10万元,该怎么分配,假设BE策略一共X万元,则X*0.6+(10-X)*0.3=10*0.4,求得X=3.33万元,那也就是1/3资金配置到BE,2/3配置到AD,那如果今天10万变成12万了,而且主要是BE策略贡献得,也就是BE变成了5.33,AD还是6.66,那就要卖掉BE1.33万元,增加AD到8万元,这时候,BE4万元,AD8万元,再均衡。这样整体风险依然是0.4,并无变化。
幸福来的很突然,5个策略全部新高!上周刚预测小牛市来临,这么快就应验了,运气运气。
行情一好解千愁,不知道你有没有听我周末的判断加仓进攻策略呢?投资的差别就是再对的时候下对的赛道,每次可能都不是表现最好的那个,但都赶上了对的赛道,于是我们的收益就脱颖而出了。
慢慢变富,C策略昨天金轮大涨,今天大跌,整体波动不大。
百川开始发力了,百川是新能源板块难得的好股,储能板块我认为比较好的标的之一,我公开我的认识已经非常久,前面赚了非常多,结果正股9月回调一下子把利润全还了回去。但我坚信未来,最近两周已经两个涨停。但是通常涨停后会跌好几天。真希望你再跌一跌,毕竟仓位还没满,好东西不能扔。今天在正股和转债之间做了置换,买了股,买了债。反正有溢价率这条牵狗绳,我们就不停在主人和狗之间切换赚取超额收益吧,反正无论是哪个我都愿意持有。当然风险提示:百川已经强赎区间,即使公告不强赎,也可能突然强赎。反而正股的确定性更强一点。
清掉了一些小杂鱼,动荡时期要收缩能力圈,专心攻核心转债。利民微亏,好客微盈。耐心等待花开。
BE策略互相追赶互相争夺第一名。C策略今天表现最佳。
转债市场最近稳定了不少,但能否回到几个月前,我觉得不太可能了。人心散了。
康隆达这只庄股又要开始割韭菜了。远离,这个时候别想着薅庄家羊毛。庄现在这个位置清是有利润的,你和他做对手盘就是死路一条。
九因素选出的金轮转债今天表现了一下8%,其余表现就平平了。
最近研究了ST大集和ST雅博的破产重整方案,觉得还是可以小比例参与,已有一点点浮盈。但风险巨大,已经和转债不是一个级别的风险,但是他的套利点和转债其实很像,只要学习好规则,利用好规则,实际上是有利可图的,其实就是信息差,这和可转债如出一辙。如果可转债的对手盘都是萌新的话,其实利润丰厚,而且风险还低。所以无论怎样比较,还是可转债略胜一筹,这也是为什么偏爱转债的原因。
低溢价策略今天继续大涨,已经超越九因素E策略,成为目前场上收益最高的策略。低溢价策略真的是波动性太大了。市场好他就好,市场差他也是跌幅最猛。吃肉的时候要记得挨打的过去。
今天其他几个策略也都回涨了,今天正股市场好,转债市场也跟着喝汤。天康生物我前面一直在提示大家,和康隆达很像。都是杀溢价,转债跌正股涨。所以提前买入正股。如果听了,今天又是一个涨停,我记得上周也有个涨停。中间有回调,但是正股太强,转债太弱。我做T已经有40%的收益……后悔买少了
低溢价策略连续几天回升,B策略波动性最大,风险高收益高,几乎快超越九因素E策略了。低价策略继续划水,C策略又是鉴于低价和低溢价两个策略之间。五个策略五种走势。
搜特偷偷跌回100,可以第一条线买入啦,市场继续胶着状态,看不清未来走势,将资金在几个策略之间平铺开。我还关注了利民、百川和好客。如今都还只是很小的底仓,我是准备逐渐加大仓位的,但还在等待更好的价格,也许我会错过。其余就平淡无奇了。今天简单一点啦。
现在5个策略分配即位均匀,最高收益13.4%;最低6.8%,最大回撤大概也就3%左右。还好。
今天我们不扯其他的蛋,就说一支 搜特转债。这只转债我在70多价格在星球连续三次发文鼓励大家买入,结果没几天就串上去了,一路杀到120,我就提醒大家不要再去碰。因为我们知道正股太垃圾了,根本撑不起,现在的转股价最多到108是合理价位,我连续发了一周的文提示大家。随后我从策略中将这只股全部删除。很久没关注,直到上周,价格跌回108附近,我才又将他放到策略中。最近跌破100,这个是可以预见的。主人是垃圾,狗狗在努力,也摆脱不了平庸。所以他只配垃圾的价格,除非哪天再来一个利好爆发,可能还会起来。所以你看他似乎很便宜,破100,但实际上他还是不够便宜,你如果愿意买,记得后面跌了一定要补仓网格摊薄成本哦。他就值这个价,别报太高预期。
康隆我连续发文很多天,一直强调庄家在卖债买股,切换回来。从我说开始,正股已经涨了快20%了。在看转债,已经跌了10%差不多了。这就是典型的庄股,当时我说了,你应该买股卖债,结果一堆人还在抖音上留言说是不是提示要买入康隆转债。我笑了笑……这种韭菜,鲜嫩爽滑啊!
最近转债市场感觉也就这样了,没什么好蹦哒的,我看热度大幅减弱,连抖音关注我的粉丝都变少了,哈哈哈,热度都是炒出来的。耐心练功,等待下一次韭菜爆发。
赞同来自: woshishui2016 、奔腾年代1999
今天单低策略B大涨,单低策略应该是这几个策略里波动性最大的,耐心持有。其余几个也一般。
天气日渐寒冷,市场也是寒意不断。我们永远不可能一个策略走天下,市场风格每天都在变化。一会单低大幅跑赢,一会双底两年翻倍啥的都有。但如今双低的老师已经鸟尽弓藏,单低的策略大幅回撤。如果不择时,没有一个策略可以长久稳赢。所以我们要学会在运动中调整仓位。要想做到准确的换仓,太难了,但控制仓位比例可以简单实现。如今如果杀高价,就挪一定仓位去低价债蛰伏;如果杀溢价,就去低溢价避险;如果正股大跌,转债不举,就挪点仓位去抄指数。让我100%清仓,100%建仓其他板块,我是凡人,做不到。但是几个策略之间仓位均衡还是可以的。
可转债现在已经不是热土,如果你还刚学习,建议小仓位实验,现在不是你加仓的好时候。但是练手的最好机会。最近的市场就是布好网,等着鱼上钩,网格加起来,耐心等待。别着急,一切就都容易了。
继续回撤,可转债好行情已经一去不复返,接下来就是比拼真本事的时候了。不忧虑不焦躁,耐心等待行情,现在回撤的都是过去的利润。如果过去没有利润,现在又冒然加仓的,就不一定熬得住了。
成交额近一步缩水,跑路的越来越多,即使有人坚守,也会被清仓的势能打下去。而且现在正股市场并不好,各种概念都不灵了,最近几天又回到了喝酒吃药行情,都是大白马。之前的周期股,新能源行情都暂缓了,也是导致这一波高价债都在跌的主要原因。
让时间证明一切吧,这个波动市场,一定要把网格加起来,通过网格不断做T来摊薄成本。转债不是正股,是可以用网格的,放心大胆的用。
今天继续回调波动。大盘大跌,正股市场崩,转债跟着崩!跌跌更健康。
仔细看今天又是B策略,低溢价策略下跌最严重,目前已经被C策略超越。目前我们5个策略终于定型,5个策略各行其是,区分度较高:
A和D策略是低价策略:A策略三低,低价低转股溢价低纯债溢价,三低综合排序;D策略纯粹低价策略,谁低谁上榜;
B策略是低溢价策略,实际上我用了20%比例价格+80%比例的溢价率,着重考虑溢价率;
C和E策略是九因素筛选:E策略是纯九因素打分排序;C策略在九因素基础上,还加入了低价和低溢价的规则,是优化版本的九因素策略。
目前5个策略逻辑差异很明显,效果也走出了各自独立的净值曲线!好不好,大家自己说了算。每周水星哥会将5个策略的持仓更新在星球置顶,愿意抄作业可以抄。现在市场环境没有过去几个月好了,波动性会大很多,所以持仓体验并不佳,市场热度明显减退,星球目前有90多个成员,但是我发现每篇文章的查看率只有50多左右,前几个月阅读率几乎是100%,可见很多星友受伤可能暂时离场了。但没关系,水星哥的5个策略会坚持更新,让你实时知道哪种策略表现较好。无论盈亏,也会坚持下去!
今天永鼎大跌,昨天大涨今天大跌已经见怪不怪,前面有太多案例。最近的市场很难出现大牛债,那么每次冲高就做T,来滩低成本吧。
今天我的重点兄弟依然不给力,没抄作业的可以见机抄水星哥的底!
七妖精今天依然没有崩!这么坚挺!但是我们注意看,康隆转债发生了巨大变化:庄家大比例卖转债买入正股!在做对倒,我从上周就开始提示,如果你们敢薅庄家羊毛,就去买正股!
经过两个长长的假期,把我们整体的节奏都打乱了。接下来今年就没有假期了,我们专心致志主攻今年最后一个季度。
今天三低策略A和九因素低价C获得了正收益,DE策略很小的跌幅,而我们上周刚修改的B策略,今天遭遇了大跌。B策略之前是九因素策略为主,上周开始,为了区分开个策略,将其调整成溢价率为主的低溢价策略,结果今天就重锤了。不过没事,今年低溢价策略确实长得太多了,总得跌一跌。
今天迪森依然不给力,跌出了榜单倒数第一,这酸爽!除了我公开的五个策略外,我非公开的策略将逐步按照前面文章所讲,加大利民转债,好客转债,百川转债的份额。基本逻辑就是我挺看好正股的,大家注意我说的看好正股,是看好他未来3年内可能有翻一番的潜力,并不是接下来一两个月就能大涨。所以抄作业如果不能长期坚持,建议谨慎抄。这三只我也不是一步到位,而是通过网格策略逐渐加仓,就和当年的迪森一样,都是一点点通过网格加成重仓的。如果不了解网格,建议去看一下我的抖音短视频,有详细介绍。
今天永鼎大涨,一步到位。垃圾转债抓住机会就起飞。华钰又连续两个大涨,这个曾今都只有90多的转债,涨起来其实就是几天,但要等来这几天高潮,你必须耐心,可能要等待一年,甚至两年。我持仓里尚有持仓超过500天,至今套着的转债。但一点不着急。
最后,7个老妖精,依然没有颓废,太坚挺了,他们坚挺,我们就不用太担心。
今天是十月第一个交易日,度过了漫长的假期。假期里我发了最新的调仓,将B策略做了一些调整。今天所有策略均收获了回涨。
昨天发了一个重点研究对象:康隆转债,重点研究了他的过去和现在。我可以负责任的讲,主力庄家一定在卖转债换回股票,操作痕迹太明显,这样持续杀溢价,转债投资人真的就是被割的一愣一愣的,当然割不到我们。如果你愿意冒险,可以去强主力的正股筹码。
类似这种操作我后来也给大家公布答案了,当然比康隆缓和多了。不过今天正股也收获了非常大的涨幅,就是天康,这个七大老妖精之一的天康,一定会叫个天翻地覆的。当然我不是神,我也可能看走眼。分享到群里也只是分享我的看法,不代表一定能赚钱。抄作业请小心。
我曾经重仓的迪森,今天依然高开低走,扶不起的阿斗啊!我买的早,别随便抄作业,我已经有浮盈,你跟着买可不一定。
我依然看好的百川,今天依然大跌,随便抄作业依然会被套牢,你不一定有我这么坚定!今天还说了一只,好莱客,我清楚的把我的逻辑分享在星球了,我也不能保证自己一定能赚钱,但是我敢旗帜鲜明的公布我的操作。
九月收官,这个月太难了,波动太大,一改过去的齐头并进模式,从此开启Hard模式。几个主要关注的债上窜下跳,令人焦虑。
很多人都说,之前低溢价策略大幅跑赢其他策略,结果这一周,低溢价策略回撤也最大。其实就因为此前周期股大牛市,推动了相关转债价格,如今纯粹属于长高了就得跌一跌,总不可能一直涨。所以周期股类的转债,可能要稍微规避一下了。最近一周,商品等周期类股票大跌,带动转债大幅回撤,举例:利尔转债,我在前段时间换成了正股,正股也回撤了快20%,因为网格稍微减缓了一点回撤。所以记住,买狗一定要看主人,不看主人的乱买,早晚会还回去,这就是为什么我们的九因素策略含了正股的因素。在现在普遍价高的时候,尤为重要!当然如果你买的是100以内的债,说实话正股的权重并不大。所以买高价债一定要看主人的脸色行事。
回过头来看低价策略也才回撤了2%~3%,只是对比过去每天千分之几的爬坡,体验变差了而已,本质上没发生什么变化。但人的心理发生了很大变化,持股体验变差了,每天都涨,虽然一点点,但很开心,涨几天跌几天,心情就不够美丽了。我坚信长期持有必然会超越普通理财收益。
最近波动太大,个债就不做点评了,最后再来看看老妖精的情况:依然波澜不惊。老妖精都不怕,你说你们怕什么!
赞同来自: 基建小白
今天很开心,因为等了快10个月的第一重仓迪森转债今天爆发了一天赚一年钱的感觉。这就是转债的魅力。老粉丝都知道我第一重仓是迪森,当年网格,一路跌一路加仓,曾今破面值,如今又成了高攀不起的模样,中间一张都没卖,感谢大A股,让我过节了!当然这也不是我一个人的欢喜,因为上周迪森也入选了我们的九因素策略榜单,所以抄作业的小伙伴,也恭喜一个22%cm的长阳线。
今天五个策略也出现了回涨,但是幅度都不算太大。BE策略最佳,C策略次之,低价策略紧随其后。希望能再次创新高吧。昨天大跌很多人吓破了胆,但我昨天星球里给你们看过老妖精的表现,表现依然坚挺,所以也就无惧回调了,安心持有。不过最近的波动确实很大,说明资金上多空博弈,很多保守的转债投资人纷纷离场,而又有新人不断加入。波动上升,就靠真本事啦!
我们再看看老妖精们今天的表现,绿的比红的多,但依然没看到那种崩溃的感觉,说明空间尚有,时刻保持关注,一旦风向不对,就要赶紧调整。每天来看一下我的日报,看什么时候开始减
今天吃面!大盘竟然莫名的换风格了又开始走喝酒吃药风格了。手上转债得得稀里哗啦的。利尔,百川也都一根长阴,市场就这样爱开玩笑,上周还是创新高,这周就又大回调,而且力度依然不小。C策略朋友们说要抄,现在还敢抄吗……
现在的环境就是性价比不高,很多转债看着价格不高,但是没性价比,比如120的转债,你说100你不买,现在就算再好,120都有点鸡肋的感觉,提不上兴趣。今天C大跌,主要是嘉泽-11.6%,维格凌钢也都-6%,C策略只有迪龙是红的……真的是闻者伤心,见者落泪。最近两周,波动明显增强了,过往一条直线往上的美好体验估计告一段落了,波动市更见水平。
老规矩,看一下老妖精们如何表现。如图所示波澜不惊,大多还是红的,令人称奇!是不是意味着还能继续。
马上就是十一长假了,大佬们统计说长假前一般跌,长假后可以长一波。是不是也得熬一熬熬到长假后。还有三天又要开始一个长假期,令人期待!
赞同来自: 基建小白
今天整体很平淡,不赚不亏。但是C策略依然以正收益创下年内新高,其余几个策略下跌幅度非常小,也可以忽略不计。但实际上今天红的少,绿的多,好在幅度都不大。这周整体来说回血了不少。
从5格策夜的分化上,我们可以看到,D策略,也就是最低价的转债轮动收益最差,回撤最大。而九因素这一类偏股型转债,也就是特别关注了正股表现的转债则表现相对不错,也就是说这轮回撤主要是偏债型转债回撤为主,而高价低溢价转债其实表现还算好。这个里面很有意思,就是我们一直在说的高估问题。我们一直在说转债市场现在高了。但是价格高不是问题,就跟股票一样,价格高的股票他的PB不一定高,估值不一定高。所以不能光从价格判断市场,而要从溢价去判断高低。
经过我的研究,我先给出结论,目前低价高溢价转债确实是处于历史高位,这波回调其实就是均值回归的过程,可能后续还有下跌;而高价低溢价转债其实是处于中间位置,整体的溢价率其实并没有特别高,即使和今年1月份相比,也没有高出特别多。这还是已经涨了8个月之后的结果。这也解释了为什么九因素的表现就是比其他的要好,同时也为什么改良后的C策略表现亮眼。因为改良后的C策略,是在九因素基础上,还加入了低溢价的要求,最后再考虑价格因素。所以我亦然对C策略信心满满!
同时我们看到垃圾债策略这一波表现太差了,我在想,既然A策略三低已经是低价策略,我其实可以将D策略做些改良,为什么不做成最激进的策略,比如只看溢价轮动呢。这样每个策略之间差距就会拉开。
C策略创新高!迅速赶超BE策略,看来一哥的位置要做稳了。其余几个策略也都大幅回血。老妖精们只要不崩盘,应该还能撑一会儿。当然这不是你加仓的理由,现在这个阶段,减仓才是明智之选。再不济也要把利润留住。
“恒大”事件今天看大幅企稳,受影响转债也都出现了回升,还没来得及加仓你就回升了?
今日普涨行情,并没什么可以多说的,但是普涨之下暗流涌动。老妖精们今天出现了和正股背离的情况,正股涨,转债都在跌。是不是一个暗示呢?!等哪一天来个长阴线就要注意了哦!时刻关注吧
转债市场多韭菜,就是不学无术的那种韭菜。今天川恒转债上市,因为正股这段时间涨的太好,导致深度负溢价,所以很多人都算出来今天一定会157.3收盘。转股价值200有余,但是我们看到集合竞价阶段就有无数的130成交,以及最后140多,成交,目前依然-19%溢价,就算正股明天吃一个跌停,今天157.3买入也是有赚头的。然而,我昨晚就挂单了157.3,但依然没好运气。只是看到很多人低价送出了手上的筹码,买主却不是我,有点伤心难过
5个策略分歧越来越大!九因素策略今天企稳开始上涨;而低价策略则继续写跌,差距拉大。我们仔细看C策略,也就是我一直寄予厚望的策略,兼顾九因素得分和低价溢价的策略,几乎已经要创新高,快要赶上BE策略,而且这一路走来,回撤非常低,如果把时间线拉长,不知道是否能穿越牛熊。
假期星球里我给大家发了“恒大”事件相关的转债情况,结果不容乐观,我们看下图红框圈起来的这三只影响较大,本身价格就不高,亦然出现了不小的下跌,可以预期的是在恒大事件企稳之前,我估计不太会有改观,如果能再痛快的跌一跌,我一定会加仓的。这些风险事件都是不可多得的加仓机会。大家不都说想回到年初吗,这几只跌一跌你们又是否敢买呢?
上周九因素榜单里的几只今天涨的都很high,华锋转债+11%,新春转债+4.6%,九洲转2,+7.5%;齐翔转2,+12.2%,嘉泽+6.5%虽然我们是摊30只大饼,但是我们这抓牛债的概率还是挺高的,九因素到底牛不牛,牛市里看不出来,只有能牛熊周期过完才能清楚。
再来看看老妖精情况,这个是判断是否要破位的好指标,从图上看,还得继续疯。
1、全筑转债
公司2021年半年报显示,公司上半年实际收入22亿元,其中恒大项目收入约8亿元,恒大收入占比约36.36%
按照水星哥的九因素策略筛选,他的得分没有进入前60名,位列79名,万幸,他没有上我们九因素策略榜单,但是却上了我们垃圾债榜单。按照这个分数,他也算是一位中等偏上的学生。因为其低廉的价格,收益等得分遥遥领先。大家知道目前市场上低于100的也没几只,所以全筑几乎是最后几名。
这只债接下来应该就是典型的暴雷债代表,但是买低价债就要买暴雷债,如果他能再次跌到90元,毫不犹豫,加仓!不过我觉得目前的市场不会给你这个机会,大家逢低加一点吧。垃圾债也是有价值的!
2、文科转债
正股是文科园林,生态工程施工业务是公司营业收入的主要来源,可转债余额9.50亿元。恒大集团也是文科园林的第一大客户。
2020年来自恒大的销售额13.40亿元,占年度销售总额比例高达53.18%,根据文科2021年半年报数据,文科应收账款7.82亿元、应收票据8.01亿元(其中商业承兑票据7.90亿元)、合同资产9亿元,总共是24.83亿元的应收款项。以上24.83亿元的应收款项有多少来自恒大,不清楚。
但是截止到2021年8月末,公司应收恒大集团及其子公司的商业承兑汇票金额10.90亿元,这还不包括合同资产。按照2020年53.18%的营收占比来估计,24.83亿元“应收款项”来自恒大及其关联公司预计不低于12亿元
按照九因素策略,得分排名200多名,并没有上榜,但是依然上榜了倒数第几的垃圾债榜单。垃圾债策略里全是垃圾,肯定会遇到的,但要耐心等待垃圾触底,那时候就是加仓机会,目前看估计还能再跌跌。但真跌下去了,你还敢加仓吗
3、国光转债
公司和恒大园林集团合作了十几年,目前购买恒大3000万理财。同时和恒大的应收款大概是几千万规模。
4、江山转债
正在逐步降低和恒大的合作,去年底有8.4亿应收账,一季度已经降至7.76亿。公司属于恒大的重要合作伙伴看当前的数据,恒大对江山的影响也不小。
5、蒙娜转债
刚上市两天,就要接受暴击吗。
不怕影响大不大,就怕市场认为关联度高,一锅端。年初我们看到以国城、本钢为首的一轮下跌,就是普遍信心不足造成的,这一波恒大的持续影响,是否会造成这个问题。我们拭目以待
赞同来自: 丽丽的最爱
这次回撤力度相当大,除了C策略走出了一点不同的形状,其余几个策略都有不小幅度的回撤。几乎是连着跌了4天。很多刚冲进来的小白估计都套住了,好不容易找到一个好的投资产品,但是进来的时机不对,同时选的都是高价债,然后一回调,发现下跌的幅度一点不比股票小,就匆匆下结论,斩仓止损,从此远离。并且逢人就说可转债投资风险低是骗人的。
实际上这波回调大概就是退回了9月1日的水平,也就是回到16天前而已,4天也就3个多点的回撤。可转债已经涨了9个月,是该回调了。我瞅了一眼我们策略持仓,因为每周换仓,我看很多新加仓的这周都有不晓得跌幅,万讯跌了-11.7%,凌钢-11%,维格-7%,当然也有逆市的清水涨了+61%,新春+25%,齐翔+14%,所以分化已经很严重。已经处于震荡边缘,不像过去那样统一抱团了。
上周报提示大家恐高可以转移到银行转债,并在星球里给出了榜单,不知道你们有没有执行,目前看来,银行转债是比较好的避险转债,如果你听了,应该保住了不少利润。大家注意去看看部分转债,下调起来那个走势特别顺滑,不带犹豫的那种。是很容易让人恐惧的,整体上转债确实处于高点,如果实在担心害怕的,要么如我所说换仓到银行转债,要么干脆暂时离场。我的5个策略不会停止,会继续实盘,相信长期的力量,可转债可以穿越牛熊。
对了,突然想到,之前在群里说做短线赚了多少的那个兄弟现在战绩如何,牛市别吹牛,那根本不是你的实力,是市场的实力,熊市就是真实力对抗了。
这波回撤挺疼的,几乎比得上7月底那波回撤力度。果真是涨多了要崩吗?今天的回调更多是正股市场造成的,并不是转债自身的分化。早盘的时候我手上所有策略都是红的,下午正股大跌后,都绿了。所以转债永远是个看主人脸色的狗狗,主人不开心了,狗狗也好不到哪里去。
我们先看老妖精们的情况,我们用9月3号作为基准,目前价格还没有跌破基准的,但已经有两只转债溢价跌破基准。熊市如果来了的话,首先杀溢价,就是正股价格不变,转债价格大跌。这样的情况还会远吗?
今天讨论的最多的就是华自转债,一边有后悔加仓的人,一边有强者跌停板想抢入抄底的人。华自并没有上我们的榜单,所以我本人是没有持仓的,曾今上过榜,但很早就下车了,也让人拍断大腿的感觉。那现在值不值得加仓?因为-18%的溢价简直是令人咂舌,马上就要进入转股期了。我倾向于认为华自还需要有个大跌,因为这波已经涨了2倍有余,今天才跌了20%而已,按照订单40%没了,应该还需要跌个20%上下。而转债也一定会跟着跌,但是跌的幅度会小很多。所以这个时候-18%的溢价是不能抹去的,所以我倾向于认为,转债应该还能跌一跌,但是溢价恐怕会调整到-1%~-2%的水平,应该没有那么高的溢价给你吃。也就是这段时间,如果你是正股投资人,你应该赶紧换到转债上来才是理性人,因为这样你可以多赚16%,但世界就是这么奇妙,每天还有人在交易买入华自正股,而实际上买转债会便宜的多的多,中国A股真不缺韭菜。
百川又一个大跌,所以说人不能得瑟。
赞同来自: xiuer
寄予厚望的策略C完成逆袭,今天其他4个策略都小幅回撤的情况下,完成了1.42%的正收益,创下历史新高!有望赶超纯九因素BE策略。
为什么今天C策略这么强,我主要抓住了清水转债+11.56%,新春转债+11.16%,九洲转2+6.75%,嘉泽转债+6.29%,一天抓到四只牛债,可见我们周一的换仓非常正确!新春和嘉泽都是周一按计划筛选换仓进去的新标的。改造后的C策略我一直寄予厚望,但一直没能超越九因素。
今天我完成最漂亮的一笔交易就是盘中发现利尔转债溢价率已经从个位数爬到了13%,利尔转债+5%而利尔化学却跌了。就是说狗跑的太前,拉着主人走了,这种反常,我们一定要注意,按照我发明的“经典论断”——主人和狗,我迅速卖掉了债,换成了正股。收盘时溢价率只有10.64%,成功多赚近3%,利尔是我一直看好的标的,所以是长持的心态,债或者股都可以,所以称为我理论指导实际的最佳案例。当然还有百川也是我最得意的几笔操作。
今天的几个老妖精几乎全部出现了回调,其中最主要的渣男代表康隆转债更是大跌-12%,如果这几个老妖精继续跌,就要注意整个盘面风险了。持续关注。
赞同来自: 好奇心135
今天这个回调力度有点大。早盘还是红了一个点,以为又是大涨的一天,结果下午守不住了。正股市场大崩带动转债。打狗还是要看主人
今天垃圾债持仓没有红的,九因素也大部分都是绿的。不过九因素今天的回调力度没有低价债那么大。那是不是疯狂到顶了,要开始跌了?还记得周报我给大家分享的那几个老妖精吗?我们来看看他们情况如何再做判断,如图:
几乎所有的妖精们都没有跌,其中康隆转债尤其不要脸!你一个溢价率高达253.33%的债,你凭什么大涨24%+谁给你的勇气?这种在无知少女眼中就是大帅哥,在我等严重就是渣男啊!有点过头了。
不过这是好事,说明疯狂远没有结束。
牧原转债周报我预测昨天回大跌,结果只跌了2%上下,加上今天幅度还是不大。我估计一堆小散还捂着不肯撒手,想用1000元赚1000元。
百川再次回归11.85%,正股涨停,我们要坚信好股票再怎么回撤也是好股票;清水正股涨停20%,转债继续大涨,尾盘回落到4.03%,目前溢价只有1.70%,这个时候我就不准备清仓了,继续持有吧,一天就解决了16个点溢价率。从这两个案例,我们再次鉴证我的经典理论:溢价高时,买股,所以股涨20%,债没那么高;溢价低时,买债,百川转债涨幅大于股票。现在如果你依然觉得清水是好公司,就一定去买债,而不是买股!相信我。所以我手上的清水暂时不准备卖出了,继续持有。
赞同来自: 小小燕儿飞
又是大赚的一天!
今天周一换仓,我们因为用了最新一期财报的业绩数据,所以分数出现了巨大的变化,很多过去业绩很差的股票今年中报业绩很好,于是得分都上去了,所以这次换仓变化很多,摩擦成本较高,但是早上换完仓,全天依然收获了1%以上的涨幅!基本把上周四周五回调给追回来了。其中A策略创新高,其余几个接近新高。
大家还记得我的利尔转债吗,我还没卖,中间巨大回撤,但是现在又创新高了,感兴趣的搜一下星球里当时我发出来的准备买入的价格,收益非常可观,我加上网格,36天持仓,已经52%收益,不信可以私信我给你发截图,哈哈。我还说过一只高价债,百川转债,群里发出来时300出头,最高到490,后来一路回撤几乎快要到成本价,然后又涨上去,目前346的价格。我通过几次网格,目前持仓28天,收益26%,当然高价债只占我一部分仓位,九因素策略才是我的王牌杀手锏。这是我敢重仓去上的榜单,虽然涨幅小点,但是回撤也小得多。上面高价债的回撤超过20%,注意风险。但我一般不短炒,我长持,如果我觉得他不好,我一天都不会买。
今天清水真的秀了一把,一天涨幅38%,让我想到了上周的宝通,清水同样是上周上榜九因素的!今天本来要清掉轮换其他的,结果早盘两次涨停,直接只能最后三分钟交易,结果我没空,完美错过交易。但既然如此,我就准备再持有一段时间吧,好东西不怕晚。包括上次我说的宝通转债,我建议不要买转债,直接买正股,我买了一点,上周套住,今天完美解套。元宇宙概念,我还去学习了半天,大家知道哪里去下载元宇宙游戏吗,想玩一下。
很多人问我周报说部分转移到3A银行类转债,有没有标的,实际上银行类转债就那么多,你就选几个摊一下饼即可。等会儿我会在星球分享一下名单。银行+保险+地产,最近都有点要回归的感觉,换到他们的转债,一方面本身很安全,可以避开目前市场不明朗的情况,同时又能享受转债市场火热和可能的正股市场上涨红利。是目前“恐高”人员比较好的归宿之一。
本周大涨三天,大跌两天。整周依然是正收益。
(1)最近的行情已经过于火爆,连新债巨无霸牧原转债,95亿多的规模,开盘竟然涨停。溢价率35.77%,而且最终收盘也能保住128的价格,真的如果不是大牛市,怎么可能有这种价格。我预计周一开盘牧原转债应该大跌,别去抄底!别去抄底!因为远远不是底,不过这种过热的行情,也许一堆韭菜冲进去也说不定,但是君子不立危墙之下,让韭菜们玩,我们离得远一点。
目前行情火热有一部分人已经开始撤退,因为性价比不合适,撤退到其他产品避险。我建议大家可以撤到3A级银行转债上去避险。因为银地保三傻今年正股都没涨,目前三傻正股已经有一定的性价比,所有买入3A级银行转债,看起来一方面求稳,一方面还能博银行的上涨。看起来逻辑很对,大家也可以尝试转换风格。不过水哥因为五个策略实盘是准备长期验证的,所以我这五个策略是不会做调整的。但是自己部分其他资金确实会逐渐换到银行转债上去避险。而且我不可能加仓,目前都是维持原投入金额,逐渐将利润转出,不主动减仓,而是被动降低仓位。
(2)每周密切关注几个老妖精,他们后续的变化将决定这个转债市场的变化:
从这张图上可以看到,疯狂依然在延续,价格高吗,可以更高,而且同时溢价也可以继续高。这个意味着什么?意味着这只狗本来已经超越主人很远,现在竟然还往前跑,希望拽着主人再跑,绳子已经拉满,这个度就是我们判断牛市是否结束一个很好的标准。等哪一天狗没力气了,也就是会向主人快速靠拢的时候,就说明牛市结束,要回归主人身旁,可能是主人和狗同时退步,狗退的更厉害,也可能是主人不退步,狗却往回跑。无论哪种情况都会导致狗和主人之间的距离变短,也就是杀溢价过程,这个过程会很危险,所以时刻关注他们。关注好这几只标的,哪天大跌,就是市场崩溃的开始!
(3)我们来看一下前期我设立的几个板块转债情况:
新能源板块,2021/08/04设立观察仓,目前总收益见下图,共+18.26%,仅天能转债亏损-0.75%,最高涨幅 运达转债,+38.26%
医药化工板块,2021/08/04设立观察仓,目前总收益见下图,共+12.71%,金诺转债涨幅最高,58.41%,同德转债下跌最多,-9.34%
专精特新板块,2021/08/25设立观察仓,目前总收益共+1.01%,这个板块收益竟然这么差,是万万没想到的。当然因为设立较晚,如果8月设立可能也涨幅较高了。
(4)这周又点评了很多转债,具体可以前往星球,点击“个债点评”就可以看到所有我点评过的转债,这周点评了“嘉泽转债 蓝帆转债 拓尔转债 交建转债 韦尔转债 迪龙转债 航新转债”等等,我看到后台又积累了很多问题,我个人精力有限,一般能保证在一两天内回复完。所有问题我都会回复。
(5)关于我的五个策略,这次九因素打分做出了重大修正,因为目前所有公司的中报都已经更新,所以我们九因素的“业绩”因素我用中报数据更新了,替代了老数据,所以你会发现排名发生了重大变化。很多以前业绩得分并不好的,这次逆袭,排进了榜单前列。抄作业的要注意了,并不是老的就一定要立刻卖掉,目前我认为还是火热阶段,你如果舍不得卖掉也可以不换仓。我主要是要验证5个策略的长期表现,所以我会严格换仓来保证真实性和延续性。
赞同来自: chengxing
今日全部回调,力度不小,连续两个大回调。
最近这个市场是过热的,降降温也挺好。早盘我发了牧原转债,上市首日溢价高达30%以上,这个大大超出我的预计。今天尾盘卖出没有成功。我记得刚中签那会有群友问我是不是要破发,我说破发不至于,转点小钱应该没问题,那时候预估是115左右,结果开盘直接130.这就有点超出想象了,市场过热的表现,下周一估计会跌。如果你没有在前面吃到肉,现在加仓很可能站山岗上,所以我并不鼓励加仓。
今天本钢大跌-4%,昨天我就在日报里说了,今天肯定会砸盘大跌,昨天很多人套利。所以负溢价套利我一直不建议大家去操作,听起来高大上,实操起来 不适合新手。亏大过盈。所以昨天我没有转股,继续持有转债,在溢价较低的时候,持债不动。
大家还记得我很久以前做了几个组合模拟舱,一个是新能源,至今+18.26%;一个是“专精特新”-0.38%;化工医药组合+12.71%,周日我会深度剖析一下。看起来专精特新收益很低,实际上是因为久吾转债占比高,跌幅大造成的。实际上我们是不会买久吾转债的,我前面点评过他,大家可以点击“个债点评”查阅。去除他,总收益亦然为正。
1个策略新高(三低策略),4个策略回调。
低价策略有多稳,详见下图垃圾债策略净值图,从1月份到现在,几乎无回撤,一路上涨,图太漂亮了!
今天三低策略之所以逆势上涨,是因为清水转债大涨。清水正股涨停,转债一度涨到27%,不过尾盘跌下来了。但依然有13%涨幅。实际上清水转债不仅在我们三低策略里面上榜,也同样上榜我们的九因素,那为什么九因素没有逆袭呢?
主要是因为今天的九因素有一个大坑,就是昨天我们引以为傲的元宇宙概念股 宝通转债。今天转债跌停,昨天上涨37%,今天据传被约谈,所有元宇宙概念全部大跌。宝通转债这玩的太刺激了。昨天涨37%,今天跌停-20%,两天时间还有多少涨幅?不是17%哦,实际只有9.6%的涨幅。也就差半个跌停了。
本钢今天继续5%涨幅,负溢价吸引了大量的套利资金,明天早盘正股一定会被打压,全是今天买入转债明天套现卖出的。说实话,我非常不喜欢负溢价套利,虽然是利器,但是大概率亏钱,主要还是看正股硬不硬。我觉得本钢碰上商品周期大涨,还是能继续表现一下的,不想那么早转股。谁又知道结果呢。默默无闻的本钢,就凭这周期股特点,顺利消化了几个亿的转债。其实这就是转债市场每月都在发生的事,连下修转股价这些都不用使用,几年的光景一个轮回,总能碰上股价飞涨,转债顺势强赎结束,最近一两个月,已经自然强赎结束了几十只,真是想不到啊。
这种大牛市背景下,亏钱的都是耻辱,这不是我们的能力,只是我们的运气,趁牛市多赚点吧,熊市的时候才有资本去熬。
赞同来自: 曲调李
5个策略继续全部新高。今天九因素神了。单日拉出一根长阳线,BCE三个策略都接近1.5%的单日收益。即使是低价策略AD也创造了不俗的成绩。
今日最抢眼的莫过于搜特转债和宝通转债。搜特,我看走眼了,你竟然是这样的搜特。正股在我完全不看好的状况下今天涨停了,转债也来了根10%大阳线。我错了,我水平太差,还是低估你了,我认怂,牛市之下,没有逻辑可言。真诚道歉,大腿拍肿。
宝通转债今天更牛逼,这个我没看走眼,万幸。今天正股涨停,转债直接37.69%涨幅,九因素榜单周一上榜者,上周我们也给这只债做了点评,详细点击“个债点评”可以查看。今天尾盘突然急拉,结果转债溢价又变大了,这是透支了正股一个20CM啊!直接上正股!这周光靠这只转债可以笑傲江湖了。
现在这个环境下,上涨已经不需要逻辑,正股的牛市可能开启,转债也被拉动。正股衰,转债不一定衰,但正股牛,转债一定牛!如果真来一个牛市,转债再疯狂一点都可能。很多人都在说是不是快牛市末期了,涨的心慌。别着急减仓,也别加仓,保持原仓位,利润提到口袋先,但也别错过泡沫。大牛市背景下,一般就不要讲逻辑了,牛鬼蛇神都能涨。这种疯狂吧,应该还没到头,但是保持谨慎,永远别在高点加仓,不然将来会很痛苦,网格都肉疼。这种行情,你们就自己互相比收益吧。大狂欢背后一定有风险,时刻牢记,做好准备。
5个策略继续全部新高。没跑赢大盘,大盘这两天太猛了。不管如何,这曲线都很漂亮,尤其是低价债策略这两天频繁表现。
搜特转债110了,我只看到101,我没格局了,果然水平有限。这正股如此垃圾竟然还能涨,不服不行。但是我依然不会买入
本钢转债今日继续大涨,提过多次,悄摸摸的从70多的崩溃债代表,成功翻倍了。我亦然持有,应该暂时也不会卖。不过你如果现在要追高的话,风险自负,我的成本是负的,所以不要和我比,我承受得住风险。
宝通转债,我之前就在群里对他做过评论,https://t.zsxq.com/iq3RniA,而且上周也上榜九因素榜单,应该很多人买了。当时我的结论是,如果大家要买,就买股不买债。今天正股大涨12%,转债大涨6%,这就是我前面的理论,好公司高溢价买股,低溢价买债。当时星友问了后不知道有没有加仓。目前溢价已经从50多减少到25了,我觉得有希望继续到10以内。买正股!
5个策略继续全部新高。今天没跑赢大盘,因为大盘涨太猛。今天三低策略竟然是收益最好的,万万没想到。
前几天看一个大V总结了最近几个月的双低债,单低债排名前几个的每日轮动收益。虽然我没验证,但是还是令人诧异。今年9个月他选取双低债每日轮动,最后综合收益42%,选取单低债前7个月收益也才40%多,但是8月一个月后,综合收益是80%,当然这个是回测数据,不知道准确与否,我也没有去统计。不过结论我认为是没错的,最近几个月都在拉高价低溢价债。其实我觉得他们搞错了一点,不是因为他们是高价低溢价才去拉。而是因为正股天天涨,把转债都拉上去了,溢价自然就拉倒很低了。根本原因还是这一类转债的正股刚好踩中了某些赛道,转债只是顺带着拉上来的,所以我们观察到的都是高价低溢价天天大涨,其实都是这些正股天天大涨。
买一支低价转债,你不需要懂股票,不需要去研究股票,基本面,只要从债性角度分析即可。但是买一支高价转债,你不得不去了解股票,分析股票,然后根据溢价率判断是持有股票还是转债。也就是当你选择买高价转债的时候,其实你就是在买股票,然后溢价低,选择转债,溢价高选择股票。这个结论是我之前的经典结论之一,可以再去回顾一下。
我们的C策略,目前其实就考虑了溢价这个问题,在九因素基础上,优先选择低溢价的转债。不过最近我们的九因素分数总体下降了,主要是价格都在涨高,导致性价比下降,价格得分也都下降了。九因素不敢说最好的策略,但是至少是一个长期验证成功的策略,是可以下重注的策略,也很容易学习模仿,这种策略才容易学到东西。很多人也会结合技术指标去做筛选,但那种因素太讲究天赋和盘感了,我觉得不适合很多普通人学习。
赞同来自: IMWWD
5个策略再次全部新高。2个半月,最高策略收益14.2%,年化68%;最低策略收益8.2%,年化39.36%
我自认为自己并非是高手,对比有些粉丝的收益,我可能都不一定比的过。但投资千万不能学高手,而应该学中等偏上的那些人。高手都有一些特质是我们普通人学不来的,这种天赋只能存在于江湖传说。他能做到,但我们学不到。投资要看中等偏上的这群人,这些人往往天赋和我们普通人一样,都是有一套很好的投资体系或者逻辑,并且实战取得了一定胜利,不一定大富大贵,但是稳扎稳打。从他们身上,我们能学到很多,并且能模仿很多,让自己也跟着享受小成功。这就是顶尖高手也不一定能给你讲明白,而我这种自认为中等偏上的投资人的投资方法,往往非常值得你们学习借鉴。但如果你自己成长为特别的高手的时候,你就不用在模仿我了。这个收益我已很满意,谁在乎高不高手的呢。
还记得昨天我们单天19.6%收益的分享的新能源转债组合吗,今天早上再次10%,还以为要续写传奇,结果尾盘翻绿了。高波动,收益高,风险自然高,本周收官,周末快乐。
赞同来自: 好奇心135
5个策略全部新高。输少赢多就是这个感觉。
今天整个持仓没什么好强调的,倒是有一个组合我必须多说一句。我在8月4号设了一个新能源板块转债观察仓,今天忽然发现组合一天涨了19.76%,其中最好的运达转债40%,最差的天能转债也涨了7.53%,这就很吓人了。早上涨了10%的时候就觉得不可思议。下午直接冲击组合20%了。成立以来一个月,总收益25.70%
踩对一个板块真的就很舒服,但是踩错了就很惨。我看了一下我作为打新的股票仓位,嗯,有为数不多几只红着,又看了一下转债,只有两只亏损。今年踩对转债板块,成功了一半,踩对了板块的转债,戴维斯双赢。做股票的难度比转债要难太多太多了,不过如果股票上有天赋的,估计也不会来买转债。
AD两个低价策略再创新高,九因素策略继续收跌。C策略又要被低价策略赶超。注意看AD低价策略的图,几乎无回撤,虽然长得慢,但是天天涨。慢慢变富就是这种感觉了。
今天九因素折戟主要是正丹转债,正股今天大跌,转债也跟随跌了一半。还是有一定的抗跌性。交建转债正股涨停,转债又想表演,前段时间已经表演过一次,不知道这个阿富汗概念股能表现一下吗
我们常说双低,还有三低,还有最近很受欢迎的单低。但你们有听说过双高吗?就是高价格高溢价。A股市场就有好几只离奇的转债,他们的价格高达200以上,同时溢价也高达200以上,简直无法理解。这种债就千万别去碰了,韭菜们才不管,看着有人炒作就往前冲,这玩意溢价从200变100轻松的很,也就是正股可能股价不变,转债腰斩。真的很容易。
久其转债数日子明天就满足回售条件了。他就是不下调。之前还有过下调不到底的劣迹。真的是垃圾债。如今这个价格很尴尬,你买吧回售还亏一点,你卖吧又担心他下调到底一飞冲天。真是很尴尬。看他表演吧!
两个低价策略再创新高,九因素策略微跌。输少赢多,转债最近真的想对较容易,选对赛道就比较轻松,选错了比如医药行业,在努力都很苦逼。
本钢转债悄摸摸的已经124的价格,去年年底鬼故事遍地的时候,他是首当其冲跌的最猛的,我记得当时是华晨违约,然后大家对东北企业都有心有余悸,然后就跌到家了。如果你全仓买入至今50%+的收益。我在去年10月份的时候90多元买了一点,一度跌到70多元,中间亏损20%,我那时候也不敢加仓,不过我在低位又做网格被动加仓,然后保持原底仓,后来上涨卖出网格加仓部分就只保留了底仓了。持股210天,收益39.85%,至今尚未卖出。
这就是穿越牛熊的转债,我们碰上了好时代,只要熬半年就可以熬出头,如果碰上不好的年份,可能要熬两年,我估计很多人是熬不住的。抖音上目前有两个粉丝群,我很少说话,昨天有个新人,本金4万多,昨天赚了1700,整个人都很牛气,说自己炒转债没输过,都没当天进当天出,言辞间各种骄傲,自信。其实这样的新人我见了不少,我以前有过微信群,群里也有人天天晒当天快进快出的单子,当然都只晒赚钱的。然后通常这样的人没几天就自动消失了。因为赚9笔小钱,都比不上一笔亏掉的大钱。永远在赌博,猜涨跌就是纯投机。当然不是说投机不好,你有逻辑有方法投机也可能取巧,但是凭感觉的新手,连溢价率都不知道啥东西就吹牛秀操作的话,说实话只要一个浪就可以掀翻在地。
做个小学数学题,连续9次赚3%,第10次亏23%,你总共赚了多少。如果你觉得这样算没意义,那先赚3次3%,亏一次3%,再赚3次3%,再亏一次3%,最后一次只需要亏11%,你就本金不保了。9次你赢6次,输3次,你就没赚钱。而这种情况非常常见。只要你长期博弈下去,输的概率很高。再加上现在是牛市,如果变成熊市,恐怕就是输6次赢3次。所以这类人消失很容易的。不要想去从他们身上学到什么东西,屁都学不到。
下修一直以来都是转债投资人最愿意看到的情况,下调转股价会提升转债转股价值,从而推高转债价格。那看起来下修就是利好,下修意味着转债要涨?
实际并非如此,下修又分为下修到底和下修不到底。下修不到底就是耍流氓。如果出现不到底,第二天大概率是要跌的。那么这个“到底”是什么意思?什么样的下修能称为到底?是不是下修到底就一定能涨呢?
其实这些答案,都藏在可转债募集说明书里面,随便挑一只转债查看一下说明书:
当股票至少有十五个交易日的收盘价低于当期转股价格的 80%时,公司董事会有权 提出转股价格向下修正方案。
而修正后的转股价格应不低于本次股东大会召开日前二十个交易日公司股票交易均价和前 一交易日均价之间的较高者。同时,修正后的转股价格不得低于最近一期经审计 的每股净资产值和股票面值。
所以这个就是所谓的底,你最多只能下修到这个价格,不能再低了,所以称为底。
那修正到底是不是一定涨呢,当然不是,这里面一方面要看正股的表现,一方面要看转债本身的弹性,比如3A级转债杭银转债,上周五公告下修到底,但是今天依然大跌。
可转债不过是规则和数据堆砌的特殊产品,熟读规则和概念,你就是可转债专家。关注水星哥,了解更多可转债知识。
再创新高,5个策略全部高涨。九因素真的是YYDS,表现远好于低价策略。
杭银转债,下修到底却低开低走,这到底是咋回事?我们算算,修正前:人民币 16.71 元/股,100/16.71*12.72=76.12;下修后:人民币 12.99 元/股,100/12.99*12.72=97.92.预计20%溢价的话,价格应该到117.5.和今天收盘价格吻合。也就是说市场已经在前几天下修预告时,已经蕴含了下修到底的价格在内了。12号大跌,就应该能预计到今天不可能大涨,当然今天更多是因为正股下跌了。反正一言以蔽之,3A级转债不是给我们小散准备的,咱们别去凑热闹,我们策略一条规则就是剔除所有3A。
从杭银身上,我们思考一个知识点,下修我们都知道什么意思,下修到底是啥意思?我会另起一个帖子,给你们讲讲常见的下修到底是啥意思。
今天周一轮动换仓,换完依然有这个收益,很满足了。
赞同来自: 好奇心135
C策略今日再次创新高!经过两轮调整之后,C策略似乎有种霸气追涨的感觉。今天转债回调的背景下依然收获了一个短阳线。本周就正式收官了。本周前三天大涨,五个策略都创新新高,两天调整,输少赢多。期待C策略逆袭。
今天有个星友提出了个非常有意思的问题,她问“水星哥,如果从实盘开始就持有第一批转债不轮动,持有到今天,平均收益他算了一下有12.81%,是不是我们周轮动交易太频繁,而且效果也不一定比持有不动好?”这个问题太好了!实际上这种情况在各种策略身上都很常见。有些人一边上班一边炒股,往往买了后很久都不操作一下,一年下来收益也不错,后来职业炒股,结果收益却反而下来了。还有各种案例,好像操作多了,收益其实不一定会高。很多时候,确实是这样。虽然水星哥没有去回测第一批九因素榜单持有到今天的收益有多少,我假设就是12.81%,而我们九因素周轮动E策略目前是12.39%,B策略是11.42%。实际上都比12.81%低,但也抵不了多少,但是有一点却大不一样了。就是风险。
因为我们每周都在轮动,而轮动的标准就是我们每次筛选所有榜单里前30名,实际上就是永远将持仓换成“最低估”的前30位,这个过程,实际上是一个主动降低风险的过程,虽然我们可能没感觉到风险降低了,但实际上却是降低了。我举个例子,以前我们持仓中有搜特转债,当时价格80多,目前一路涨到101,我一直在提示你们,这货现在已经毫无性价比,接下来正股只要下跌,他一定跟跌,而这货就是超级大垃圾,正股一定会跌的。我么已经将搜特换成了另一只转债,这个时候我们整个组合风险实际上降低了。虽然还是30只,虽然搜特现在依然是101元,但是风险已经积累在那里了,我们换仓后,风险下降了,收益可能没什么影响。
所以你明白周轮动的意义了吧。幸运的是,实际上BE策略也没让我们失望,并不比12.85%持债不动的组合少了太多收益,但是却少了不少风险。
都说了低价策略抗回调,今天BCE策略全部回调,AD为首的低价策略却依然在慢慢变富。无论你多少资金,都应该分拨一部分仓位到低价策略上,这部分可以抵得上理财收益,风险小,回撤小,当然你也要忍受他上涨慢。有些仓位博高收益,有些仓位求稳重。
今天九因素之所以跌,主要是九洲转债,其实当时九洲入选的时候我们就发现了问题,他是唯一一个榜单里超过200的高价债,随时有强赎风险,但是因为他有低溢价保护,所以风险并不太大,我们还是亦然选择了他。期间也盈利了几个点。不过今天强赎发布后,肯定要表现一下的,好在溢价率只有0.42%,剩余几天就看正股怎么走了。我相信还是能全身而退的。高价债就是有这个风险,一旦强赎,你连幻想都没了,而低价债没有这种困扰,跌了就躺倒。所以你自己选择低价高价时,要有这个觉悟。
昨天整理的“专精特新”今天还是很猛,下午被大盘带下来了,但是依然让我们看到了魅力。其中富瀚转债更是收获了12%+,一个组合如果每天都有拉高的,那肯定有他的独到之处。不过整个组合今天略亏0.22%,输多赢少,这就是可转债。
赞同来自: 曲调李
全部策略创新高!不是新高就是在去往新高的路上。
C策略追赶速度加快,形成区分度。明显低价策略回撤极小,涨幅也有限。目前这个市场才不管你价格低还是高,只要你溢价好,正股有概念,都是涨的飞起。
今天我在星球发了一个“专精特新”概念债组合,这个概念现在太火了,包括工业母机等概念股,我们都可以去关注一下蹭一下热点。但是记住,蹭蹭就行了,别真入戏太深,随时准备跑路。今天这个组合大涨!超乎我想象。我随便举几个例子:蓝晓转债15.29%;金博转债8.87%z早盘更高;三祥转债7.16.全组合平均持有100张的话,今天总收益超过1.50%,因为我这个组合快中午了才设立好,到收盘就是1.5%,加上早盘收益,妥妥2%以上的涨幅。厉害是厉害,但是还是要记住,爬得有多高,跌得有多重,我们就蹭蹭,不进去。
C策略终于要崛起了,今日收获最高收益,再次新高!
E策略还是一再强劲,比B涨的还厉害,BE双雄,再创新高!你们从BE身上能得出什么结论吗?B策略如果亏损不卖,等赚钱了再说;而E策略是不论亏损与否直接轮动,结果竟然是E策略高于B,这一定是我们想不到的,B策略更接近我们实际散户心理,亏损就卧倒装死,但是E策略告诉我们策略轮动效果更佳!
AD两个低价策略继续装死。低价策略涨幅最小,但是下跌也更小。他们就更像一个确定性理财产品,波动小,适合配置一部分资金。
今天九因素筛选出的法兰转债涨幅可观,很多星友会说,你一下子买30只,总归瞎猫碰死老鼠会碰到一两只高涨的,但是如果天天都给你抓到高涨的,那说明这个策略一定价值很大。九因素不敢说天天,每周抓几只10%以上涨幅的还是经常有的。
老粉丝一定还记得我的重仓,迪森转债吧。去年开始重仓,中间一度跌到90多,深度套牢,没想到逐渐走出来了,这就是转债魅力。为什么说转债一定要配网格。因为转债确定性强,下跌补成重仓也不怕,成本足够低,过段时间照样盈利,好的投资体验就是如此。但股票则不一样,我曾有小仓位在家家悦低位时买了一点,然后也用网格加仓,结果越陷越深,关键是我不知道他什么时候能长回来,持仓体验超级差,我股票不精,所以活该被套,但转债是我的战场,我还是信心十足的。
风格依然没有变,低溢价高价债依然表现抢眼。
今天根据周报内容进行了调仓!效果极好,AD低价策略已经新高,B E策略快接近新高,而C策略经过两轮微调,终于开始增加了波动性。已经是新高。
偶尔有回撤,但也能很快填坑,这就是转债的魅力。不知道买股票的小伙伴们,你们的坑填完了没。
九因素30强列表,只有起步转债是跌的,其余全部是红的。其中万讯、岱勒、春秋、亚太涨幅都很可观。
利尔,百川等高价债也总算回升了一点,这些高价债其实是偏股型债券,要盯着溢价率做文章,溢价率如果出现偏离,就要注意风险,随时准备跑路了。
今天华钰转债再次骗炮,直接18cm,正股ST,最多5%涨幅,可转债随便拉。再拉几次,溢价率可以变成个位数了,哈哈哈,我已清仓,别人可能觉得拍大腿,其实我还好,知道是骗炮的渣男,我就准备做个没格局的。
今天正股市场崩了,我的为数不多的股票跌了很惨。因为主要集中在医疗,幸好都在转债上。但整个人心态都不好了。转债和股票最大的不同就在这,回头看,转债赚了不少,股票实际上是净亏损的。如果不是我们布局了转债,心情一定很压抑。但转债就算回调,也缓和的多,所以说转债的投资体验是极佳的!不过注意,正股市场的下跌一定会带着转债下跌的,比如我们前期利尔转债,百川转债这些高价债,都出现了大比例下滑。投资高价债就是高波动,涨起来快,跌起来也快,不宜大仓位。
起步转债今天表现了一下,有星友就问,能不能再买点。毕竟是常年垃圾债,有一点仓位是必须的,但是重仓,我觉得就没必要了。这个市场,现在估值偏高,垃圾债和高价债的估值都是偏高的,中间部位的反而估值还算合理。所以两头都要注意仓位别太高,适当增加中间价格的比例。
今天垃圾债策略D,仅仅下调一点点,A策略三低,也是跌了一点点。因为他们都是低价策略,说明低价抗跌无敌。但是上涨也乏力,所以任何一个策略肯定有自己的优缺点。但综合来讲,转债的优缺点是股票没办法比拟的,适合我们不是精于股票的人投资的最佳品种。收工,周末愉快!
调整后的C策略今天竟然没亏钱。其余四个策略都小亏,市场平淡。
昨天我们说了美联转债,希望他不要像华钰那样,结果今天下跌10%,昨天华钰跌28%,结果今天哗一下又拉了+22%,庄家你们这样玩有意思吗?我估计韭菜们被割了都不好意思出来说。肯定很多韭菜昨天缴枪了,看到今天又杀进去了,明天再割一轮?反正我们周一就清仓了,看你们表演。按这不成文的道理,美联你明天就应该再拉个10%给大家长长脸。今天我重仓的多只转债都有1~2%的跌幅,很心痛。
亚药转债最近怎么频频表现,有一个垃圾要准备造概念?不懂。从今天盘面看,热点又回到了新能源和化工板块。关注这两个板块的转债,依然有机会!比如前期我非常看好的百川转债,利尔转债,滨化转债等,这两天都有所回撤,但我说了我都是长持,主要关注正股板块,如果正股板块持续回调,就斩仓。前面积累了很厚的收益,跌起来也不是太心疼。
三低策略A,和垃圾债策略D,今天创新高了,昨天回调小跌,今天反弹大涨。回撤控制的死死的,虽然收益涨的慢了点,但是令人放心。
其余三个策略今天也反弹,不过还没有达到新高。今天市场放生了几件事,我们好好盘盘:
1、华钰转债,华钰我们周一轮换就清仓了,但是昨天直接20cm,大让我们拍大腿后悔卖早了,但是今天直接从高开到-28%,这种庄太明显了吧,我觉得晚上应该会被上交所点名,他的正股直接从涨停到跌停。这种庄真的是毫无水平,就知道割韭菜,垃圾中的垃圾
2、美联转债,18%,正股20cm,会不会有一个华钰,不得而知。不过应该比华钰好点。
3、垃圾债策略中的交建转债最近频频表现,虽然很低调,每次几个点,但是架不住每天都涨啊,我们买它的时候才90多,现在快110了,也没几天啊。
昨天我回答了一个问题,星友问现在是不是高估阶段。从价格中位数看,是;但是从价值溢价率看,剔除掉因为正股猜对了新能源等行业大涨导致转债大涨那些,剩下的,其实价值溢价率并不高。也就是说,中间这些转债,其实估值并不高。大家一定要明白一件事,价格和估值其实并没有特别大的关系。溢价率才是判断估值最重要的指标。如果这些中间的转债,正股也都涨了,转债价格涨一点也是应该的,但是整体来说溢价率却并没有大涨。所以判断是否高估,很难说,最终还要看后市正股市场。但如果你把握不住,那不加仓永远是对的,但也别着急减仓,把利润先减了,其他慢慢来,都好说。可转债也别着急一周两周。
今天回调了,幅度还不小!还是那句老话,狗跟着主人走。正股市场是主人,主人回调小的话还好,主人回调大,狗也一定会回调的。详见上次回调力度,三天跌2.6%,很吓人。当然对比正股跌10%还是温柔很多。为什么说赚钱的时候一定要狠狠的赚,这样亏钱的时候才不至于太痛,如果前面你没赚到足够的安全垫,现在跌了就很难受。没赶上吃肉光赶上挨打了!
今天其实发生了很多事:
1、华钰转债 20%,我只能说,老铁,格局低了,昨天轮动轮出去了!还剩最后几十张,痛苦万分;
2、搜特转债5%,这个我讨论过多次,前面推荐大家买,后来下调消息出来,第二天就高开,我在97,出了一半,留了一半看后面情况。但没想到一直跌,昨天还闪崩,结果晚上就下调通过,今天就大涨了。但是我和大家说的很清楚,98左右就是目标价,可以清掉了,现在收益和风险不对等了。现在溢价率5%,我对正股是非常不看好的,早点跑路吧,别吃最后一个铜板了。
3、红相转债中间突击了一下,又下来了。
4、久其转债,今天有投资者代表提议久其下修转股价!卡神,标准的上市公司麻烦制造者,很有影响力,他目前发了邮件给久其,然后大家都知道了,不知道明天会不会有小散抢跑,如果最近回调,换点久其我觉得还可以,没多大下跌空间。
又是全胜的一天,改变却在悄悄之间。B E依然强势,我们上周改良后的C策略,终于有点突破底价策略的苗头,我相信C最后应该能落在B和D的中间区域,保守中有激进。
周末周报九因素我们发现有一支转债价格奇高,就是九洲转债。我周报里面给出了没有把他剔除的理由。既然是周轮动,加上现在行情始终是高价低溢价行情,我决定尊重九因素筛选,不做剔除。但对于惧怕高价债的新人,我也给了31~42排名的转债,方便替换。这种情况将来会是常态!因为已经快没有低价债了。对一早就在投资转债的人来说是甜蜜的烦恼;对还没开始加仓的投资人来说就只有烦恼了。
百川今天早盘大跌,结果强势翻红8%,最终又回落到2%,记住,别着急扔掉手中的筹码,我推荐的,都可以长持。但百川今天又验证了我前段时间写的文章:好公司,如果低溢价高价债,一定是买转债不买正股。比如今天早盘正股百川跌5%,转债跌2%,随后正股翻红8%,转债直接9%,跌起来缩小,涨起来放大!如果你深度理解了我那篇文章,可以多赚几个点。当转债溢价高超过10%,则要反过来买正股,卖转债!那篇文章我特别舍不得分享,这些小细节就是我的小秘籍,多番验证,很少出差错。如果不信,你再看看利尔转债,也是前段时间推荐的,今天正股跌-1%,转债涨1%,那篇文章的价值,你们自己就知道有多高了。但是很多人看完就忘了,我希望咱们星友能不断去学习,点击“精华”查看上文,再读一遍。
1个半月,10%收益,高还是低
最近的走势像个假图……,每天一点点,搞得像人家在编数据一样!
我们看到调整后的C策略终于有点露头的意思。这五个策略已经出现了巨大的分歧。B E为首的九因素模型收益已经破10%,其余低价债策略5%,差了一倍。还不到两个月。一个半月收益10%,这个年化80%了,开心死了。看起来慢慢变富,实际上哪里慢了哦。
众兴转债被我们九因素再次捕捉到!挺厉害的。众兴以前是我的第二重仓,上次大涨后被我清盘了。上周被九因素选中,我其实挺不情愿的,毕竟已经卖出去了,再买回来心里多少有点抗拒,没想到给了我回报。所以策略一定要长期跑。
最近的走势好诡异,每天一点点,已经8个交易日每天攀爬一点点。真的是体会慢慢变富的过程吗
正股市场依然是新能源板块独领风骚。百川正股+6%,转债-2.6%,现在溢价已经小于1。这个时候,正股涨,转债大涨的概率要远远大于正股跌,转债大跌。是比较适合投机的,但是当然要注意正股市场新能源还能坚持多久。长期看我依然很看好百川的后市,短期可能要回调一下,但长期确定性很强。如果是我,我会选择回调的时候适当加仓转债,而不是股票。
搜特今天又表现了,自我上次推荐后,已经有非常大的涨幅。上次很多人问要不要出,我说出一半。因为搜特就算最后下调成功,按照目前的价格,合理价格也应该是在96~101左右。今天表现,说明下调成功应该是板上钉钉了,剩下的就是看正股怎么表现了,如果正股好好表现,破100也可能的。不过对我来讲,性价比已经没有了。我的目标价已经到了,我会持续减仓。
大盘似乎要崛起,今天有点熟悉的味道,酒又起来了。
百川今天又涨停了,两个涨停了,昨天转债17%,今天继续7%+,两天25%+收益,运气好。结合我昨天的文章“好公司同时有转债是买债还是买股”,我相信你知道答案该买哪个,这篇文章我挺舍不得拿出来分享的,学进去了可以多赚几个点。利尔化学也上去了,转债没有正股涨的高。运气运气
但是高价债我特别怕,怕你们高价债尝到甜头就再也看不上低价债慢慢变富的过程。我再次重申,我不愿意给初学者分享高价债逻辑,我推崇从低价债开始学习,只用极小的仓位去捕捉高价债。我以前从来不在群里说高价债,但给人印象我是个守旧的老家伙。是因为我知道,新手容易迷失在高波动中,结果误入歧途。转债之所以好是好在低价债有保底上,如果都奔着高价债来炒,还不如直接炒正股。转债最优秀的性质都体现在低价债上,从低价债研究才是王道。后面再逐渐去尝试高价债。慢慢变富比暴富更有底气。
最近市场好稳,一直在新高的路上。最牛逼的是,上周刚在群里发的百川转债,今天正股涨停,转债直接17%涨幅,而前面说的利尔转债位列涨幅榜第2,5%+
这两只转债是小仓位博的高价债(低溢价),遵循的基本逻辑是,狗跟着主人走。也就是看正股,正股情况都教好,转债就应该跟着走。但是因为本身价格过高,一旦正股走弱,转债会大幅下调!风险极高。所以只建议大家小仓位尝试。我也不全对,比如我还说了林洋转债-3%,天能转债-4%,高价债的波就是很大。
除了高价债(低溢价),我们的其余仓位表现都挺好的,中规中矩,慢慢上涨,五个策略今天按照周报做了换仓,几乎涨幅一致,能接受。再多啰嗦一句,涨幅榜前列大部分都是低溢价债,目前这个市场,低溢价高价格的单低债表现非常好。其实很容易理解,单低债一半都是正股踩中赛道,比如新能源,储能等,于是转债久旱逢甘霖,也精神抖擞一路上扬,溢价都被磨平。
本周特别平淡,除了周一大涨,周二~周五都是非常小幅度的涨幅。本周九因素策略为主的B和E策略依然领头。B策略和E策略是非常趋同的,唯一不同是,E严格执行轮动,无论盈亏;而B策略则更在乎人性,如果亏损,轮动也不卖出,继续持有,直到盈利再卖出。这种情况只有个别几只,所以大部分持仓B和E是完全一样的,这也是为什么BE走势这么相近的原因。实际操作我相信大家更喜欢B,毕竟亏损卖出让人心有不甘。
最近一段时间转债市场真的太好了,无论是什么策略,只要你投资可转债,基本都是盈利的,因为我们选择了对的赛道!过去我们骂做垃圾的华钰转债、大业转债,这周都有所表现,当年的的维格,现在已经成为我们高攀不起的。再看本钢,悄无声息从70多涨到110+,当然还有上周的翔鹭,搜特。
一眼难尽,随便一只垃圾,你只要坚定持有,仅仅几个月时间,几十个点的涨幅就唾手可得了。但是有几个人坚持住了呢。很多粉丝还私信我,说让我帮帮他,因为买可转债亏钱了……这怎么可能做到呢?要么追高价债了,要么没坚持住止损了。只要我们说值得买的好转债,坚定持有,网格摊薄成本,是绝对不可能亏钱的。因为你是散户,你都不用考虑债券违约的事情。等你单只转债买了50万再考虑违约的事情去吧。
什么是好的投资,就是赢率高,赔率还大,整体平均收益为正,那么你就可以不断的去尝试,最终一定能获得不菲收益。而可转债正是这样的品种。你可以回想一下自己的投资历史,或者看看水星哥持仓,你看到过多少只收益30%+以上的转债,又看到过多少只亏损30%的转债。我告诉你,水星哥买了这么多年转债,没有一只亏损超过30%的,而收益超过30%的却遍地都是。这就是胜率极高!而且赔率极高的正和游戏,值得我们重仓参与。
最后,还是提示一下大家风险,不要赚了点钱,就不关注风险:
转债已经涨的价格很高,现在性价比和几个月前比大打折扣。所以现在永远别想着加仓,而应该是逢高卖掉一些头寸,比如卖掉个30%,保留点现金在手,耐心等候。
对了,上周给大家讲了几只高价债。高价债的投资逻辑完全是看正股去买债,其次强调低溢价。高价债的风险远高于低价债。动不动腰斩还是可能的,所以你记得初学者只能用极小的仓位去尝试感受,千万不能厚此薄彼,南辕北辙。低风险的低价债一定是初学者最好的苗圃,你在里面成长,才能避开室外的狂风暴雨,有个好基础,比什么都重要!来我这千万不能只想着抄作业,也让自己主动学习,了解逻辑,学会分析,逐渐建立自己的交易策略。任何不懂的都可以发起提问,我不一定会立刻回答,但我一定会回答。
赞同来自: 番茄老爷 、lwhsq88 、分分钟狮子王 、chetishgzz 、arking83 、更多 »
市场平淡,翔鹭转债发飙,盘中一度17%涨幅。另外还有华钰转债、大业转债正股涨停。
我们看着一个一个垃圾债,飞上枝头。好和差就在几天之间。这些“垃圾”(新来的朋友可能以为我在骂脏话,实际上垃圾债都是我的宝贝)都曾今鬼故事缠身,然后盘踞低价排行榜很久,然乎突然一个正股利好,就把转债带上了天。比如曾今的一哥维格,曾今的叶飞概念华钰等等。当然少不了刚刚因为下修飞起的搜特。
看完他们的励志故事,你才知道,买垃圾债也是赢多输少!这种赌局简直不要对我们太好,那短期的亏损怕什么呢?还记得正川转债刚上市就崩,很多人问我能不能买,我说当然可以,做好网格。不知道这些人还坚持到今天没有。反正我是赚钱了。我也不准备太早卖掉。可转债真的是体验最好的投资产品,没有之一。输少赢多,而且赢的赔率大幅超过亏的赔率,你还去哪里找这样的转债。你见过自己持仓赚30%的,亏30%的真的太少了。
今天平平无奇了。市场平静,正股也平静,策略结果也一般。
搜特很多人问我卖了没,我卖了一半,另一半目标是94上下,今天冲高达到了,但没来得及卖。下次到94~96之间我应该会选择清仓,后面的利润不属于我,这是个垃圾公司,正股在牛,我都不愿意赌。不过转股价值在101,各位你们自己看着什么价格,以及对正股后市怎么看就自己分析了。我只吃令人安心的利润。
高价债,逢高卖出后就不要再想着买回来了,现在市场就是逐渐流现金在手,等待下次机会。实在手痒难耐,一定记住去买低价债,会让人安心不少。我可能还是太保守了。
全部新高!炸裂!九因素策略神一样的存在
搜特如约大涨14%,这还不算,海波转债9%,今天转债5%,大满贯!
市场就是这么戏剧性,早盘正股市场大跌,然后反攻,大涨收盘。转债也沾光大涨!转债这玩意就是正股大跌,他小跌甚至小涨;正股大涨,他跟涨。容错率高,波动率好。不可多得的优质资产。
也就是上周,我们经历了黑暗三连击,一堆投降逃跑的。我说过虽然我也不看好后市,但我会坚持,践行转债穿越牛熊的大方向!没想到三个大阳线,重新搬回梦想!上周我在周报里分享了喜悦,也在抖音的群里面分享了。结果抖音里面被人举报了,我封禁发言一周……这是多么见不得别人好的人才会举报,我仅仅在200人的小群里吹了一下搜特的牛逼,然后就被举报了,肯定是同行小人了。无所谓,我还有星球群,付费用户唯一的好处,大家是真心来学东西,眼红举报是不存在的。所以不太愿意在外面分享。
anyway,居安思危,现在这么大涨,其实我们还是要保守,该卖就卖,该换就换,加仓大可不必。找找价格合适的适当网格,会比较舒服。
九因素竟然再次新高了……我还能说什么呢,波动就是这么大,跌了三天被人骂死,两天给你涨回去了,人生啊……
今天最大的新闻就是搜特要下修了,我在25日周报和26日日报两次大篇幅介绍搜特进入最好的投资时机,我欣慰的看到群里很多小伙伴都提前买入了,那我们就静静等待周一吧,如果价格合适,我就准备暂时先出了,毕竟这是个烂公司,只有好价格才是我们投资他的唯一理由,除非搜特后面正股能长起来,我不抱希望,哈哈哈,原谅我
三天回调,搞得人心惶惶,很多人说清仓了,很多人说套住了。股票市场就是这样,可转债虽然比股票好很多,但是依然有回撤。这三天我们净值最大回撤接近3%,比沪深300接近8%的跌幅缓和多了。但你看今天来了个V,又回收了不少,这中间如果加上点网格,其实还好吧。短期来看是个小沟,长期来看可能连涟漪都算不上。九因素因为考虑了正股指标,所以波动更大,跌起来最猛,涨起来也最快。而另外三个策略因为注重保守,将价格放在最重要的位置,所以你看,涨跌很小,更稳更持久。当整体市场上涨时,我们总想自己买的是弹性好的标的,涨的更多,下跌又不希望弹性太好。如果你激进,选择九因素;如果你保守,选择垃圾债或者三低债。长期投资要穿越牛熊,我们最看好的C账户,虽然一只是排名最后,但我从来没放弃过,我坚信他能够穿越牛熊,是兼顾九因素和三低的策略,虽然很平庸,但是很持久,如同郭靖。能否成长为郭大侠,拭目以待。
赞同来自: 心无挂碍
今天正股止跌了,但是转债暂时没有。今天九因素跌的很惨,因为九因素很多价格都很高了,高价债在面对大跌时,跌幅会很可怕。但是我们的ACD三个策略因为特别强调价格,也就是价格都很低,可以看到跌幅非常平缓。
三天回调,来得很猛烈。很多人和我抱怨说已经亏钱了开始。如果你是抄了我的作业应该还不至于亏钱。至少现在5个策略都是盈利的,而且都在2%以上。
今天可圈可点的没多少,最主要的是我要和大家讲讲网格,这个我一再强调,网格持有转债是基本素养!最近的搜特频繁盘中崛起,后面肯定少不了庄,但我们利用好庄,网格就可以收获不菲,我最喜欢这种上上下下的感觉,痛快,我啥也没做,底仓依然是底仓,但是收益却赚到口袋里了。给大家展示一下
赞同来自: iwatch
今天正股跌成狗,心中MMP
但是我们的可转债就可爱多了,别看今天也跌了,但是内心还是劫后余生的感觉。这就是转债的好处!慢慢变富最大的敌人就是大回撤,可转债回撤会非常温柔。但我们今天也看到了一些不一样,今天三低策略竟然跌幅最大,而垃圾债策略跌幅几乎忽略不计。垃圾债就是足够垃圾已经跌无可跌。
周末报我提到了两只转债:起步转债+搜特转债。很多粉丝说买了起步没买搜特,错过了。买了搜特的又说早上就卖了……水星哥这里不做短炒的,我的转债都可以长持一段时间,别着急赚点就跑,这样真的很难积累下来财富。只有赚钱的时候狠狠的赚,在亏损的时候,才只亏利润,本金才能如同雪球,慢慢滚大。如果今天赚点,明天亏点,一直原地踏步,等风险来的时候,就要套牢亏本金了。搜特提前表现不仅仅是因为我们的九因素,三低等都筛出了他,而是河南水灾点燃了国货潮流。其实国货火了很久了,但是这次国货再次被推大风口浪尖,自然而然影响到了搜特。搜特公司绝对是垃圾,可转债却是宝贝,所以我上周说,搜特已经进入最好的买入时机,别着急卖,做好网格,基本素养,不再多提。
起步转债 也不用着急啊,慢慢来,早晚的事情,有些债早一点,有些债晚一点。对了我在X球里还提了一只高价债,如果感兴趣,去了解一下吧。
本周小结:
本周继续发力,五个策略再创新高。可转债依然强势。九因素是综合了转债和正股因素的模型,策略效果确实不错!
但是三低,垃圾债,以及三低基础上的九因素,因为都将价格作为最主要的因素,导致策略非常保守,波动也相对小很多。但是这类策略其实非常符合我个人的口味,因为我很保守,我只要能赚钱,赚少一点都可以,别让我亏大就行。这种保守也让我偏爱低价债,当然要错过了很多标的,但是让我活得更久,投资也更从容淡定。
当然啦,九因素我也会持续加仓,保守之外还要增加点小刺激。如今的九因素价格都有点高了。这就引发了我们本周最大的一个关注点:高价低溢价!
本周低溢价债走出了一个小高潮,涨幅榜前列的都是低溢价高价格的转债。九因素策略相对没那么保守,所以往往能逮住这些债,所以这周又多只九因素榜单的转债实现了10%以上的涨幅。当然转债风格也会变化,谁知道低溢价一定会持续涨呢?
下周有两只债请重点关注:起步转债和搜特转债。
起步转债我前面已经多次提及,本人已经重仓,还准备继续网格加仓;但是搜特我认为已经进入了最好的投资时机。上周搜特的正股还有所反应。本周无论是九因素还是三低策略,搜特都重新上榜,而且波动率明显上升,很有可能会迎来短期内一波上涨,别错过机会。当然为了防范风险,网格方式买入卖出是低价债持有人基本的素养。如果你还不会网格法,请一定观看我的抖音课程,有详细教程。
爱心下周调仓计划+各策略持仓
Edge
Chrome
Firefox


















































































































京公网安备 11010802031449号