这个时候讨论文科转债跟岭南转债来比较,是不是不太合适?毕竟文科股份的股价在4块钱以上,没有任何债务违约。跟之前的岭南转债刀山火海,各种失信人、银行欠款无法换差别很大。但是文科转债跟岭南转债还是有相似的地方,行业、背景、地缘有挺大的相似度,一些大V拿也岭南转债来推演文科转债违约概率挺大。所以分析文科转债的时候,拿来比较也还好。
最近感觉是万科债的影响,文科转债走势有点弱,我也差点120走了,后面还是没找到合适的,就继续留下来而且加仓了。
岭南转债去年爆亏割肉,过程非常刺激,很多时候也摇摆,也很恍惚,不知道对错。今年的文科转债不知道后面会不会亏爆,我是相信最差是文科转债最多114.9走人,再亏3块钱已经到底,我尽量客观的分析一下,再思考一下,希望不要再走老路。有提供我不知道的,或者开阔思路,奉上仅有的金币奖励。
去年岭南转债一战,整个过程非常刺激,到现在都还记得,我没有坚持到最后,过程中投降了。
岭南转债最终结局:小额10万刚兑,多出来的展期几年付,最终小于100块钱买入的都不会亏。
后面我对于国资信仰有了更多的了解,不只是看实际控制人,增加特有国情更重要、安全的指标,比如最终拍板的大佬有没有换人了、看母子公司有没有深度绑定,比如并表,只有并表,才会互相影响,才会兜底,或者没有并表但是大佬还在,不能打脸,也会兜底,不然就没有特别的安全,实际控制人不能是安全的唯一标准了,虽然岭南转债最终也是10万小额。
大股东背景、态度:
岭南转债:我没有找到国资对于岭南转债任何表态的地方,没有并表,持股只有5%,且国资大佬也已经换了,加上中山国资火炬开发区自身实力也不太强。
文科转债:佛山建设发展集团对文科转债有兜底的直接表态与兜底的实力,并表,持股接近37%,
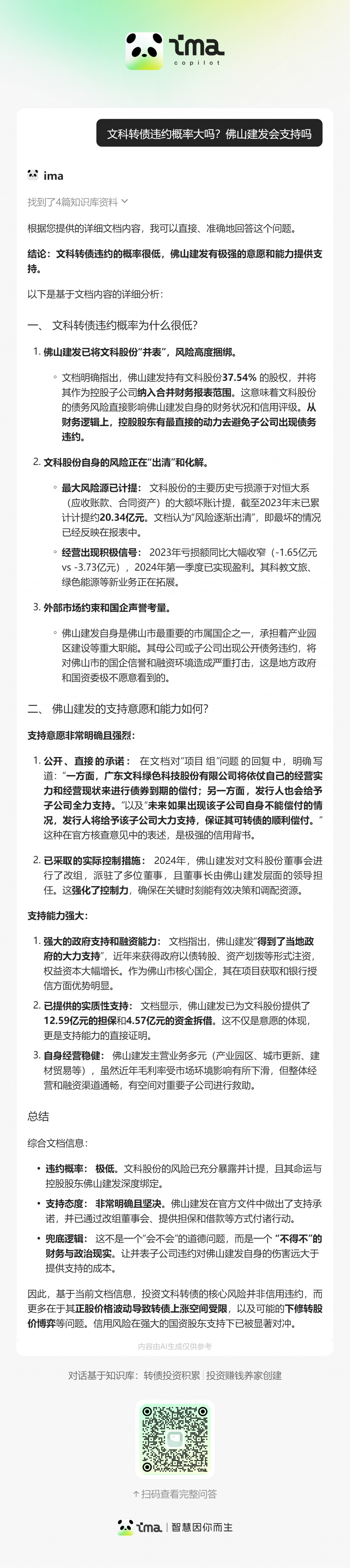
下面我来贴一下AI的总结图。
最近感觉是万科债的影响,文科转债走势有点弱,我也差点120走了,后面还是没找到合适的,就继续留下来而且加仓了。
岭南转债去年爆亏割肉,过程非常刺激,很多时候也摇摆,也很恍惚,不知道对错。今年的文科转债不知道后面会不会亏爆,我是相信最差是文科转债最多114.9走人,再亏3块钱已经到底,我尽量客观的分析一下,再思考一下,希望不要再走老路。有提供我不知道的,或者开阔思路,奉上仅有的金币奖励。
去年岭南转债一战,整个过程非常刺激,到现在都还记得,我没有坚持到最后,过程中投降了。
岭南转债最终结局:小额10万刚兑,多出来的展期几年付,最终小于100块钱买入的都不会亏。
后面我对于国资信仰有了更多的了解,不只是看实际控制人,增加特有国情更重要、安全的指标,比如最终拍板的大佬有没有换人了、看母子公司有没有深度绑定,比如并表,只有并表,才会互相影响,才会兜底,或者没有并表但是大佬还在,不能打脸,也会兜底,不然就没有特别的安全,实际控制人不能是安全的唯一标准了,虽然岭南转债最终也是10万小额。
大股东背景、态度:
岭南转债:我没有找到国资对于岭南转债任何表态的地方,没有并表,持股只有5%,且国资大佬也已经换了,加上中山国资火炬开发区自身实力也不太强。
文科转债:佛山建设发展集团对文科转债有兜底的直接表态与兜底的实力,并表,持股接近37%,
下面我来贴一下AI的总结图。
Edge
Chrome
Firefox


京公网安备 11010802031449号